造价工程师考试案例分析真题及答案(完整版)造价师案例真题试卷(网络版) 试题一:(20 分) 1、项目建设期 2 年,运行期 6 年,建...
安全工程师考试案例分析真题及参照答案一、11 月 29 日 4 时,A 铁矿 390 平巷直竖井的罐笼在提高矿石时发生卡罐故障罐笼被撞破损...
心理征询师考试案例分析强化模拟试及答案(一)公布人: 公布日期:-05-16 17:24 共 89 人浏览[] [] [] 案例 1:关某,男,25 岁...
公开选拔考试法律类案例分析题集(含答案,共 152 题)案例分析题 1 市政府的通告属于何种类型的行政行为? 某市原有甲、乙、丙、丁四...
注册造价工程师考试建设工程造价案例分析试题一(20 分)某都市拟建设一条免费通行的道路工程,与项目有关的信息如下:1、根据项目的设计...
案例分析造价工程师考试的易错点总结1、现金流量表的固定资产投资不安含利息;资金来源与运用表的固定资产投资含利息。2、投资回收期<营业...
二级建造师市政工程案例经典分析[背景材料] 1.某桥梁施工企业,在甲、乙两处桥梁工地施工,在安排施工时将一套张拉设备先由甲工地使用七个...
注册安全工程师事故案例分析考试真题一、A 焦化厂为民营企业,从业人员 1000 人,发生生产安全事故 2 起、导致 2 人轻伤。该厂因...
案例分析 (最佳有心理分析、数听阐明)1、分析对象概况 2、横向、纵向原因分析 3、已经做工作以及效果 4、需要调整以及矫正的方面 5...
创新理论与案例分析考试题库一、判断题(每题 1 分)1.创新在理论上的超前性决定了它是提高国家竞争力的主导力量。对的2.提高国家竞争力需...
案例题一:(20 分) 某拟建工业项目建设投资 3000 万元,建设期 2 年,生产运行期 8 年。其他有关资料和基础数据如下: 1.建设...
绩效管理案例分析 一、案例 在第三季度的绩效考评中,某民营集团下属核心产品工厂 F 厂长又一次只获得“基本称职”,这已经是今年的第三...
案例分析:研发人员绩效和薪酬管理的困境摘要:绩效管理是困扰中国企业管理的最大难题之一。本文从咨询实践中的奖金分配案例出发,用目标和...
深化武钢人力资源管理改革 为建成世界一流钢铁企业提供人才保障邓崎琳、王炯、刘新权、刘强、黄鸣武汉钢铁(集团)公司案例摘要: 为加快...
建设工程招标投标案例分析案例 1某重点工程项目计划于 2004 年 12 月 28 日开工,由于工程复杂,技术难度高,一般施工队伍难以胜任,...
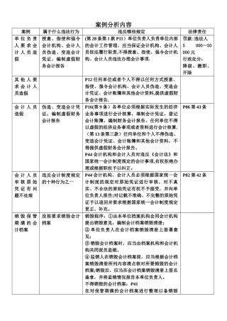
案例分析内容案例属于什么违法行为违反哪些规定法律责任单 位 负 责人 要 求 会计 人 员 造假授意、指使和强令会计机构、会计人员...
(案例已经修改)案例考核——社区获得性肺炎患者男,47 岁,身高 180cm,体重 75kg,于 4 月 7 入院。主诉:乏力、发热伴咳嗽、咳痰...
【案例】 施工索赔 1某施工单位(以下称乙方)与某建设单位(以下称甲方)签订一项施工合同。施施工场地点位于郊外,施工现场的场地情况恶...
案例分析一小李和小吴是华东地区某大学 2024 届热能工程专业班的学生,并为同班同学。2024 年两人从大学毕业后一起进入华新公司担任技术...
案例分析·劳动合同到期后未续签书面劳动合同的处理案例简介: 张某于 2006 年 7 月 3 日进入某酒店担任保安工作,双方签订的最后一...

