目录1、工程概况............................................32、编制依据............................................13、施工准备工...
电缆桥架安装和桥架内电缆敷设技术交底工程名称建设单位监理单位施工单位分项工程名称交底日期交底人签字接收人签字一、交底内容电缆桥架安...
电缆桥架安装作业指导书1、工程概况电缆桥架在电缆敷设中,可以防止电缆承受过大的压力和过度的弯曲,避开机械损伤,便于排列整齐和固定,是...
1.编 制 依 据1)西 北 电 力 设 计 院 及 厂 家 相 关 资 料 图 纸2)府 谷 清 水 川 低 热 值 燃 料 资 源 ...
电缆桥架及电缆敷设质量控制要点监理控制要点质量标准检查方法1、金属电缆桥架、支架和引入、引出的金属接地或接零1、金属电缆桥架及其支架...
1.编制目的为了法律规范电缆桥架的安装作业,指导作业人员按要求进行施工,确保安全、优质、高效的完成电缆桥架的安装工作。2.适用范围本作业...
电缆桥架安装 隐蔽工程检查验收记录C6-01工程名称创业城一期地下车库系统工程验收时间编号 施工单位华冉建设集团有限公司验收部位1#地库...
电缆桥架、电缆安装施工方案一、设计要求; 1、由室外三相四线电缆直埋引入供电,使用电压 380V/220V,照明 220V电力 380V,电表计量接客...
电缆及电缆桥架安装敷设标准1 范围 本章适用于建筑物内电缆桥架安装和桥架内电缆敷设工程。 2 引用标准 《建筑电气工程施工质量验收法...
电缆及电缆桥架安装敷设标准1 范围 本章适用于建筑物内电缆桥架安装和桥架内电缆敷设工程。 2 引用标准 《建筑电气工程施工质量验收法...
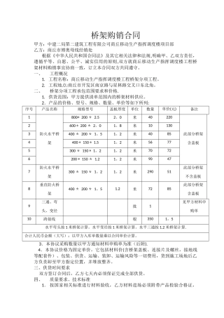
桥架购销合同甲方:中建二局第二建筑工程有限公司商丘移动生产指挥调度楼项目部乙方:商丘市博奥母线经销处根据《中华人民共和国合同法》及...
桥架电缆施工方案桥架电缆施工方案:一、 施工准备 1、 技术准备:批阅设计图纸,现场勘察电气设备的安装位置和电缆桥架安装的路由;电...
(一) 作业条件 1、 技术准备:批阅设计图纸,现场勘查电气设备的安装位置和电缆桥架安装的路由;电缆桥架途径;建筑结构类型;预埋件和预...
中谷石化(珠海)集团有限公司500 万吨/年重油综合利用项目(桥架拆除)施工方案编 制 单 位 : 北 京 燕 华 工 程 建 设 有...
湖州“******花园二期地下室弱电桥架施工组织设计方案目录11 、编制依据 ...........................................................
电缆桥架安装施工工艺一般要求1。金属电缆桥架及其支架和引入或引出的金属电缆导管必须接地( PE)或接零(PEN)可靠,且必须符合下列规定...
电气电缆桥架工程隐蔽验收记录鲁 DQ-011工程名称李官庄社区 A1#楼施工单位福建成森建设集团有限公司分项工程名称电缆桥架敷设监理单位济...
质量控制及施工要点:(二)桥架:跨接表识,弯曲度一致 (二)桥架:跨接表识,弯曲度一致 桥架跨接线连接要注意:用抓垫、平垫或把喷塑...
梯架、支架、托盘和槽盒安装检验批质量验收记录单位(子单位)工程名称中央储备粮新港直属库合资建仓项目分部(子分部)工程名称电气电缆桥...
梯架、支架、托盘和槽盒安装检验批质量验收记录 单位(子单位)工程名称中央储备粮新港直属库合资建仓项目分部(子分部)工程名称电气电缆桥...

