第二节 随机抽样[考纲传真] 1.理解随机抽样的必要性和重要性.2.会用简单随机抽样方法从总体中抽取样本.3.了解分层抽样和系统抽样方法.4....
第二节 抽样方法[考纲传真] 1.理解随机抽样的必要性和重要性.2.会用简单随机抽样方法从总体中抽取样本.3.了解分层抽样和系统抽样方法.4....
第一节 算法与算法框图[考纲传真] 1.了解算法的含义,了解算法的思想.2.理解算法框图的三种基本逻辑结构:顺序、选择、循环结构.3.了解几...
第一节 算法与算法框图[考纲传真] (教师用书独具)1.了解算法的含义,了解算法的思想.2.理解算法框图的三种基本逻辑结构:顺序、选择、循...
第一节 算法与程序框图[考纲传真] 1.了解算法的含义,了解算法的思想.2.理解程序框图的三种基本逻辑结构:顺序、条件、循环.3.了解几种基...
第一节 算法与程序框图[考纲传真] 1.了解算法的含义,了解算法的思想.2.理解程序框图的三种基本逻辑结构:顺序、条件、循环.3.了解几种基...
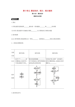
第十单元 算法初步、统计、统计案例第 63 讲 算法初步课前双击巩固1.算法(1)算法通常是指按照 解决某一类问题的 和 的步骤. (2)应...
第三节 变量间的相关关系与统计案例[最新考纲] 1.会做两个有关联变量的数据的散点图,并利用散点图认识变量间的相关关系.2.了解最小二乘...
第二节 用样本估计总体[最新考纲] 1.了解分布的意义与作用,能根据频率分布表画频率分布直方图、频率折线图、茎叶图,体会它们各自的特点...
第九章 统计与统计案例全国卷五年考情图解高考命题规律把握1.考查形式高考在本章一般命制 1~2 道小题或者 1 道解答题,分值占 5~22...
\s\up7(第一节) \s\up7(算法初步)1.了解算法的含义,了解算法的思想.2.理解程序框图的三种基本逻辑结构:顺序结构、条件结构、循环结构...
第一节 算法初步2019 考纲考题考情1.三种基本逻辑结构2.算法的特征概括性、逻辑性、有穷性、不唯一性、普遍性。3.输入语句、输出语句、...
第一节 算法初步2019 考纲考题考情1.三种基本逻辑结构 名称内容 顺序结构条件结构循环结构定义由若干个依次执行的步骤组成的,这是任...
\s\up7(第四节) \s\up7(变量间的相关关系、统计案例)1.会作两个相关变量的散点图,会利用散点图认识变量之间的相关关系.2.了解最小二乘...
第四节 变量间的相关关系、统计案例2019 考纲考题考情1.两个变量的线性相关(1)正相关在散点图中,点散布在从左下角到右上角的区域,对于...
第四节 变量间的相关关系、统计案例2019 考纲考题考情1.两个变量的线性相关(1)正相关在散点图中,点散布在从左下角到右上角的区域,对于...
\s\up7(第三节) \s\up7(用样本估计总体)1.了解分布的意义和作用,会列频率分布表,会画频率分布直方图、频率折线图、茎叶图,理解它们各自...
第三节 用样本估计总体2019 考纲考题考情1.用样本的频率分布估计总体分布(1)作频率分布直方图的步骤。① 求极差(即一组数据中最大值与...
第三节 用样本估计总体2019 考纲考题考情1.用样本的频率分布估计总体分布(1)作频率分布直方图的步骤。① 求极差(即一组数据中最大值与...
\s\up7(第二节) \s\up7(随机抽样)1.理解随机抽样的必要性和重要性.2.会用简单随机抽样方法从总体中抽取样本.3.了解分层抽样和系统抽样...

