1 第一章 设计依据 ...................................................................................... 3 一、设计规范 .......
20m 简支梁桥计算书 1、毛截面几何特性计算 1.1 基本资料 1.1.1 主要技术指标 桥跨布置:1020.0 m,桥梁全长206.04 m。 跨径:标...
桥梁施工练习题 2——梁桥施工一、单项选择题(每题 1 分,共 18 分)1.当梁构件混凝土强度达到设计强度的(C )以后,方能进行起吊...
桥 设 计 说 明 书 一、概述 本桥位于个旧市倘甸乡村,道路上拟建物为两孔整体现浇空心板桥,为跨越倘甸河而设。 二、设计依据及设...
专业资料参考LD 型电动单梁桥式起重机一、 简单介绍LD 型电动单梁桥式起重机(以下简称起重机)是按标准 JB1306-2008 设计制造的,与...
毕业设计开题报告1.本课题的目的及意义,国内外研究现状分析本课题的目的及意义:毕业设计的目的在于培养毕业生的综合能力,它是土木工程专...
一、施 工 组 织 体 系1、工程概况湖州路跨运河桥工程是杭州市重点工程,是湖州路沟通运河东西两岸的主要通道, 位于杭州市小河路、...
预应力混凝土连续梁桥结构设计第一章绪论第一节桥梁设计的基本原则和要求一、使用上的要求桥梁必须适用。要有足够的承载和泄洪能力,能保证...
明桥面综合维修施工组织设计一、工序工法1. 桥枕制作(1)、画线(采用样板)。画线前对桥枕进行编号。画线时根据桥枕需要的高度及槽口、...
【 tips 】本文由李雪梅老师精心收编整理,同学们定要好好复习!连续梁桥悬臂浇筑法施工流程和要点分析一、悬臂浇筑法悬臂浇筑法又称挂篮...
波形钢腹板PC梁桥设计施工规程
装配式钢筋混凝土简支T梁桥-算例新规范
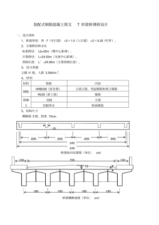
装配式钢筋混凝土简支T 形梁桥课程设计一、设计资料1、桥面净宽:净 -7(车行道) +2×1.0(人行道) +2×0.25(栏杆)。2、主梁跨径和...
目录第一章设计资料 .....................................................................................................1 第二章...
莱 钢 集 团特 别 钢 系 统 产 品 升 级 技 术 改 造项 目—— 轧 钢 工 程[工程号] L1488-2024挂 梁 桥 式 起 ...
组合梁预制桥面板首件施工方案1 组合梁桥预制桥面板首件施工方案(** 桥组合梁 A2型预制桥面板)一、编制目的为加强对 组合梁桥预制桥...
长宁县碧浪湖水库葛藤湾渡口改人行桥新建工程施工组织设计编制单位:四川隆生建设工程有限公司监理单位:四川省城市建设工程监理有限公司总...
施工方案一、施工准备1、场地平整,修建临时设施,修筑横向便道,挖临时排水沟,设电,打井,筑岛。2、施工放样:请设计单位交点,检查设计...
下载后可任意编辑预应力混凝土等截面连续梁桥毕业设计12024 年 4 月 19 日下载后可任意编辑预应力混凝土等截面连续梁桥设计原始资料1....
下载后可任意编辑预应力空心板梁桥施工组织设计12024 年 4 月 19 日XX 桥梁工程施工组织设计 建设单位:监理单位:施工单位:编制人...

