电气检测、修理班仓库管理制度1 范围本标准规定了生产部电检班物资管理的职责、管理内容与要求、检查与考核。本标准适用于黑龙江省鑫玛热...
电气检修作业风险及安全措施一、作业风险电气检修作业时可能发生电击危险、电弧危害或因线路短路产生火花造成事故等,使人体遭受电击、电弧...
北京雁栖湖国际会都(核心岛)二标段工程(1~4#、11#、12#别墅及景观塔)电气施工预留预埋方案编制单位:北京建工集团有限责任公司编制日期:2025...
电气施工估计方案 电气施工方案整体工程主要以动力安装、照明安装及避雷接地安装为主。工程总体分两队,第一队负责焦系统安装;第二队负责...
电气施工质量控制要点施工方法及工艺要求(一)防雷接地:1、工艺流程:接地装置-一引下线暗敷-一避雷网2、接地装置:本工程利用设计桩基础...
电气暗配管专项施工方案一、引用标准1、图集法律规范《建筑电气工程施工质量验收法律规范》(GB50303-22)《建筑工程施工质量统一标准》(G...
电气施工注意事项1、金属导管严禁对口熔焊连接;镀锌与壁厚小于等于 2mm 得钢导管不得套管熔焊连接。埋入建筑物内得电线管路,离墙表面得...
电气施工方案与技术措施下套管的顺序及其注意事项为:1、确定下套管位置 现场确定,一般在基岩界面以下 4-5m,基岩坚硬完整处,预定下套...
电气施工方案第 1 章编制依据1.1 施工图纸(表 1-1)表 1-1图纸名称图纸编号批准日期电气施工图纸1.2 现行国家法律规范、规程、标准...
目录第一节编制依据第二节工程概况第三节施工组织第四节施工准备第五节主要项目施工方法:第六节主要施工管理措施第七节经济技术指标第一节...
电气施工方案1. 工程概况及施工依据1.1 工程概况:本工程为上东街区三期 30、31 号楼电气工程,30、31 号楼为十五层框架结构高层。1.2...
电气施工方案第一章工程概况1.1 工程总体概况工程名称:大庆市公安消防支队万宝消防站工程建设单位:大庆市公安消防支队设计单位:大庆市...
中国核工业中原建设公司编号:文件类型文件页数附件页数版次修订说明受控编号20文件标题:定边县天然气存储调峰液化项目(二期)安装工程电...
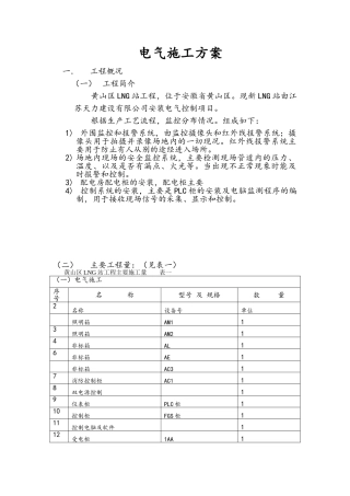
电气施工方案一.工程概况(一) 工程简介黄山区 LNG 站工程,位于安徽省黄山区。现新 LNG 站由江苏天力建设有限公司安装电气控制项目...
电气工程施工方案一、工程概况本工程为山西省工业管理学校教学实训楼,建筑为地下一层,地上五层,设计总建筑面积 5406.2 ,地下室由两个...
电气施工技术方案1 电气系统概要该 GMP 改造工程的电气安装项目包括配电动力、照明、防雷及接地、消防报警、监控系统。配电动力系统低压...
电气施工方案一、工程概况本工程为六层,顶楼为阁楼,一层局部为商铺。电气施 工范围:住宅照明配电系统,商网照明配电系统,防雷接地 系...
电气施工技术措施一﹑工程概况:本工程为南六东 1 号注入站工程,是采油二厂 2025 年油田建设项目之一,施施工场地点采油二厂。二﹑施...
施工技术交底记录 工程名称: 施工单位: 项目技术负责人:孙婷婷 项目专业施工员: 张韬 项目专业质量检查员: 专业班组长: 交底...
电气施工安全保证措施方案一、编制依据1 建筑机械使用安全技术规程 JGJ33-862 施工现场临时用电安全技术规程 JGJ46 -88二、安全管理体...

