第三章金属及其化合物章末复习测试1.化学在生产和生活中有重要的应用,下列说法不正确的是()A.小苏打在生活中可用做发酵粉B.过氧化钠可...
25/2/1925/2/19上午07:53上午07:5325/2/1925/2/19上午07:53上午07:53计算机网络技术计算机网络技术计算机网络技术计算机网络技术25/2/1925/...
第三章第三章统计数据的整理与显示统计数据的整理与显示第一节第一节统计整理的意义和步骤统计整理的意义和步骤一、统计整理的含义和意义...
园林艺术赏析园林艺术赏析第三章中国古典园林第三章中国古典园林中国园林的分类中国园林的分类第一种第一种皇家园林皇家园林、、私家园林私...
第一节艺术的发生第三章艺术发展论一.历史上关于艺术发生的几种主要理论1.游戏说游戏说由十八世纪德国思想家席勒和十九世纪英国哲学家斯宾...
《中国教育史》第03章在线测试?《中国教育史》第03章在线测试剩余时间:48:14?答题须知:1、本卷满分20分。??????????2、答完题后,请一定...
第三章数词1.Ittookusquitealongtimetogethere.Itwas____journey.【200北京春】A.three-hourB.athreehourC.athree-hourD.threehours2.Itisr...
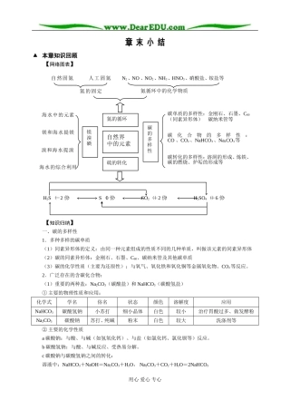
章末小结▲本章知识回顾【网络图表】【知识归纳】一、碳的多样性1.多种多样的碳单质(1)同素异形体的定义:由同一种元素组成的性质不同的...
第三章数学规划模型1奶制品的生产与销售2食谱问题y数学规划模型实际问题中的优化模型mixgtsxxxxfzMaxMiniTn,2,1,0)(..),(),()(1...
辰荻组合系列化妆品广告策划书目录一、前言七、营销建议凝翠堂企业股份有限公司二、市场研究及竞争状况八、创意方向与广告策略企划:傅兆基...
第03章导数班级__________姓名_____________学号___________得分__________一、填空题:请把答案直接填写在答题卡相应的位置上(共10题,每...
3-2-3水的电离和溶液的酸碱性(第三课时)【学习目标】1.理解酸碱中和滴定的原理。2.掌握有关酸碱中和滴定的实验及相关计算。3.理解滴定...
第三章支付结算法律制度(课后作业)一、单项选择题1.他人支付给存款人的资金,应当收入存款人的银行账户;存款人在银行账户里的资金,其所...
5本章主要内容(1)定义运动副(2)创建运动副(3)添加驱动对运动。定义运动副时,一般都需要选择两个构件,第3章添加约束即使在只选择一个构件...
3-3-2盐类水解(第二课时)【学习目标】1.掌握外界条件对盐类水解平衡的影响规律。2.了解知道盐类水解在生产生活、化学实验、科学研究中...
3-3-1盐类水解(第一课时)【学习目标】1.通过实验归纳盐溶液的酸碱性与其类型之间的关系,并进一步探究盐溶液呈现不同酸碱性的原因,总结...
第03章水溶液中的离子平衡【学习目标】1.了解弱电解质和强电解质的概念,掌握影响弱电解质电离的因素。2.掌握的水的离子积的应用,学会简...
第三章金属及其化合物章末复习一、根据下列转化关系,完成相关反应的化学方程式1.钠及其重要化合物①___________________________________...
第3章地球上的水重点24河流补给类型1.陆地水体之间的相互关系陆地水体的相互关系,是指它们之间的运动转化及其水源补给关系。(1)从陆地水...
3-2-1水的电离与溶液的酸碱性(第一课时)【学习目标】1.熟悉水的电离,会正确书写水的电离方程式,能正确书写水的离子积常数表达式。2....

