员 工 考 勤 表年月序号日期姓名1 2 3 4 5 6 7 8 9 10 11 12 13 14 15 16 17 18 19 20 21 22 23 24 25 26 2...
欢迎阅读2、岗位职责2-01 客务部质量职责1、负责本部门文件的管理控制。2、负责本部门记录的管理控制。3、负责本部门质量目标的贯彻实施和...
客房部管理制度目录1.客房部安全消防制度2.客房部工作例会制度3.客房部钥匙管理制度4.客房部清洁消毒管理制度5.客用品发放管理制度6.客用品...
客房部的沟通与协调【客房部的沟通与协调】一、 判断题。1.成功的沟通不仅是接收者了解了信息的内容,还包括发送者的感情、思想、意见、态...
客房部的基础知识课 题 序号20 授 课班 级10礼仪 3 授 课形 式讲授授 课日 期2.21 授 课 章节名称第一章 客房服务的基础知...
客房部每周工作计划表篇一:客房部周工作计划客房部周工作计划对于上周工作现做以下几点总结:1. 员工的心态调整问题由于开业前工程改进问...
客房部服务语言技巧培训语言是用来表达意愿和交流思想感情地工具.语言在酒店地重要性是很大地,他关系到酒店地服务质量,从而关系到酒店地...
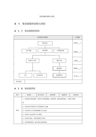
客房部服务流程与规范4.1 客房部组织结构与责权4.1.1 客房部组织结构客房部岗位设置图人员编制总监级人经理级人主管级人领班级人员工...
XX客房部年终总结XX 已经成为历史,我们又将迎来崭新的一年,为了在XX年开创一个好的局面,更为了比XX年工作做的有进步,我们应该未雨绸缪...
客房部工作流程和服务标准第一节客房部的地位及服务一、客房部主要负责酒店所有客房的清洁和保养工作,配备各种设备,提供各种生活用品,并...
上海优帕克投资管理有限公司客房部员工绩效考核制度一、 考核目的:为了完善薪资管理体系,提高工作绩效,提供员工职务的调整、薪酬福利、...
整体解决方案系列客房部主要安全及防范措施(标准、完整、实用、可修改)GL实用范本 | DOCUMENT TEMPLATE 第2页/共 4页编号: FS-QG-...
客房部主管工作计划表篇一:酒店客房主管工作计划酒店客房主管工作计划一、落实层级管理,重视执行力,不断推进部门的管理制度建设经过几代...
客房部主管工作总结范文客房部主管工作总结【一】紧张与忙碌的开荒期已经过去, 酒店也从试营业到正式营业逐渐慢慢步入正轨,回顾这两个个...
布草房管理制度一、布草房内应保持干净、整洁;二、非布草房工作人员不得进入三、各种布草必须摆放整齐,明确分类,不得有积尘;四、绝对禁...
STANDARD OPERATING PROCEDURES标准工作程序HOUSEKEEPING DEPARTMENT客房部GENERAL 总述Task No: Description 1.Grooming and App...
星级酒店客房部工作表格员 工 考 勤 表 年 月序号 日期 姓名1234567891011121314151617181920212223242526272829303112345678备注...
第一章 客房部组织机构和工作内容1.1 客房部组织机构槐之乡会馆设经理一名,经理下设:客房部领班,领班层下设客房服务员、保洁员。1.2 ...
客房部政策与程序政策与程序 RM-HK-001—客人的定义 RM-HK-002—清洁的标准RM-HK-003—交班会议RM-HK-004—电话技巧RM-HK-005—工作安全R...
题 目: 个人行为规范 程序编码:SOP HSKP 01页 数: 1准 备: 客房部日 期: 2005 年 5 月 16 日批 准: 总经理日 期...

