帕萨特 B5 1.8T发动机燃油喷射系统检修 文章来源: 2006-1-17 9:41:35 一、概述 (一)安全注意事项 1、当试车过程中需使用检测仪...
cheng技术交底记录表 C2-1编号02-C2-004工程名称北京明天幼稚集团十幼铁路园交底日期2014 年 06 月 9 日施工单位北京国泰建设集团有...
第1节 喷射混凝土的原材料及其配比由于喷射混凝土工艺的特殊性,对原材料的性能、规格规定及其配比,也和普通混凝土有所不同一、 水泥水...
监理旁站记录表 工程名称:华瑞紫荆西园一期 气 候:晴 0℃-10℃ 工程地点:华瑞紫荆西园一期基坑支护 旁站监理的部位或工序: 北侧...
举 高 喷 射 消 防 车 操 作 规 程 (2 0 0 5 年车型) 2008 年 月 日发布 2008 月 日实施 中国石油举高喷射消防车...
帕萨特 B5 1.8T 发动机燃油喷射系统检修文章来源: 2006-1-17 9:41:35 一、概述(一)安全注意事项 1、当试车过程中需使用检测仪器...
1浅谈隧道施工中干喷法喷射混凝土的配合比设计中铁十四局集团二公司测试中心王之敏在隧道施工中,特别是在开挖以后,为确保施工安全,施工...
上海市住安建设发展有限公司 编 号:ZA/QW03-003 市 政、地 基 工 程 施 工 作 业 指 导 书 版 号: A/1 名 称: 页 ...
学习参考□□□□□□□□□□a□□□□□□□□DDDDDDDDDDDDDDDDDDDDDDDDDDDDDDDDDDDDDDDDDDDDDDDDDDDDD学习参考DD卩.DDDD11 卩叮 12 ...
涡轮喷射发动机和涡轮风扇发动机的详细说明 中国5 代机出现后,大家讨论最热烈的问题就是发动机。现在使用涡轮风扇发动机作为战斗机的引...
挂网喷射混凝土施工方案编制:审核:批准:中铁局集团有限公司南京地铁号线土建()工程项目部年月曰南京地铁号线一期工程土建()工程、编...
粉体喷射搅拌桩施工工艺 用粉体喷射搅拌桩(简称粉喷桩)施工方法加固软基,是利用专用的喷粉搅拌钻机将水泥或生石灰粉等粉体固化剂喷入软...
施工安全技术交底记录编号:表 B2钻孔灌注桩桩间工程名称交底时间 2012 年 9 月 29 日挂网喷射混凝土交底提要:本交底适用于三号线...
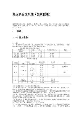
第十一章 高压喷射注浆法 jet grou ting 一 发展概况 高压喷射注浆法(Jet Grou ting),在我国又称为“旋喷法”,是 20 世纪 70...
岩土锚固与喷射混凝土支护工程技术规范 GB50086-2011 1 U D C 中华人民共和国国家标准 P GB 50086-2011 岩土锚固与喷射混凝土支...
高压共轨柴油机电子燃油喷射系统传感器电路的识别与故障检测 康明斯 ISC CAPS 蓄压器高压柴油共轨发动机燃油系统中,CAPS 的意思是康...
监理旁站记录表工程名称:华瑞紫荆西园一期气候:晴 0 ℃-10 ℃工程地点:华瑞紫荆西园一期基坑支护旁站监理的部位或工序:北侧护坡 1-...
水蒸汽喷射真空泵样式及组成、序言水蒸汽喷射真空泵有单级泵和多级泵之分,以适应用户的不同需要。一般,真空度(残压)大于100mmHg(Torr...
地铁工程喷射混凝土施工工艺工法1 前言1.1 工艺概况喷射混凝土工艺上可分为干喷、潮喷和湿喷。近年来,湿喷工艺已成为铁路、公路及水工隧...
1钢管锚杆喷射混凝土边坡支护施工工法***十二冶西北分公司前言作为一家施工单位,经常会遇到某些高层建筑或者某些大型工业厂房,这些建筑物...

