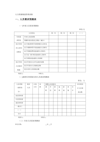
人力资源规划管理表格一、人员需求预测表(一)年度人员需求预测表单位:人人员状况第一年第二年第三年… …年初需求状况年初人员需求数预测...
人力资源规划管理第一节 人力资源规划岗位职责一、人力资源规划主管岗位职责人力资源规划主管的岗位职责即在人力资源部经理的领导下,根据...
人力资源规划管理第一节 人力资源规划岗位职责一、人力资源规划主管岗位职责人力资源规划主管的岗位职责即在人力资源部经理的领导下,根据...
人力资源规划的定义与功能一个企业要达成其目标,便需要人力,人力资源规划是人事管理的第一步.企业中的人事部门,必须根据企业的目标,编制...
人力资源规划简答题1.简述工作岗位分析的基本作用及信息的主要来源答:(1)工作岗位分析的基本作用包括:1)工作岗位分析为招聘、选拔、任用...
人力资源规划答案一、不定项选题答案1[答案]:DC[解析]:选项 ABC 属于人力资源规划目标的具体内容。2[答案]:C[解析]:把人力资源规...
、5、人员规划。4、制度规划。3、组织规划.2、战略规划。1 的主要内容:人力资源规划 工作岗位分析为招聘选拔人用合格的员工奠定了基础。...
人力资源规划测试题及答案一、单选题:第 1 题:企业战略的一般特点不包括( ) A:目标性 B:全局性 C:计划性 D:短期性 √ 第 ...
人力资源规划流程图
人力资源规划流程编制日期审核日期批准日期修订记录日 期修订状态修改内容修改人审核人批准人人力资源规划流程1. 目的制订人力资源计划,...
人力资源规划流程总经理/董事会公司战略听取各部门对本年人力资源规划的反馈,董事会分析上年度公司经营情况和本年经营目标,收集人才市场...
人力资源规划步骤由于各企业的具体情况不同,所以编写人力资源计划的步骤也不尽相同。下面是编写人力资源计划的典型步骤,读者可根据企业的...
人力资源规划步骤由于各企业的具体情况不同, 所以编写人力资源计划的步骤也不尽相同。下面是编写人力 资源计划的典型步骤,读者可根据企业...
人力资源规划案例分析(2024—2024 第一学期)专 业:10 级人力资源管理 学 号 姓 名:10124215李 晓琴 指 导 教 师:代 文 彬...
年度人力资源规划案例发布日期:2024/3/10 17:53:05 来源: 作者: 点击:1477 2024 年人力资源部年度规划 根据本年度工作情况与存...
复习题第一章1.企业人力资源规划的目的2.人力资源规划人力资源规划是一种活动,它从战略的角度去探究和掌握人力资源系统的进展运动规律,...
人力资源规划包括五个方面1 战略规划 是根据企业总体进展战略的目标,对企业人力资源开发和利用的方针,政策和策略的规定,是各种人力资...
青 岛 酒 店 管 理 职 业 技 术学 院成 教 学 院 酒店管理专业专科毕业论文 论文题目:人力资源规划助推旅游饭店进展作者姓...
人力资源规划方法目 录第一章总则第二章人力资源规划的内容第三章人力资源规划的编制第四章附录附录 1 人力资源规划程序附录 2 人力资...
XXXXX 公司人力资源规划分析报告(20XX 年 12 月底人数统计)一、人力资源现状及分析 1、人力资源总体现状 截止 20XX 年 3 月底,X...

