生产车间设备变更工艺参数管理程序第一章 总 则第一条 为防止生产作业人员在工艺设备变更环节中产生的风险带来的危害和对产品质量的影响...
生产车间设备变更工艺参数管理程序第一章 总 则第一条 为防止生产作业人员在工艺设备变更环节中产生的风险带来的危害和对产品质量的影响...
生产设施和工艺安全符合性检查报告编制:审核:批准:XXXX 化工有限公司XXXX 年 XX 月 XX 日一、 评审目的检查各岗位的作业活动、安...
生产设施和工艺安全符合性检查记录批准:单位:山东淄博浩德化工有限公司2024-02—15生产设施和工艺安全符合性检查记录序号检查内容依据标准...
♦生产管理♦人员管理♦传染病患者、体表有伤口者、皮肤病患者及药物过敏者不得从事直接接触药品的生产.生产操作人员进出生产区必须根据相...
机加工制造工艺流程图一、制造工艺流程表NO工程名称作业内容管理项目记录操作人员1原材料入库原材料入库先入先出原材料出库表仓库检验保管...
易程科技股份有限公司岗位说明书第一部分 岗位基本信息岗位名称工艺工程师岗位编号所在部门生产技术部角色层次技术类第Ⅱ层级直接上级岗位...
第1章总则第1条目的为法律规范公司生产工艺的管理工作,特制定本制度。第2条相关定义生产工艺是产品生产方法的指南,是生产计划、生产调度、...
文件状态:工艺质量控制管理制度版本号A0分发部门代码02文件编号02-M02—014—A0 实施日期 2024/2/20修改日期 编制审核批准1 目的建立...
部门名称: 工程技术部流程名称:流程名称: 生产工艺资料随工单编制流程版本:V 1。0拟制:审核:会签:批准:目录1流程图..................
工 艺 技 术 风 险 管 理 表1.1 风 险 分 析 标 准从风险的严重性、频率数和检测性三方面对工艺存在的风险进行分析评估,判...
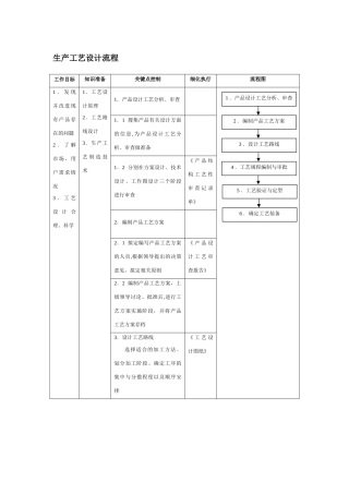
生产工艺设计流程工作目标知识准备关键点控制细化执行流程图1 . 发 现并改进现有产品存在的问题2 . 了 解市场、用户需求情况3 ....
生产工艺管理控制程序1. 目的 建立与生产相适应的生产工艺管理制度,确保生产条件(人员、环境、设备、物料等)满足化妆品的生产质量要求。...
生产工艺管理考核办法一、各岗位生产人员应严格根据《生产作业指导书》的要求,进行生产操作。二、在生产过程中,生产技术部长应对各工序的...
水产制品生产工艺流程图 蔬菜制品生产工艺流程图其他粮食加工品生产工艺流程图关键控制环节关键设备参 数原料具有产品资质的企业提供原料...
生产工艺流程图(含余热发电模块)
一、 工艺流程图:二、工艺简述生产工艺主要分水处理和罐装线两部分(一) 水处理作业原水经过增压水泵在一定压力下(0.2-0.3MPa)通过多...
生产工艺控制记录表编号: 日期: 年 月 日岗位操作者生产品种批号工艺检查内容检查情况备注正确偏差√√√ √结论: QA 员:
生产工艺变更管理制度1。目的: 为了对生产工艺、技术创新及公用工程和设备设施、场所改变涉及到工艺变化等永久性或临时性的变化及时进行...
志涛生产作业指导书1.材料搭配加工要求1、实木面框拼接料宽度≤80MM,长度超过 1 米的拉档和玻璃门框不允许使用独根材料;2、拼板应无明...

