2024 会计 财务编写流程会计 财务编写流程会计 财务编写流程财会人员必需了解会计整个工作流程,更应当了解相关的财务软件。规模大或管...
质量管理体系质量手册(CMA-RB/T214-2024)登记号:持有人:2024-11-30 发布 2024-01-01 实施####工程检测##公司发 布修订页序号修订...
规章制度文件编写法律规范一、规章制度的结构 【内容划分】 管理制度文件一般由表头、目的、适用范围、职责、管理内容、参考文件、附件 ...
制度名称(宋体小二、加粗,单倍行距,段前 0。5 行,段后 0 行)(空一行,行距:固定值 10 磅)1.一般规定(章:黑体小四、加粗,序号与...
1文档来源为:从网络收集整理.word 版本可编辑.序号变更内容变更页变更类别变更者1.0新建///引关键字】测测试试用例编写规范技术部赖文举编...
自动化测试脚本编写法律规范 为了使所有的测试工程师在进行自动化设计和测试时能够使编写的脚本风格一致、步骤一致,能够把大家的设计和代...
2。3 脚 本 编 写泸源中学信息组:王世芬一、教学要求1、了解脚本的含义2、了解多媒体作品脚本的编写过程二、教学重点和难点重点:对多...
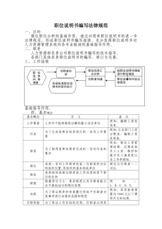
职位说明书编写法律规范一、目的强化职位分析的基础作用,通过对现有职位说明书的进一步法律规范,形成职位说明书编写指南,充分发挥职位说...
*********公司《职位说明书》编写指南前 言 职位管理是人力资源管理的基础工作。职位管理的重点输出是职位说明书,又称岗位说明书,它...
《职位说明书》编写指引1.目的职位说明书是企业日常管理的基础工具,能为职位评估、招聘、培训、晋升、薪酬、考核等工作提供重要的参考依据...
职位说明书编写指引一、 职位说明书的作用☻有助于人员招聘与解雇:新设职位或原有职位空缺时,应要求该单位的主管出具该职位的职位说明书,...
*********公司《职位说明书》编写指南前 言 职位管理是人力资源管理的基础工作.职位管理的重点输出是职位说明书,又称岗位说明书,...
职位说明书编写指引1.目的职位说明书是企业日常管理的基础工具,作为人员的培训、招聘、晋升、薪酬、考核等工作的重要参考依据,写好职位说...
职 位 说 明 书 编 写 指 导 手 册1。 职位说明书的相关说明1.1 什么是职位说明书1.1.1 职位说明书是指根据工作责任分配的结...
鉴定要素细目表和卷库编写要求(一)鉴定要素细目表编写要求职业技能鉴定本质上是一种测量和评价,即考试。在考试学分类中,职业技能鉴定属...
导学案内容编写画面音乐内容标题出现字幕敲打声音翻转课堂学案导学内容如何编写?字幕+动画配音+背景音在编写“导学案”时,要把握好知识规...
编写职位说明书的注意事项在规模很小的时候,企业一般是不需要《职位说明书》的,比如企业只有十几或二十几个人。这个时期,资源紧缺,一切...
编写职位说明书的注意事项在规模很小的时候,企业一般是不需要《职位说明书》的,比如企业只有十几或二十几个人。这个时期,资源紧缺,一切以...
编写施工组织设计字体格式等要求 3。0。13 施工组织设计内容的表述方式宜符合下列规定: 1 文字用词法律规范,语言表述标准,概念逻辑...
岗位分析及岗位说明书编写原则一、岗位分析三条基本原则1、针对“岗位”,而非针对”人“2、着重那些那些「应该」做的工作,而非「目前正在...

