电脑桌面
添加小米粒文库到电脑桌面
安装后可以在桌面快捷访问

FB-42B-002记录控制程序VIP专享VIP免费

FB-42B-002记录控制程序_第1页
1/13
FB-42B-002记录控制程序_第2页
2/13
FB-42B-002记录控制程序_第3页
3/13
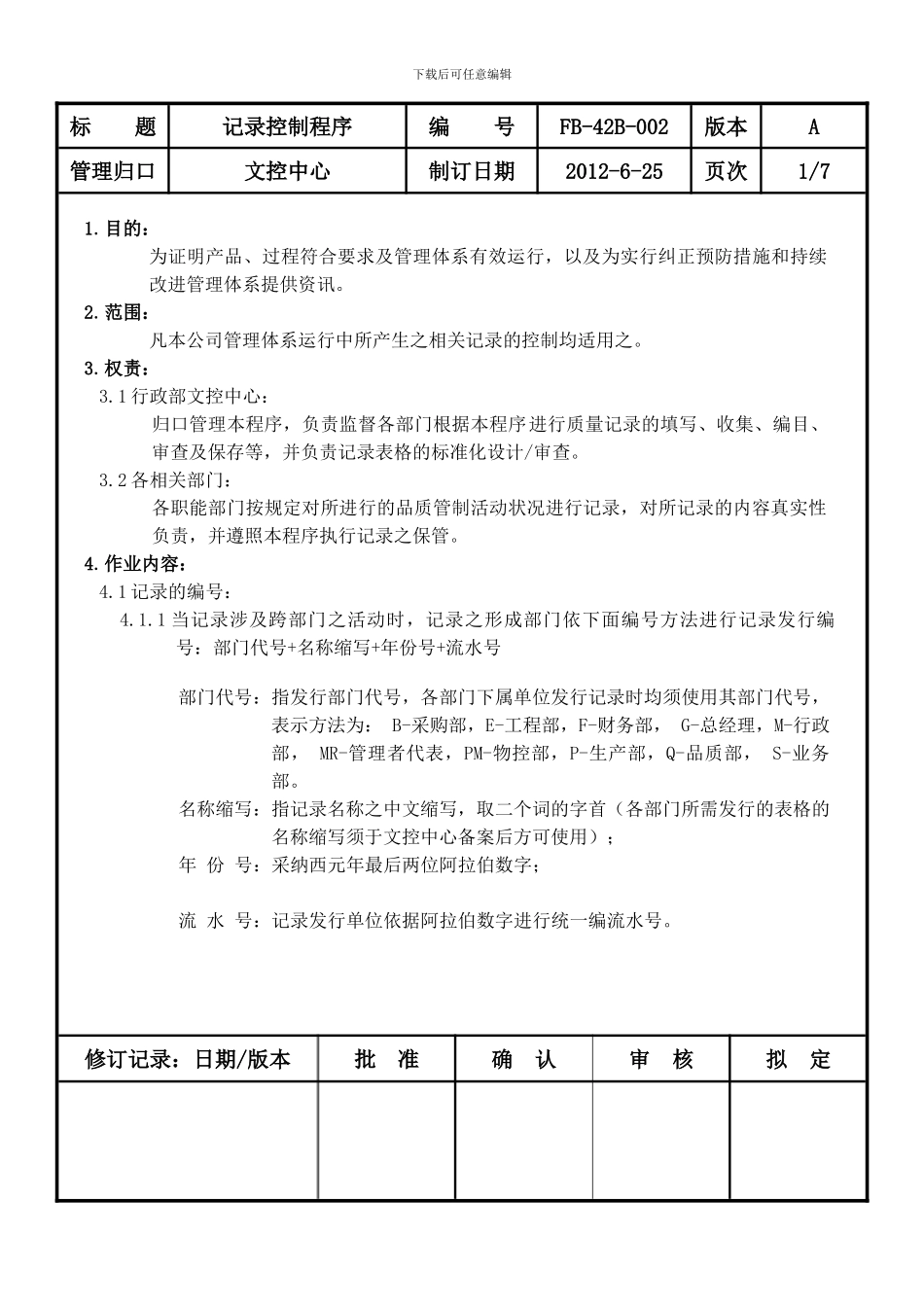
下载后可任意编辑标 题记录控制程序编 号FB-42B-002版本A管理归口文控中心制订日期2012-6-25页次1/71.目的:为证明产品、过程符合要求及管理体系有效运行,以及为实行纠正预防措施和持续改进管理体系提供资讯。2.范围:凡本公司管理体系运行中所产生之相关记录的控制均适用之。3.权责:3.1 行政部文控中心:归口管理本程序,负责监督各部门根据本程序进行质量记录的填写、收集、编目、审查及保存等,并负责记录表格的标准化设计/审查。3.2 各相关部门:各职能部门按规定对所进行的品质管制活动状况进行记录,对所记录的内容真实性负责,并遵照本程序执行记录之保管。4.作业内容:4.1 记录的编号:4.1.1 当记录涉及跨部门之活动时,记录之形成部门依下面编号方法进行记录发行编号:部门代号+名称缩写+年份号+流水号部门代号:指发行部门代号,各部门下属单位发行记录时均须使用其部门代号,表示方法为: B-采购部,E-工程部,F-财务部, G-总经理,M-行政部, MR-管理者代表,PM-物控部,P-生产部,Q-品质部, S-业务部。名称缩写:指记录名称之中文缩写,取二个词的字首(各部门所需发行的表格的名称缩写须于文控中心备案后方可使用);年 份 号:采纳西元年最后两位阿拉伯数字;流 水 号:记录发行单位依据阿拉伯数字进行统一编流水号。修订记录:日期/版本批 准确 认审 核拟 定下载后可任意编辑标 题记录控制程序编 号FB-42B-002版本A管理归口文控中心制订日期2012-6-25页次2/74.1.2 当记录仅涉及本部门时,由各部门本着方便使用和查找之原则自行编制发行编号。4.1.3 各部门应确保本部门形成之记录之发行编号必须保持连续性。4.2 表格的填写要求:4.2.1 以表格的填写设计要求正确填写,字体要清楚,易于识别,且内容完整,若无内容可填写的栏目,需用斜线划掉;记录的填写不能使用铅笔,不得随意涂改如确需修改须注明修改人姓名以便追溯。4.2.2 所有记录如设计有记录人一栏必须有记录人的署名,如文件规定尚需有审核批准手续的均需签署后方可生效,如拟(制)定、审核、批准/确认栏,其中有两栏是同一个人签署时,则“审核”栏可省略,并画一斜线表示。4.2.3 记录的填写、审核、批准可以是签名或签章的方式,如是其职务代理人代签,则应备注“代”字;除记录者本人外不得以电脑输入代替签名,电子文档除外。4.3 记录的保存:4.3.1 公司各类记录正本之保存期根据不同情况分为以下 9 类(详见附件):A. 记录产生当年...

1、当您付费下载文档后,您只拥有了使用权限,并不意味着购买了版权,文档只能用于自身使用,不得用于其他商业用途(如 [转卖]进行直接盈利或[编辑后售卖]进行间接盈利)。
2、本站所有内容均由合作方或网友上传,本站不对文档的完整性、权威性及其观点立场正确性做任何保证或承诺!文档内容仅供研究参考,付费前请自行鉴别。
3、如文档内容存在违规,或者侵犯商业秘密、侵犯著作权等,请点击“违规举报”。

碎片内容

FB-42B-002记录控制程序

确认删除?
VIP
微信客服
  • 扫码咨询
会员Q群
  • 会员专属群点击这里加入QQ群
客服邮箱
回到顶部