电脑桌面
添加小米粒文库到电脑桌面
安装后可以在桌面快捷访问

丰齐站土地租赁合同VIP专享VIP免费

丰齐站土地租赁合同_第1页
1/3
丰齐站土地租赁合同_第2页
2/3
丰齐站土地租赁合同_第3页
3/3
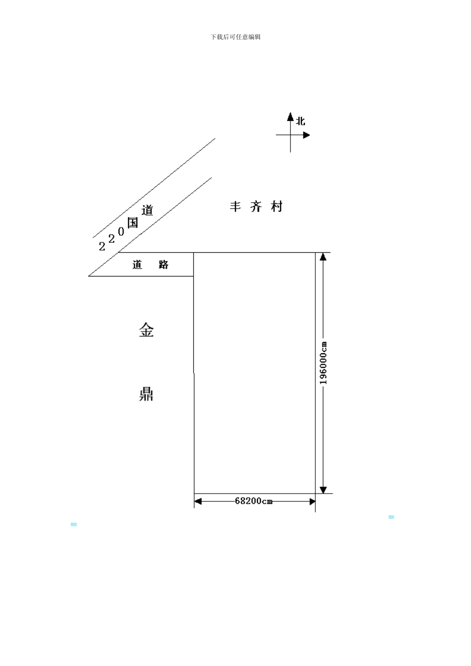
下载后可任意编辑土地租赁合同土地所有单位:济南市市中区陡沟街道办事处丰齐村(以下简称甲方)租用土地单位:山东金銮混凝土有限公司丰齐分公司(以下简称乙方)随着我市经济建设的飞速进展,为促进济南西部的经济腾飞,为保证高铁和西客站的建设需要,乙方已在甲方所属区域建立砼搅拌站一座,经甲、乙双方实地查看,本着互惠互利的原则,为明确双方责任及任务,特签定本合同如下:一、租赁土地的位置及面积1、 乙方租用甲方所属土地位于:济南市市中区陡沟街道办事处丰齐村所属闲置荒地约计贰拾点柒壹亩( 20.071 亩)见图 。二、租赁期限2、 租赁期限暂定为 29 年,自正式签定合同之日算起。在期间如国家允许此土地出让,乙方有优先购买权。三、租金及租期内付款方式:3、 租赁期内每年每亩租金为:6000 元 / 亩,计每年总租金为壹拾贰万零肆佰贰 拾陆元整,每五年一递增,递增数为每亩租金的百分之五( 5% ),每五年 一付。四、甲方责任4、 甲方应根据省内规定的相关文件做好村民地上物一次性补偿工作,补偿费甲方一次性付给村民,无乙方任何关系。5、 甲方负责协调乙方与周围企业和村民的邻里关系,并负责同政府办理开工建设许可证和环保许可等政府有关事宜。6、 甲方负责办理乙方临时施工用电的正常供应工作,电费按国家规定由乙方交纳。7、 甲方提供乙方办理上电线路用地,但线路为用由乙方负担。8、 乙方所租甲方土地如有产权和使用权纠纷由甲方负完全责任。9、此合同自签定之日起不能因领导的变动而改变合同的执行。下载后可任意编辑五、乙方责任10、乙方在签定后,于两周内将前 叁 年的租金一次性交情,并于站建设完并生产混凝土后 将后贰 年租金一次性付清。此后每 伍 年在租金到期后 10 日内付清。11、乙方根据本企业的实际工作需要,经甲方推举后经过正式培训和考核合格者,优先安排村内的劳动力。六、合同的执行12、甲乙双方必须遵守本合同,假如由于一方的违约造成本合同不能履行,由违约方承担一切违约责任和所造成的一切直接经济损失。七、合同的生效13、合同自甲、乙双方正式签定之日起生效,合同生效后,甲乙双方不得擅自修改和解除合同。14、此地段如因国家统一规划占用,地上物的补偿全部归乙方所有。八、租赁期满后有关事宜的解决15、乙方租赁期满后,有优先续租和购买的权利。九、其他16、合同中如有未尽事宜,须经双方共同协商作为补充规定,补充规定与本合同具有同等效力。本合同共九款 1...

1、当您付费下载文档后,您只拥有了使用权限,并不意味着购买了版权,文档只能用于自身使用,不得用于其他商业用途(如 [转卖]进行直接盈利或[编辑后售卖]进行间接盈利)。
2、本站所有内容均由合作方或网友上传,本站不对文档的完整性、权威性及其观点立场正确性做任何保证或承诺!文档内容仅供研究参考,付费前请自行鉴别。
3、如文档内容存在违规,或者侵犯商业秘密、侵犯著作权等,请点击“违规举报”。

碎片内容

丰齐站土地租赁合同

确认删除?
VIP
微信客服
  • 扫码咨询
会员Q群
  • 会员专属群点击这里加入QQ群
客服邮箱
回到顶部