电脑桌面
添加小米粒文库到电脑桌面
安装后可以在桌面快捷访问

百邦商城开放平台供应商合作运营协议(供货)VIP专享VIP免费

百邦商城开放平台供应商合作运营协议(供货)_第1页
1/15
百邦商城开放平台供应商合作运营协议(供货)_第2页
2/15
百邦商城开放平台供应商合作运营协议(供货)_第3页
3/15
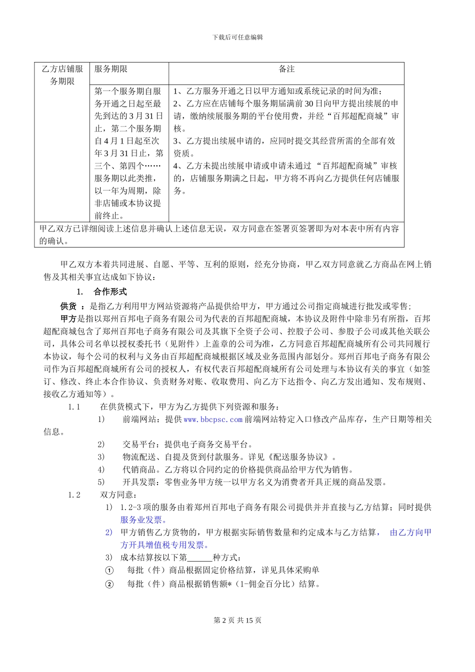
下载后可任意编辑百邦超配商城开放平台供应商合作运营协议(供货)甲方: 乙方:法人代表: 法人代表:签章: 签章:联系方式 联系电话:传真: 传真:邮箱: 邮箱:地址: 地址:费用信息平台使用费费用标准支付方式备注乙方于本协议或增开店铺补充协议(若有)签署后或者续展服务期开始前 5 日内,支付至甲方指定账户乙方于本协议或增开店铺补充协议(若有)签署后或者续展服务期开始前 5 日内,支付至甲方指定账户1、 “年”指从服务开通之日起一个周期年,比如 2012 年 4 月 1 日至 2013 年 3 月 31 日即为一年;每次续展期为一年; 2、每个店铺的平台使用费依据相应的服务期计算并缴纳。服务开通之日在每月的 1 日至 15 日(含)间的,开通当月按一个月收取平台使用费,服务开通之日在每月的16 日(含)至月底最后一日间的,开通当月不收取平台使用费。3、拥有独立店铺 ID 的为一个店铺,若商家根据经营情况须开通多个店铺的,须根据店铺数量缴纳相应的平台使用费。计费公式店铺数量×费用标准技术服务费(佣金)费率计算方式付款时间备注以《店铺信息表》及双方签署的补充协议(若有)中约定的乙方经营类目对应的费率为准交易额×费率实时扣除其他信息保证金人民币万元整1、 乙方于本协议签署后 5 日内将保证金全额支付至甲方指定账户; 2、若协议签署前,乙方已根据被本协议所替代的协议(含续签前的协议)向甲方交纳过保证金,则这些保证金自动转为本协议的保证金,若保证金余额不足本协议约定的数额的,乙方应在本协议签署后 5 日内补足。第 1 页 共 15 页下载后可任意编辑乙方店铺服务期限服务期限备注第一个服务期自服务开通之日起至最先到达的 3 月 31 日止,第二个服务期自 4 月 1 日起至次年 3 月 31 日止,第三个、第四个……服务期以此类推,以一年为周期,除非店铺或本协议提前终止。1、乙方服务开通之日以甲方通知或系统记录的时间为准; 2、乙方应在店铺每个服务期届满前 30 日向甲方提出续展的申请,缴纳续展服务期的平台使用费,并经“百邦超配商城”审核。3、乙方提出续展申请的,应同时提交其经营所需的全部有效资质。4、乙方未提出续展申请或申请未通过 “百邦超配商城”审核的,店铺服务期满之日起,甲方将不再向乙方提供任何店铺服务。甲乙双方已详细阅读上述信息并确认上述信息无误,双方同意在签署页签署即为对本表中所有内容的确认。甲乙双方本着共同进...

1、当您付费下载文档后,您只拥有了使用权限,并不意味着购买了版权,文档只能用于自身使用,不得用于其他商业用途(如 [转卖]进行直接盈利或[编辑后售卖]进行间接盈利)。
2、本站所有内容均由合作方或网友上传,本站不对文档的完整性、权威性及其观点立场正确性做任何保证或承诺!文档内容仅供研究参考,付费前请自行鉴别。
3、如文档内容存在违规,或者侵犯商业秘密、侵犯著作权等,请点击“违规举报”。

碎片内容

百邦商城开放平台供应商合作运营协议(供货)

雏圣文化+ 关注
实名认证
内容提供者

欢迎光临,大量办公文档供您挑选。

确认删除?
VIP
微信客服
  • 扫码咨询
会员Q群
  • 会员专属群点击这里加入QQ群
客服邮箱
回到顶部