电脑桌面
添加小米粒文库到电脑桌面
安装后可以在桌面快捷访问

面膜代理合同VIP免费

面膜代理合同_第1页
1/4
面膜代理合同_第2页
2/4
面膜代理合同_第3页
3/4
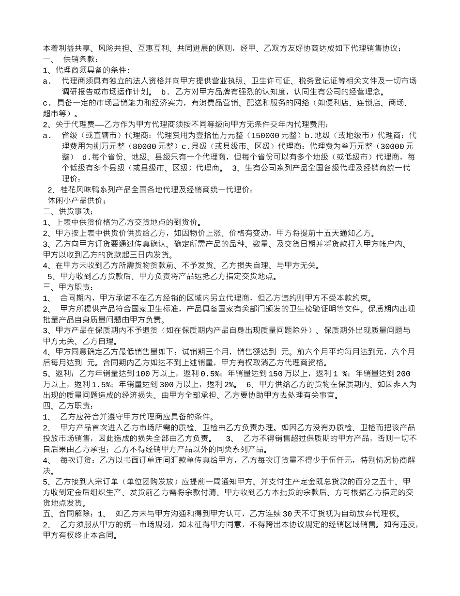
篇一:未知数面膜产品代理合作协议书 141015ka西安未知数生物科技有限公司产品代理合作协议书甲方:西安未知数生物科技有限公司地址:电话:乙方:地址:电话:甲乙双方经过友好协商,在公平、诚实、信任、平等合作、互利互惠的基础上,就乙方作为甲方正式授权的**********系列面膜产品的代理事宜,达成如下协议。一、授权区域和销售任务1、甲方授权乙方为西安未知数生物科技有限公司**********系列面膜产品 地区的(普通代理 / 核心代理 / 总代理)。2、乙方全年的销售任务为 万元。3、乙方首次提货金额不能少于 万元。二、代理期限甲方授权乙方的代理期限为壹年,自 年 月 日至 年 月 日。如双方对合作满意,可于本合同到期前三个月,协商继续合作事宜。经协商,双方同意继续合作时,必须另行签定代理合同,另行签定合同时本合同自动失效。三、销售方式和价格1、乙方在代理期限内根据本合同规定的价格体系可以以批发或零售的方式销售**********系列面膜产品。2、乙方的提货折扣为 _折。3、乙方每季度提货金额不得低于 万元,否则按降级处理四、累计返点办法1、乙方累计提货金额到 万元时,甲方将差额返还给乙方,使乙方以前的整体提货折扣变为 _____ 折,乙方以后提货也可享受此折扣。2、乙方累计提货款额达到 万元时,甲方将差额返还给乙方,使乙方以前的整体提货折扣变为 _____ 折,乙方以后提货也可享受此折扣。3、乙方累计提货款额达到 _ 万元时,甲方将差额返还给乙方,使乙方以前的整体提货折扣变为 _____折,乙方以后提货也可享受此折扣。4、以上累计返点的时限为 1 年。若乙方在 1 年内升至上一级别(即提货款总额达到第四条第 1、2、3 款中所提及的金额要求),则按本年度累计销售额给予差价返点。若在 1 年之后升至上一级别,则不能享受原累计销售额的差价返点。5、累计返点金额在乙方下一次进货时从货款中扣除。6、乙方每次提货金额不得少于 _万元,否则将不能按目前级别代理提货折扣计算,只能按下一级别代理提货折扣计算。五、市场支持和奖励 1、甲方将给予乙方按提货累计金额的 %的市场费用,以作为对代理商开拓当地市场的支持。乙方做市场活动或广告之前须将市场方案报甲方备案,事后凭发票的复印件和广告的原件到甲方报销,甲方以产品形式兑现。乙方不做广告或市场活动则不能享受甲方市场支持费用。2、若乙方完成全年销售任务,甲方将给予乙方按提货累计金额的 %的年终奖励。甲方将于每年...

1、当您付费下载文档后,您只拥有了使用权限,并不意味着购买了版权,文档只能用于自身使用,不得用于其他商业用途(如 [转卖]进行直接盈利或[编辑后售卖]进行间接盈利)。
2、本站所有内容均由合作方或网友上传,本站不对文档的完整性、权威性及其观点立场正确性做任何保证或承诺!文档内容仅供研究参考,付费前请自行鉴别。
3、如文档内容存在违规,或者侵犯商业秘密、侵犯著作权等,请点击“违规举报”。

碎片内容

面膜代理合同

确认删除?
VIP
微信客服
  • 扫码咨询
会员Q群
  • 会员专属群点击这里加入QQ群
客服邮箱
回到顶部