电脑桌面
添加小米粒文库到电脑桌面
安装后可以在桌面快捷访问

2014年四星及五星客户服务标准VIP免费

2014年四星及五星客户服务标准_第1页
1/6
2014年四星及五星客户服务标准_第2页
2/6
2014年四星及五星客户服务标准_第3页
3/6
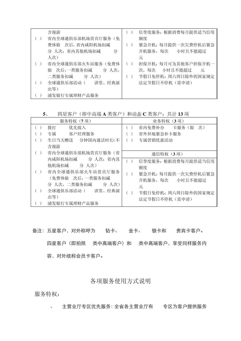
附件七: 2014年四星及五星客户服务标准 (执行时间:五星客户身份有效期为即评定之日起至2015年3月31日,四星客户身份有效期为评定之日起至2015年1月31日) 1、 五星钻卡客户(即VIP 钻卡客户):共计22 项 服务特权(11 项) 业务特权(6 项) (1) 主营业厅专区优先服务 (2) 拨打10086优先接入 (3) 专属客户经理服务 (4) 免费赠送生日礼物(价值300元) (5) 生日当天赠送50分钟国内通话时长(不含漫游 (6) 全国全球通俱乐部机场服务(免费机场体验12次后,国内航班每人次扣减8000/4000积分,国际航班每人次扣减8000积分) (7) 全国全球通俱乐部火车站服务(省外火车站无免费次数、省内火车站免费体验12次后,一类服务扣减2000分/人次,二类服务扣减3000分/人次) (8) 全球通俱乐部活动(VIP讲堂、经典演出等) (9) 免费赠阅《环球企业家》杂志 (10) 免费邮寄发票服务 (11) 浦发银行专属理财产品服务 (1) 省内免费补办 SIM卡服务(限 6次) (2) 省外异地紧急补卡服务 (3) 吉祥号码优先选择服务:可享受一次三位特号和两位特号选择机会 (4) 专属积分奖励(1个消费积分送2积分) (5) 专属营销优惠活动 (6) 移动手机售后网点绿色通道服务并提供一定金额的手机维修、美容等服务(价值500元) 通信特权(5 项) (1) 停机关怀:提供三个月免停机保护服务 (2) 紧急开机:每月提供一次欠费停机后紧急开机服务,每次24小时且不能超过 100元 (3) 担保开机:每月可为其他客户担保开机一次,每次24小时且不能超过 100元 (4) 节假日免停机:周六周日除外的国家规定法定节假日不停机(需申请) (5) 免保证金开通国际漫游或国际长途业务 2、 五星金卡客户(即VIP 金卡客户):共计21 项 服务特权(10 项) 业务特权(6 项) (1) 主营业厅专区优先服务 (2) 拨打10086优先接入 (3) 专属客户经理服务 (4) 免费赠送生日礼物(价值200元) (5) 生日当天赠送50分钟国内通话时长(不含漫游 (6) 全国全球通俱乐部机场服务(免费机场体验6次后,国内航班每人次扣减8000/4000积分,国际航班每人次扣减8000积分) (1) 省内免费补办 SIM卡服务(限 4次) (2) 省外异地紧急补卡服务 (3) 吉祥号码优先选择服务:可享受一次三位特号选择机会 (4) 专属积分奖励(1个消费积分送1.8积分) (5) 专属营销优惠活动 ...

1、当您付费下载文档后,您只拥有了使用权限,并不意味着购买了版权,文档只能用于自身使用,不得用于其他商业用途(如 [转卖]进行直接盈利或[编辑后售卖]进行间接盈利)。
2、本站所有内容均由合作方或网友上传,本站不对文档的完整性、权威性及其观点立场正确性做任何保证或承诺!文档内容仅供研究参考,付费前请自行鉴别。
3、如文档内容存在违规,或者侵犯商业秘密、侵犯著作权等,请点击“违规举报”。

碎片内容

2014年四星及五星客户服务标准

确认删除?
VIP
微信客服
  • 扫码咨询
会员Q群
  • 会员专属群点击这里加入QQ群
客服邮箱
回到顶部