电脑桌面
添加小米粒文库到电脑桌面
安装后可以在桌面快捷访问

Loewenstein认知功能评定量表操作及评分标准VIP免费

Loewenstein认知功能评定量表操作及评分标准_第1页
1/8
Loewenstein认知功能评定量表操作及评分标准_第2页
2/8
Loewenstein认知功能评定量表操作及评分标准_第3页
3/8
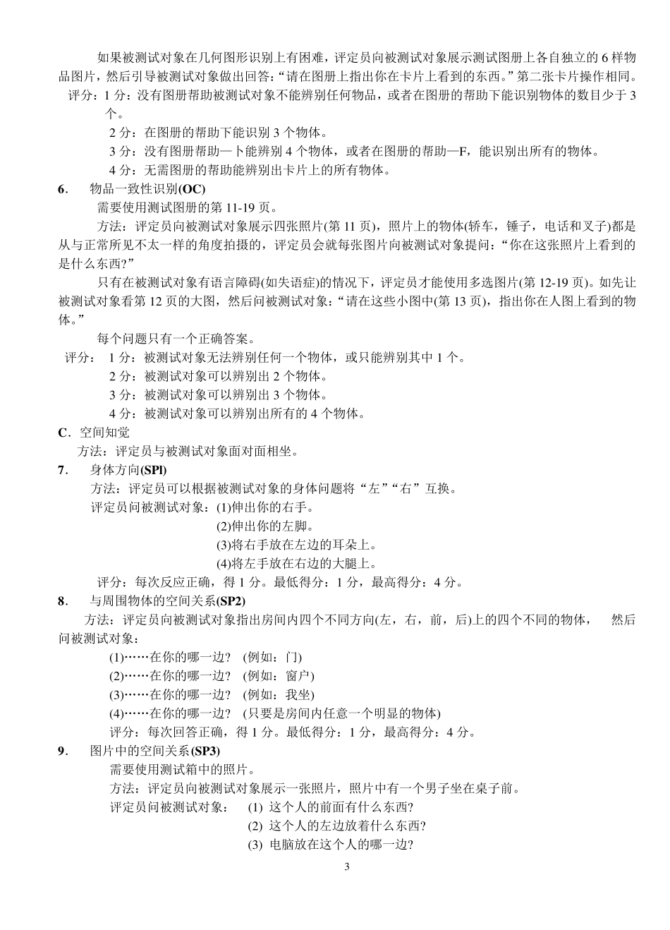
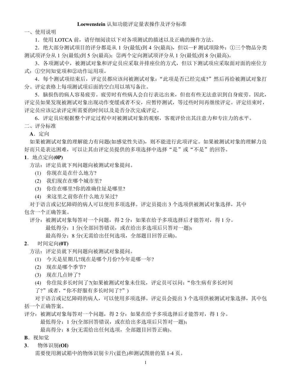
1 Loew enstein 认知功能评定量表操作及评分标准 一、使用说明 1.使用LOTCA 前,请仔细阅读以下对各项测试的描述以及正确的操作方法。 2.绝大部分测试项目的评分都是从1 分(最低)到4 分(最高),但以—F 测试项除外:①三个物品分类测试项评分从1 分(最低)到5 分(最高);②两个定向测试项评分从1 分(最低)到8 分(最高)。 3.各项测试中,被测试对象和评定员应采取并排座位的方式,但以下测试项应采取面对面的座位方式:①空间知觉项和②动作运用项。 4.每个测试项结束后,评定员都应该问被测试对象:“此项是否已经完成?”然后再给被测试对象打分。评定表格上每项测试项后面的空白用以填写备注。 5.脑损伤的病人容易疲劳。疲劳时有些病人会自行表达出来,但也有些无法意识到自身疲劳。因此,评定员如果发现被测试对象出现动作变缓或者不安,应暂停测试,等过些时间再继续评定。评定结束时,评定员应该记录评定所需要的时间以及是否分次完成评定。 6.评定员应根据整个评定过程中对被测试对象的观察,客观评价出其注意力和专注力的水平。 二、评分标准 A.定向 如果被测试对象的理解能力有问题(如感觉性失语),则不能进行此项评定。如果被测试对象的理解力良好而只是表达困难,可以让其由评定员提供的多项选择中选择“是”或“不是”的回答。 1.地点定向(0P) 方法:评定员就下列问题向被测试对象提问。 (1) 你现在是在什么地方? (2) 我们现在在哪个城市里? (3) 你住在哪里?你的准确住址是哪里? (4) 来这里之前你在什么地方呆过? 对于语言或记忆障碍的病人可以使用多项选择。评定员提出 3 个选项供被测试对象选择,其中 包含一个正确答案。 评分:被测试对象每答对一个问题,得 2 分:如果在给予多项选择后才能答对,得 1 分。 最低得分:1 分(全部回答错误,或在给出多选项后只答对一题): 最高得分:8 分(无需给出任何选项,全部题目回答正确)。 2. 时间定向(0T) 方法:评定员就下列问题向被测试对象提问。 (1) 今天是星期几?现在是哪个月份?今年是哪一年? (2) 现在是哪个季节? (3) 现在几点钟了? (4) 你住院多长时间了?(如果被测试对象未住院,评定员可以问:“你生病有多长时间 了?”或者,“你不舒服有多长时间了?”) 对于语言或记忆障碍的病人,可以使用多项选择。评定员会提出 3 个选项供被测试对象选择,其中包括一个正确答案。 评分:被测试对象每答对一个问题,得 2 ...

1、当您付费下载文档后,您只拥有了使用权限,并不意味着购买了版权,文档只能用于自身使用,不得用于其他商业用途(如 [转卖]进行直接盈利或[编辑后售卖]进行间接盈利)。
2、本站所有内容均由合作方或网友上传,本站不对文档的完整性、权威性及其观点立场正确性做任何保证或承诺!文档内容仅供研究参考,付费前请自行鉴别。
3、如文档内容存在违规,或者侵犯商业秘密、侵犯著作权等,请点击“违规举报”。

碎片内容

Loewenstein认知功能评定量表操作及评分标准

您可能关注的文档

确认删除?
VIP
微信客服
  • 扫码咨询
会员Q群
  • 会员专属群点击这里加入QQ群
客服邮箱
回到顶部