电脑桌面
添加小米粒文库到电脑桌面
安装后可以在桌面快捷访问

水泵制造危险因素的识别VIP免费

水泵制造危险因素的识别_第1页
1/6
水泵制造危险因素的识别_第2页
2/6
水泵制造危险因素的识别_第3页
3/6
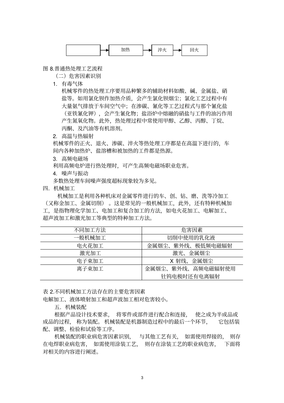
1 水泵制造危险因素的识别水泵制造的基本生产过程概括为铸造、热处理、机械加工和装配等主要生产工序,见图 1:图 1 水泵制造工艺流程一. 铸造(一)铸造基本工艺。见图2. 图 2 铸造工艺流程铸造用砂(型砂)品种很多,常用的是石英砂、黄砂,其次为长石以及少量的云母、铁的氧化物、硫化物和碱金属氧化物等。(二)危害因素识别生产工序危害因素配拌料矽尘造型矽尘 噪声振动砂型与砂芯的烘干高温 .热辐射 采用高频感应炉或微波炉加热时则应存在高频电磁场和微波辐射熔炼高温,热辐射 ,一氧化碳 ,二氧化碳金属烟雾、氟化氢(用萤石时)触电、电气火灾、雷击、停电、短路、过载、灼烫、物体坠落打击浇注高温、热辐射、金属氧化物及粉尘灼烫 物体坠落打击开箱矽尘 噪声振动 物体坠落打击清砂矽尘 噪声振动 物体坠落打击型砂配拌料铸件清砂开箱(落砂)浇注熔炼造型下料铸造装配(焊接)机械加工(数控加工)热处理预加工表面成品检验2 表 1. 铸造生产工序存在的主要危害因素熔模铸造工艺流程见图5 图 5 熔模铸造工艺流程熔模铸造主要用于制造熔点高,形状复杂及难以加工的小型碳钢和合金钢铸件。4.危害因素识别:特种铸造工艺存在的主要职业病危害因素基本同上述铸造工艺。此外,在熔模铸造过程中还存在松香、石蜡等有机物高温氧化分解产生的有害气体,如二氧化碳、一氧化碳、氨气等。二、热处理热处理工艺主要是使金属零件在不改变外形的条件下,改变金属的性质(硬度、韧性、弹性、导电性等) ,达到工艺上所要求的性能,从而提高产品质量。热处理包括正火、淬火、退火、回火和渗碳等基本过程。热处理工艺很多,在此主要介绍普通热处理。(一)普通热处理工艺,见图8. 配制模料型壳制造模组组合浇口棒制作型芯准备浇注熔烧精整热处理清理铸件3 图 8.普通热处理工艺流程(二)危害因素识别1. 有毒气体机械零件的热处理工序要用品种繁多的辅助材料如酸、碱、金属盐、硝盐等。如用氯化钡作加热介质,会产生氯化钡烟尘;氯化工艺过程中有大量氨气排放于车间空气中;在渗碳、氰化等工艺过程式与那个氰化盐(亚铁氰化钾),会产生氰化物;盐浴炉中熔融的硝盐与工件的油污作用产生氮氧化物。此外,热处理过程中常使用甲醇、乙醇、丙醇、丁烷、丙酮、及汽油等有机溶剂。2. 高温与热辐射机械零件的正火、退火、渗碳、淬火等热处理工序都是在高温下进行的,车间内各种加热炉、盐溶槽和被加热的工件都是热源。3. 高频电磁场利用...

1、当您付费下载文档后,您只拥有了使用权限,并不意味着购买了版权,文档只能用于自身使用,不得用于其他商业用途(如 [转卖]进行直接盈利或[编辑后售卖]进行间接盈利)。
2、本站所有内容均由合作方或网友上传,本站不对文档的完整性、权威性及其观点立场正确性做任何保证或承诺!文档内容仅供研究参考,付费前请自行鉴别。
3、如文档内容存在违规,或者侵犯商业秘密、侵犯著作权等,请点击“违规举报”。

碎片内容

水泵制造危险因素的识别

确认删除?
VIP
微信客服
  • 扫码咨询
会员Q群
  • 会员专属群点击这里加入QQ群
客服邮箱
回到顶部