电脑桌面
添加小米粒文库到电脑桌面
安装后可以在桌面快捷访问

《制药分离工程》课程教学大纲2009VIP专享VIP免费

《制药分离工程》课程教学大纲2009_第1页
1/6
《制药分离工程》课程教学大纲2009_第2页
2/6
《制药分离工程》课程教学大纲2009_第3页
3/6
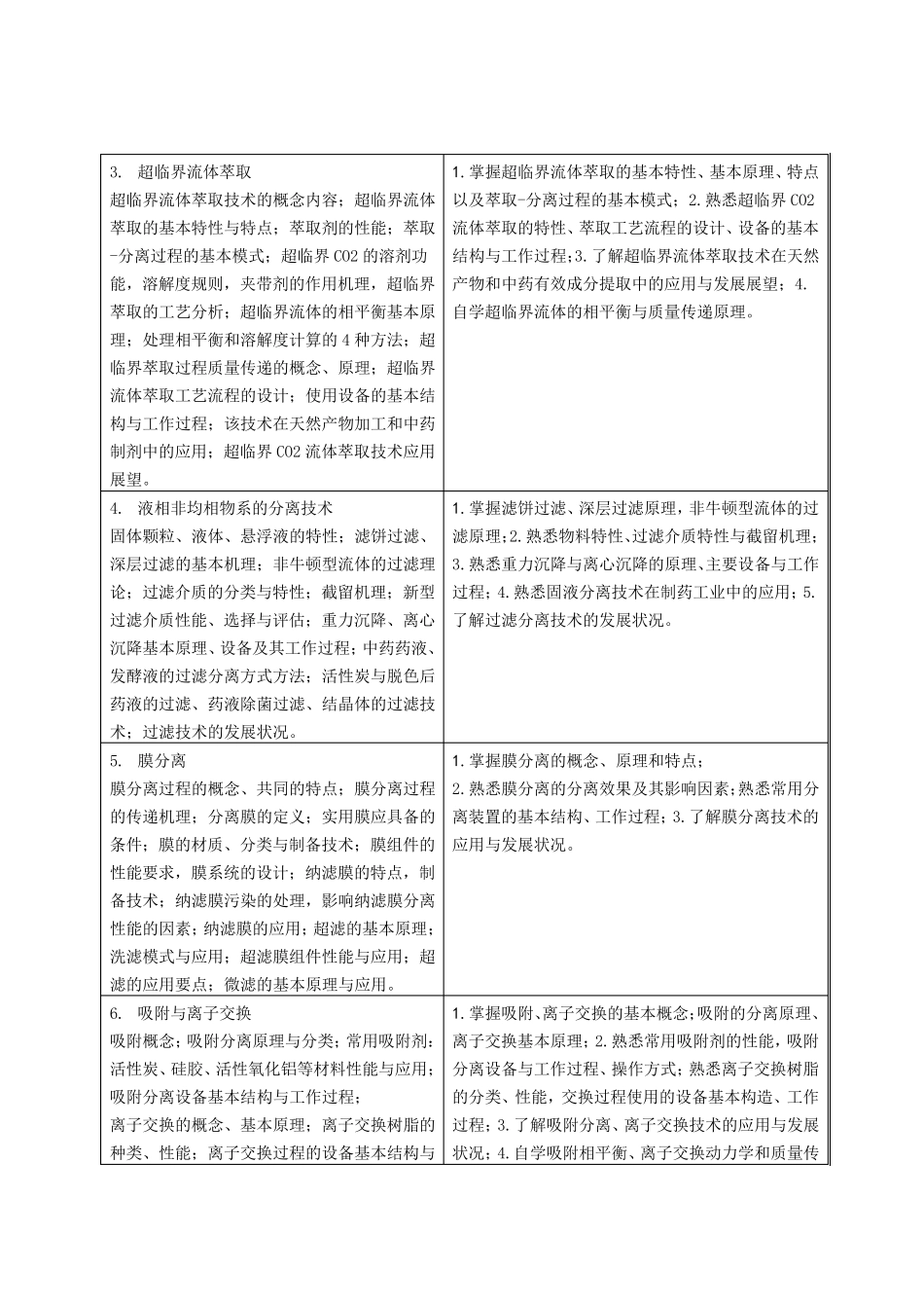
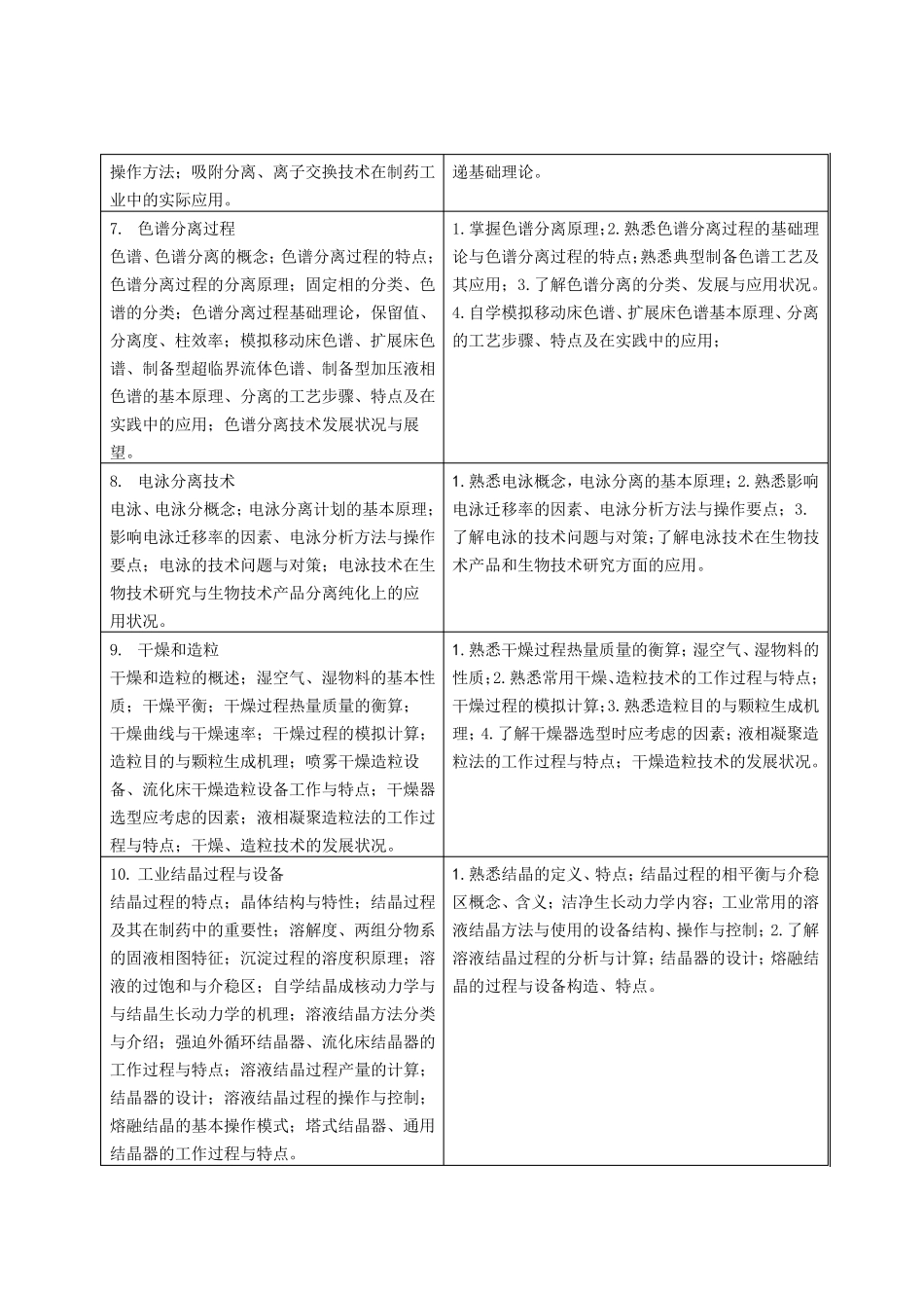
《制药分离工程》课程教学大纲 课程名称:制药分离工程 课程类型:专业基础课 总学时:36 讲课学时:36 学分:2 学分 适用对象:制药工程本科 先修课程:高等数学、物理学、物理化学、生药学、生物化学、天然药物化学、药物化学、机械制图、药剂学等 一、 课程的性质和任务 《制药分离工程》是制药工程专业基础课。主要任务是研究药物提取、分离、纯化的理论与技术。现代药物包括了化学合成药物、生物工程药物和天然药物,因此药物分离工程也涉及了化学与生物交叉领域,它集成了化学分离与生物分离原理与技术。制药分离过程主要是利用待分离的物系中的有效成分与共存杂质之间在物理、化学及生物学性质上的差异进行分离,由于药物的纯度和杂质含量与其药效、毒副作用、价格等息息相关,使得分离过程在制药行业中的地位和作用非常重要。 二、教学基本要求 通过本课程的讲授,使学生能够熟练掌握制药过程所涉及分离技术的基本理论、基本知识和基本技能,培养学生具有识别问题、分析问题、解决问题的能力,开拓学生视野,促进创新思维,使之成为新药研发、制药工艺的设计与改革创新及工程设计方面 的高级 专业人 才 。 三、教学内容和要求 教 学内 容 教 学要求 1. 绪 论 生物制药、化学制药、中药制药工业发展 状 况 ;分离技术在制药过程中的应 用; 分离过程基本原理概 念 、含义 。 1.掌握分离过程基本原理的概 念 、定 义 ; 2.熟悉 和了解制药工业现状 、分离技术在制药过程中的应 用。 2. 萃 取 浸 取速 率 方程-费 克 定 律 与浸 取速 率 方程; 药材 有效成分的浸 取; 浸 取的影 响 因素 ; 浸 取过程的计算 ; 浸 取方法 、基本工艺过程; 超 声 波协 助 浸 取、微 波 协 助 浸 取的基本原理、工艺流程与应 用; 液 液 萃 取的平 衡 关系与理论基础,萃 取分离的主要影 响 因素 ; 溶 剂萃 取过程动 力学研究; 萃 取过程的计算 ; 萃 取设备 的分类与实 例 ; 反 胶 团 的形 成与特 性,反 胶 团 萃 取成分的过程及工艺开发,应 用实 例 。 1.掌握固 液 萃 取、液 液 萃 取分离过程的基本原理、过程计算 ; 熟悉 分离过程的特 点 、影 响 因素 、工艺流 程;了解使用设备 结 构 ; 2.熟悉 超 声 波 协 助 浸 取、微 波 协助 浸 取、反 胶 团 萃 取和双 水 相萃 取技术的...

1、当您付费下载文档后,您只拥有了使用权限,并不意味着购买了版权,文档只能用于自身使用,不得用于其他商业用途(如 [转卖]进行直接盈利或[编辑后售卖]进行间接盈利)。
2、本站所有内容均由合作方或网友上传,本站不对文档的完整性、权威性及其观点立场正确性做任何保证或承诺!文档内容仅供研究参考,付费前请自行鉴别。
3、如文档内容存在违规,或者侵犯商业秘密、侵犯著作权等,请点击“违规举报”。

碎片内容

《制药分离工程》课程教学大纲2009

确认删除?
VIP
微信客服
  • 扫码咨询
会员Q群
  • 会员专属群点击这里加入QQ群
客服邮箱
回到顶部