电脑桌面
添加小米粒文库到电脑桌面
安装后可以在桌面快捷访问

前列腺癌根治性放疗靶区

前列腺癌根治性放疗靶区_第1页
1/12
前列腺癌根治性放疗靶区_第2页
2/12
前列腺癌根治性放疗靶区_第3页
3/12
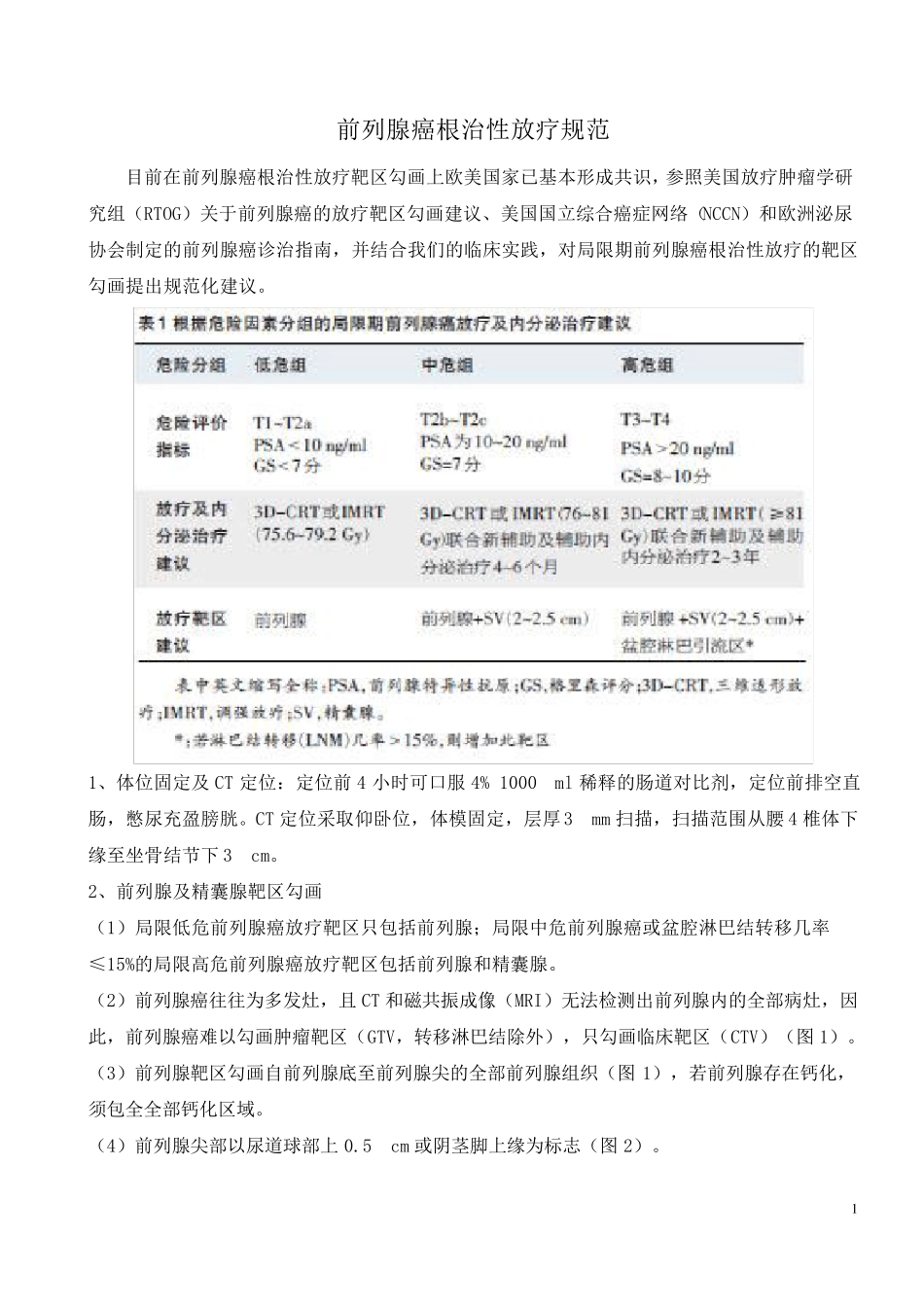
1 前 列 腺 癌 根 治 性 放 疗 规 范 目 前 在 前 列 腺 癌 根 治 性 放 疗 靶 区 勾 画 上 欧 美 国 家 已 基 本 形 成 共 识 , 参 照 美 国 放 疗 肿 瘤 学 研究 组 ( RTOG) 关 于 前 列 腺 癌 的 放 疗 靶 区 勾 画 建 议 、 美 国 国 立 综 合 癌 症 网 络 ( NCCN) 和 欧 洲 泌 尿协 会 制 定 的 前 列 腺 癌 诊 治 指 南 , 并 结 合 我 们 的 临 床 实 践 , 对 局 限 期 前 列 腺 癌 根 治 性 放 疗 的 靶 区勾 画 提 出 规 范 化 建 议 。 1、 体 位 固 定 及 CT 定 位 : 定 位 前 4 小 时 可 口 服 4% 1000 ml 稀 释 的 肠 道 对 比 剂 , 定 位 前 排 空 直肠 , 憋 尿 充 盈 膀 胱 。 CT 定 位 采 取 仰 卧 位 , 体 模 固 定 , 层 厚 3 mm 扫 描 , 扫 描 范 围 从 腰 4 椎 体 下缘 至 坐 骨 结 节 下 3 cm。 2、 前 列 腺 及 精 囊 腺 靶 区 勾 画 ( 1) 局 限 低 危 前 列 腺 癌 放 疗 靶 区 只 包 括前 列 腺 ;局 限 中危 前 列 腺 癌 或盆腔淋巴结 转移几率 ≤15%的 局 限 高危 前 列 腺 癌 放 疗 靶 区 包 括前 列 腺 和 精 囊 腺 。 ( 2) 前 列 腺 癌 往往为多发灶, 且CT 和 磁共 振成 像( MRI) 无法检测出 前 列 腺 内的 全部病灶, 因此 , 前 列 腺 癌 难 以 勾 画 肿 瘤 靶 区 ( GTV, 转移淋巴结 除 外 ) , 只 勾 画 临 床 靶 区 ( CTV) ( 图 1) 。 ( 3) 前 列 腺 靶 区 勾 画 自 前 列 腺 底 至 前 列 腺 尖 的 全部前 列 腺 组 织 ( 图1) , 若 前 列 腺 存 在 钙 化 ,须 包 全全部钙 化 区 域 。 ( 4) 前 列 腺 尖 部以 尿 道 球 部上 0.5 cm 或阴 茎 脚 上 缘 为标 志 ( 图 2) 。 2 (5)精囊腺只需包含紧邻前列腺2~2.5 cm 的范围(图3)。 (6)计划靶区(PTV)为CTV 向各方向外放1 cm,但向后方向仅外放0.5—0.6 cm 以减少直肠照射(图4)。 (7)前列腺及精囊腺靶区的放疗剂量为75.6-81 Gy。 3、盆腔淋巴引流区靶区勾画 (1)对于有多个高...

1、当您付费下载文档后,您只拥有了使用权限,并不意味着购买了版权,文档只能用于自身使用,不得用于其他商业用途(如 [转卖]进行直接盈利或[编辑后售卖]进行间接盈利)。
2、本站所有内容均由合作方或网友上传,本站不对文档的完整性、权威性及其观点立场正确性做任何保证或承诺!文档内容仅供研究参考,付费前请自行鉴别。
3、如文档内容存在违规,或者侵犯商业秘密、侵犯著作权等,请点击“违规举报”。

碎片内容

前列腺癌根治性放疗靶区

确认删除?
VIP
微信客服
  • 扫码咨询
会员Q群
  • 会员专属群点击这里加入QQ群
客服邮箱
回到顶部