电脑桌面
添加小米粒文库到电脑桌面
安装后可以在桌面快捷访问

信息管理系统实验罗斯文数据库样本

信息管理系统实验罗斯文数据库样本_第1页
1/9
信息管理系统实验罗斯文数据库样本_第2页
2/9
信息管理系统实验罗斯文数据库样本_第3页
3/9
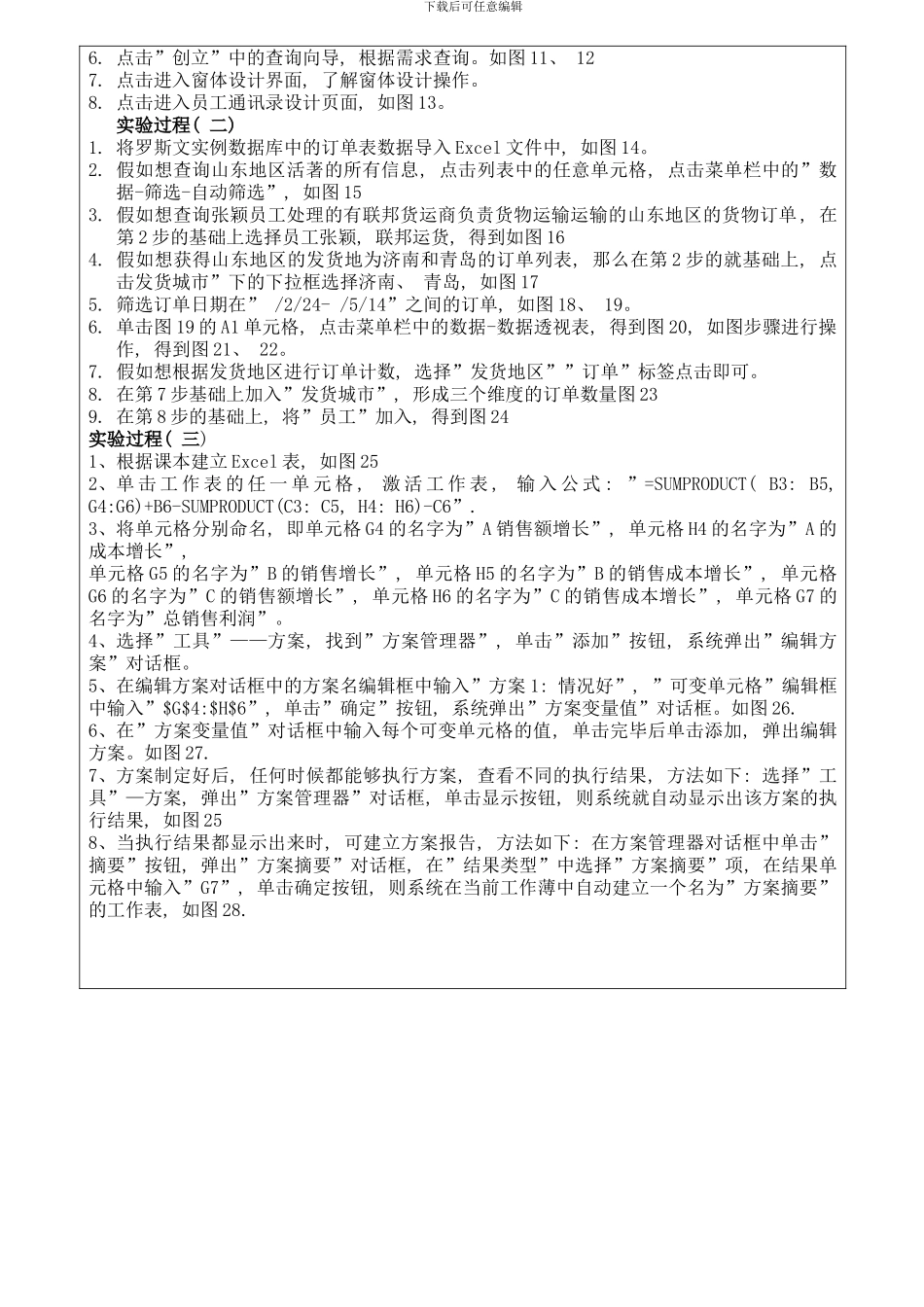
下载后可任意编辑信息管理学院专业课实验报告 上机日期: 年 10 月 27 日 上机地点与机号: sc610 指 导 老 师 : 班 级 : 工 商 管 理 二 班 学 号 上机人: 李丹丹 实验名称: 管理信息系统体验实验一、实验目的: 1、 经过数据库的操作, 了解数据库的基本概念和用途; 2、 经过 ACCESS 的使用, 加深对 ACCESS 数据库管理系统的了解; 3、 经过对数据库数据的分析, 体会商务智能在实际应用中的价值; 4、 掌握利用 EXCEL 进行数据分析的方法。二、实验内容: 11、 熟悉数据库的基本操作( 实验教材 P54-P59) ① 打开 ACCESS 的示例数据库”罗斯文示例数据库”; ② 查看”罗斯文示例数据库”各表的表结构, 关注各字段的定义和约束以及各表的主关键字; ③ 查看”罗斯文示例数据库”各表的记录内容; ④ 查看”罗斯文示例数据库”各表间经过关键字字段所建立的关系; ⑤ 根据”罗斯文示例数据库”各表的内容, 设计并进行简单的查询。2、 数据分析( 实验教材 P70-P81) 在 ACCESS 中将”罗斯文示例数据库”的订单表导出为 EXCEL 文件, 并按实验教材进行如下操作: ② 自动筛选; ③ 条件格式; ④ 数据透视表; 方案管理器。三: 实验过程( 一) 1. 打开微软 Access 数据库管理系统中的”罗斯文实例数据库”, 如图 1。2. 经过”罗斯文数据库”的主切换面板, 分别点击”类别”、 供应商、 产品、 订单等按钮, 对罗斯文公司的产品类别、 供应商、 产品和订单信息进行增加、 删除、 修改和查看等操作。图 2、 3、 43. 点击”显示数据库窗口”按钮, 进入罗斯文数据库, 数据库中包含的表如下图:5、 6。4. 双击进入供应商表, 并点击”设计”按钮, 进入表设计视图, 选择供应商 ID 点击右键选择主键进行设置、 数据类型、 字段属性的设置与应用, 如图表的设计 7、 8。5. 在数据库工具中选择”关系”点击生成关系图, 如图罗斯文数据库表的关系界面 9。同时查看关系建立之后的报表, 如图 10。下载后可任意编辑6. 点击”创立”中的查询向导, 根据需求查询。如图 11、 127. 点击进入窗体设计界面, 了解窗体设计操作。8. 点击进入员工通讯录设计页面, 如图 13。实验过程( 二) 1. 将罗斯文实例数据库中的订单表数据导入 Excel 文件中, 如图 14。2. 假如想查询山东地区活著的所有信息, 点击列表中的任意单元格, 点击菜单栏中的”数据-筛选...

1、当您付费下载文档后,您只拥有了使用权限,并不意味着购买了版权,文档只能用于自身使用,不得用于其他商业用途(如 [转卖]进行直接盈利或[编辑后售卖]进行间接盈利)。
2、本站所有内容均由合作方或网友上传,本站不对文档的完整性、权威性及其观点立场正确性做任何保证或承诺!文档内容仅供研究参考,付费前请自行鉴别。
3、如文档内容存在违规,或者侵犯商业秘密、侵犯著作权等,请点击“违规举报”。

碎片内容

信息管理系统实验罗斯文数据库样本

一二三四传媒+ 关注
实名认证
内容提供者

大量资料供您选择,没有合适的可以联系小二。

相关文档

确认删除?
VIP
微信客服
  • 扫码咨询
会员Q群
  • 会员专属群点击这里加入QQ群
客服邮箱
回到顶部