电脑桌面
添加小米粒文库到电脑桌面
安装后可以在桌面快捷访问

煤矿井下电气设备完好标准

煤矿井下电气设备完好标准_第1页
1/9
煤矿井下电气设备完好标准_第2页
2/9
煤矿井下电气设备完好标准_第3页
3/9
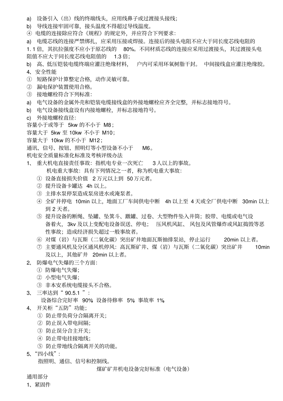
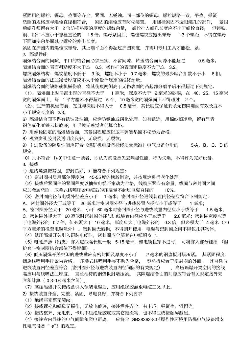
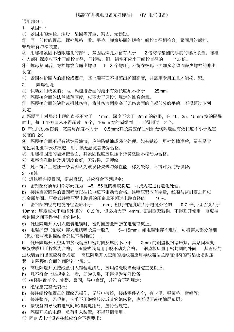
《煤矿矿井机电设备完好标准》 (IV 电气设备)通用部分 :1. 紧固件 :①紧固用的螺栓、螺母、垫圈等齐全、紧固、无锈蚀。②同一部位的螺母、螺栓规格一致。平垫、弹簧垫圈的规格与螺栓直径相符合。紧固用的螺栓、螺母应有防松装置。③用螺栓紧固不透眼螺孔的部件,紧固后螺孔须留有大于2 倍防松垫圈的厚度的螺纹余量。螺栓拧入螺孔深度应不小于螺栓直径,但铸铁、铜、铝件不应小于螺栓直径的1.5 倍。④螺母紧固后,螺栓螺纹应露出螺母1— 3 个螺距,不得在螺母下面加多余垫圈减少螺栓的伸出长度。⑤紧固在护圈内的螺栓或螺母,其上端平面不得超出护圈高度,并需用专用工具才能松、紧。2.隔爆性能①快动式门或盖的;吗,隔爆接合面的最小有效长度须不小于25mm。②隔爆接合面的法兰减薄厚度,应不大于原设计规定的维修余量。③隔爆接合面的缺陷或机械伤痕,将其伤痕两侧高于无伤表面的凸起部分磨平后,不得超过下列规定:a 隔爆面上对局部出现的直径不大于1mm、深度不大于 2mm 的砂眼,在 40、25、15mm 宽的隔爆面上,每 1 平方厘米不得超过5 个; 10mm 宽的隔爆面上,不得超过2 个。B 产生的机械伤痕,宽度与深度不大于0.5mm;其长度应保证剩余无伤隔爆面有效长度不小于规定长度的 2/3。④隔爆接合面不得有锈蚀及油漆,应涂防锈油或磷化处理。如有锈迹,用棉纱擦净后,留有呈青裼色氧化亚铁云状痕迹,用手摸无感觉者仍算合格。⑤用螺栓固定的隔爆接合面,其紧固程度应以压平弹簧垫圈不松动为合格。⑥观察窗孔胶封及透明度良好,无破损、无裂纹。⑦凡不符合上述任一条者即认为该设备失去防爆性能,称为失爆,不得评为完好设备。3、接线① 进线嘴连接紧固,密封良好,并应符合下列规定:a)密封圈材质须用邵尔硬度为45— 55 度的橡胶制造,并按规定进行老化处理。b)接线后紧固件的紧固程度以抽拉电缆不窜动为合格。线嘴压紧应有余量,线嘴与密封圈之间应加金属垫圈。压叠式线嘴压紧电缆后的压扁量不超过电缆直径的10%。c)密封圈内径与电缆外径差应小于1mm;密封圈宽度应大于电缆外径的0.7 倍,但必须大于10mm;厚度应大于电缆外径的0 .3 倍,但必须大于 4mm。密封圈无破损、不得割开使用。电缆与密封圈之间不得包扎其它物体。d)低压隔爆开关引入铠装电缆时,密封圈应全部套在电缆铅皮上。e)电缆护套(铅皮)穿入进线嘴长度一般为5— 15mm。如电缆粗穿不进时,可将穿入部分锉细(但护套与密封圈结合部位不得锉细) 。...

1、当您付费下载文档后,您只拥有了使用权限,并不意味着购买了版权,文档只能用于自身使用,不得用于其他商业用途(如 [转卖]进行直接盈利或[编辑后售卖]进行间接盈利)。
2、本站所有内容均由合作方或网友上传,本站不对文档的完整性、权威性及其观点立场正确性做任何保证或承诺!文档内容仅供研究参考,付费前请自行鉴别。
3、如文档内容存在违规,或者侵犯商业秘密、侵犯著作权等,请点击“违规举报”。

碎片内容

煤矿井下电气设备完好标准

确认删除?
VIP
微信客服
  • 扫码咨询
会员Q群
  • 会员专属群点击这里加入QQ群
客服邮箱
回到顶部