电脑桌面
添加小米粒文库到电脑桌面
安装后可以在桌面快捷访问

现场材料员培训方案-99-VIP专享

现场材料员培训方案-99-_第1页
1/15
现场材料员培训方案-99-_第2页
2/15
现场材料员培训方案-99-_第3页
3/15
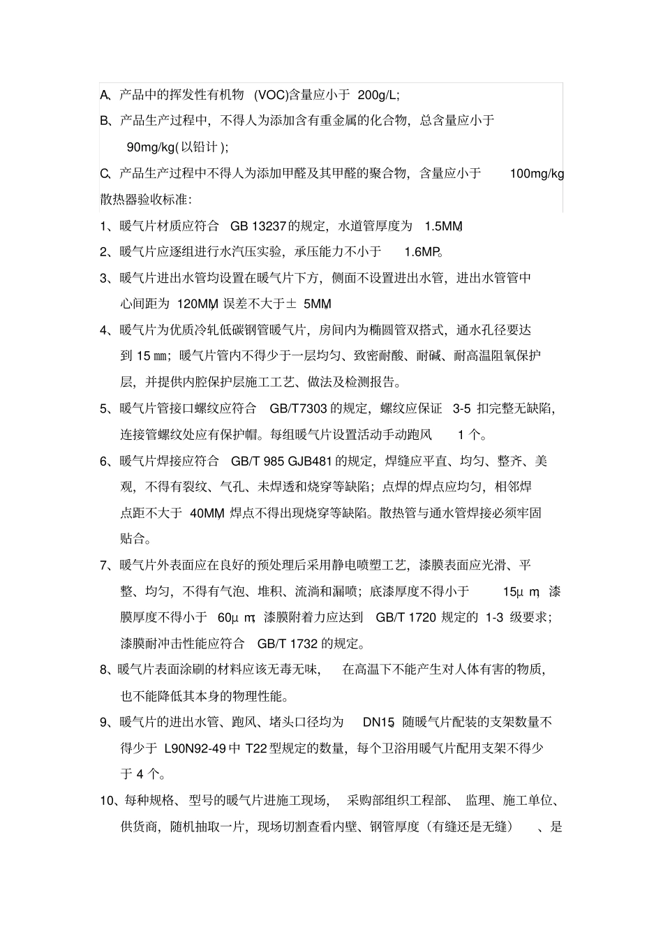
一、相关材料验收要求1、对甲供材料的验收,由采购部现场材料人员负责组织现场工程部、监理、施工方共同对到场材料进行现场验收,如:钢材、水泥的验收,并做好验收记录,填写甲供材料验收单,要求相关人员签字认可;需要送检的甲供材料由现场材料员会同工程部、监理、施工单位一起抽样,现场材料员与监理一起拿样品送检测中心检测,检测结果由检测中心直接通知现场材料员。检测结果采购部存档备查。2、对甲供设备类的验收, 采购部现场材料员负责组织牵头工作,组织工程人员、接受单位、供货单位进行联合验收,必要时可要求审计监察部及总工办相关人员参与验收,并做好验收记录,要求相关人员签字认可。如遇大型设备进场,由采购部经办人负责组织牵头现场材料员、总工办、监察室、监理共同参与验收。3、对乙供材的验收由现场工程部负责组织,监理、施工单位参加验收,采购部现场材料员根据工作情况随机抽检。现场材料员根据乙供材料认价单对材料进行抽检,对不合格品,与工程部、监理沟通,要求调整、更换。验收结果、处理结果留存备查; 对不符合甲方指定要求的材料 (如品牌、材质、质量等),坚决不允许进场并记录处理结果留存备查。按施工单位每次进货总价值的10%,进行处罚,情节严重的,建议公司将施工单位清除施工现场。二、主要材料验收标准:挤塑板验收标准:1、要看其密度、即容重、泡孔均匀细密首先可以证明此挤塑板的隔热性好。2、要看压缩强度、压缩强度高、容重小始终是挤塑板的完美组合。3、看成色、听声音、质地白净、不变色、泡孔均匀细密的挤塑板一般采用原料树脂生产质量好,另外对于不同回收料生产的挤塑板质量也有很大差别、落地声音过脆、手掰没有强度的挤塑板一般质量较差。4、尺寸足、施工方便的挤塑板自然深受信赖。阻燃性测试、即使简单的打火机如果严谨的测试也能辨别出其阻燃性优劣,阻燃测试方法为: A、火焰高度不低于20mm B、引燃时间不小于10s C、引燃点为挤塑板的边角部位或掰开的无规则断面一边D、被引燃的挤塑板应置于稳定、且无风位置5、每批随机抽取两块,送检测中心检测,检测项目:压缩强度、导热系数、燃烧性能、尺寸稳定性等。检测结果存档备查。防水卷材 SBS验收标准:1、五看,一看表面是否美观、平整、有无气泡等,二看卷材厚度是否均匀一致,三看胎体位置是否居中,有无未被浸透的现象( 常说的露白茬 ) ,四看断面油质光亮度,五看覆面材料是否粘接牢固。2、四闻,即一闻有无废机油、三线...

1、当您付费下载文档后,您只拥有了使用权限,并不意味着购买了版权,文档只能用于自身使用,不得用于其他商业用途(如 [转卖]进行直接盈利或[编辑后售卖]进行间接盈利)。
2、本站所有内容均由合作方或网友上传,本站不对文档的完整性、权威性及其观点立场正确性做任何保证或承诺!文档内容仅供研究参考,付费前请自行鉴别。
3、如文档内容存在违规,或者侵犯商业秘密、侵犯著作权等,请点击“违规举报”。

碎片内容

现场材料员培训方案-99-

确认删除?
VIP
微信客服
  • 扫码咨询
会员Q群
  • 会员专属群点击这里加入QQ群
客服邮箱
回到顶部