电脑桌面
添加小米粒文库到电脑桌面
安装后可以在桌面快捷访问

修改理士派遣协议书VIP专享

修改理士派遣协议书_第1页
1/4
修改理士派遣协议书_第2页
2/4
修改理士派遣协议书_第3页
3/4
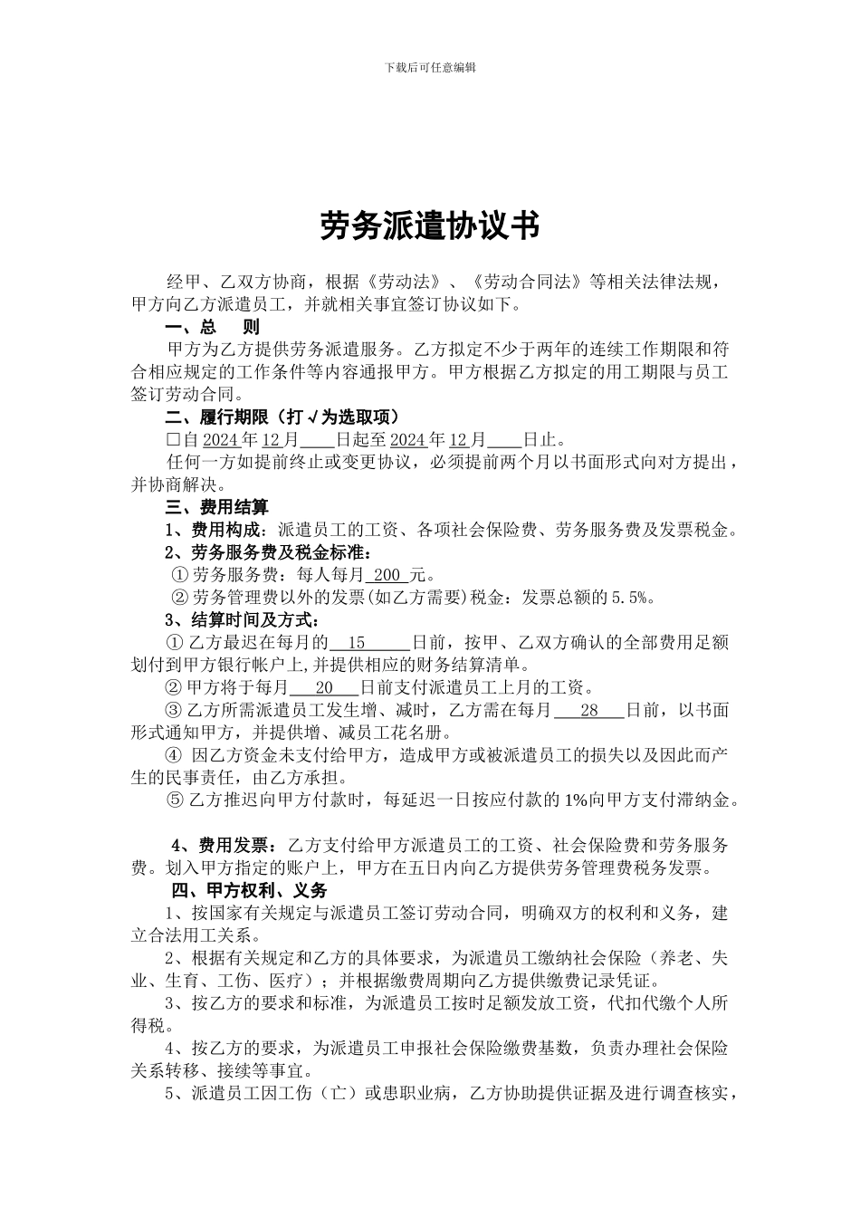
下载后可任意编辑劳务派遣协议书 经甲、乙双方协商,根据《劳动法》、《劳动合同法》等相关法律法规,甲方向乙方派遣员工,并就相关事宜签订协议如下。 一、总 则 甲方为乙方提供劳务派遣服务。乙方拟定不少于两年的连续工作期限和符合相应规定的工作条件等内容通报甲方。甲方根据乙方拟定的用工期限与员工签订劳动合同。 二、履行期限(打√为选取项) □自 2024 年 12 月 日起至 2024 年 12 月 日止。 任何一方如提前终止或变更协议,必须提前两个月以书面形式向对方提出 ,并协商解决。 三、费用结算 1、费用构成:派遣员工的工资、各项社会保险费、劳务服务费及发票税金。 2、劳务服务费及税金标准:① 劳务服务费:每人每月 200 元。 ② 劳务管理费以外的发票(如乙方需要)税金:发票总额的 5.5%。 3、结算时间及方式: ① 乙方最迟在每月的 15 日前,按甲、乙双方确认的全部费用足额划付到甲方银行帐户上,并提供相应的财务结算清单。 ② 甲方将于每月 20 日前支付派遣员工上月的工资。③ 乙方所需派遣员工发生增、减时,乙方需在每月 28 日前,以书面形式通知甲方,并提供增、减员工花名册。 ④ 因乙方资金未支付给甲方,造成甲方或被派遣员工的损失以及因此而产生的民事责任,由乙方承担。 ⑤ 乙方推迟向甲方付款时,每延迟一日按应付款的 1%向甲方支付滞纳金。 4、费用发票:乙方支付给甲方派遣员工的工资、社会保险费和劳务服务费。划入甲方指定的账户上,甲方在五日内向乙方提供劳务管理费税务发票。四、甲方权利、义务 1、按国家有关规定与派遣员工签订劳动合同,明确双方的权利和义务,建立合法用工关系。 2、根据有关规定和乙方的具体要求,为派遣员工缴纳社会保险(养老、失业、生育、工伤、医疗);并根据缴费周期向乙方提供缴费记录凭证。 3、按乙方的要求和标准,为派遣员工按时足额发放工资,代扣代缴个人所得税。 4、按乙方的要求,为派遣员工申报社会保险缴费基数,负责办理社会保险关系转移、接续等事宜。 5、派遣员工因工伤(亡)或患职业病,乙方协助提供证据及进行调查核实,下载后可任意编辑甲方负责申请、申报和具体处理。 6、为符合规定和条件的本地员工办理退休手续等事宜。 7、按规定为派遣员工申请、报销医疗保险费、生育保险费。 8、为正常终止劳动合同的派遣员工办理失业保险手续、申报失业保险金。 9、建立和保管派遣员工的人事档案,并负责接续、转移人事...

1、当您付费下载文档后,您只拥有了使用权限,并不意味着购买了版权,文档只能用于自身使用,不得用于其他商业用途(如 [转卖]进行直接盈利或[编辑后售卖]进行间接盈利)。
2、本站所有内容均由合作方或网友上传,本站不对文档的完整性、权威性及其观点立场正确性做任何保证或承诺!文档内容仅供研究参考,付费前请自行鉴别。
3、如文档内容存在违规,或者侵犯商业秘密、侵犯著作权等,请点击“违规举报”。

碎片内容

修改理士派遣协议书

确认删除?
VIP
微信客服
  • 扫码咨询
会员Q群
  • 会员专属群点击这里加入QQ群
客服邮箱
回到顶部