电脑桌面
添加小米粒文库到电脑桌面
安装后可以在桌面快捷访问

广告合同印花税税率

广告合同印花税税率_第1页
1/3
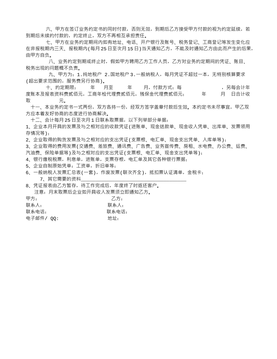
广告合同印花税税率_第2页
2/3
广告合同印花税税率_第3页
3/3
篇一:印花税税率表印花税税率表 14 产权转移书据转让金额 100% 万分之五篇二:一份合同既有广告制作又有广告牌租赁按什么税目交印花税(中税网)为什么?回复如下:专家回复:根据《中华人民共和国印花税暂行条例施行细则》第十七条的规定,同一凭证,因载有两个或两个以上经济事项而适用不同税目税率,如分别记载金额的,应分别计算应纳税额,相加后按合同税额贴花;如未分别记载金额的,按税率高的计税贴花。因此,两家公司之间签订的“以广告劳务抵偿房屋租赁费用”的合同,是反映提供广告劳务和出租房屋的双重经济行为合同,假如分别记载金额结算的,属于应税凭证,分别按“加工承揽合同”和“财产租赁合同”的税目税率计算缴纳印花税。为分别记载的从高计算。篇三:2024年最新印花税税率表2024 年最新印花税税率表2024 年目前执行的最新印花税税目税率表明细:1. 购销合同 包括供应、预购、采购、购销结合及协作、调剂 、补偿、易货等合同 按购销金额万分之三贴花 0.3‰ 立合同人;2. 加工承揽合同 包括加工、定作、修缮、修理、印刷、广告 、测绘、测试等合同 按加工或承揽收入万分之五贴花 0.5‰ 立合同人;3. 建设工程勘察设计合同 包括勘察、设计合同 按收取费用万分之五贴花 0.5‰ 立合同人;4. 建筑安装工程承包合同 包括建筑、安装工程承包合同 按承包金额万分之三贴花 0.3‰ 立合同人 ;5. 财产租赁合同 包括租赁房屋、船舶、飞机、机动车辆、机 械、器具、设备等 按租赁金额千分之一贴花。税额不足一元的按一 1‰ 立合同人;6. 货物运输合同 包括民用航空、铁路运输、海上运输、内河 运输、公路运输和联运合同 按运输费用万分之五贴花 0.5‰ 立合同人 单据作为合同使用的,按合同贴花;7. 仓储保管合同 包括仓储、保管合同 按仓储保管费用千分之一贴花 1‰ 立合同人 仓单或栈单作为合同使用的,按合同贴花;8. 借款合同 银行及其他金融组织和借款人(不包括银行同业拆借)所签订的借款合同 按借款金额万分之零点五贴花 0.05‰ 立合同人 单据作为合同使用的,按合同贴花;9. 财产保险合同 包括财产、责任、保证、信用等保险合同 按投保金额万分之零点三贴花 0.03‰ 立合同人 单据作为合同使用的,按合同贴花;10. 技术合同 包括技术开发、转让、咨询、服务等合同 按所载金额万分之三贴花 0.3‰ 立合同人;11. 产权转移书据 包括财产所有权和版权、商标专用权、专...

1、当您付费下载文档后,您只拥有了使用权限,并不意味着购买了版权,文档只能用于自身使用,不得用于其他商业用途(如 [转卖]进行直接盈利或[编辑后售卖]进行间接盈利)。
2、本站所有内容均由合作方或网友上传,本站不对文档的完整性、权威性及其观点立场正确性做任何保证或承诺!文档内容仅供研究参考,付费前请自行鉴别。
3、如文档内容存在违规,或者侵犯商业秘密、侵犯著作权等,请点击“违规举报”。

碎片内容

广告合同印花税税率

您可能关注的文档

确认删除?
VIP
微信客服
  • 扫码咨询
会员Q群
  • 会员专属群点击这里加入QQ群
客服邮箱
回到顶部