电脑桌面
添加小米粒文库到电脑桌面
安装后可以在桌面快捷访问

车辆承包经营合同070508

车辆承包经营合同070508_第1页
1/5
车辆承包经营合同070508_第2页
2/5
车辆承包经营合同070508_第3页
3/5
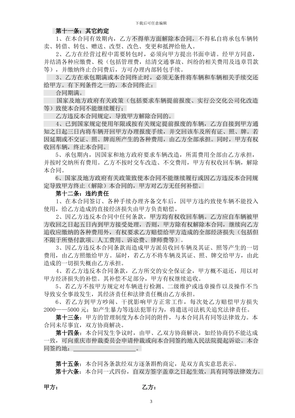
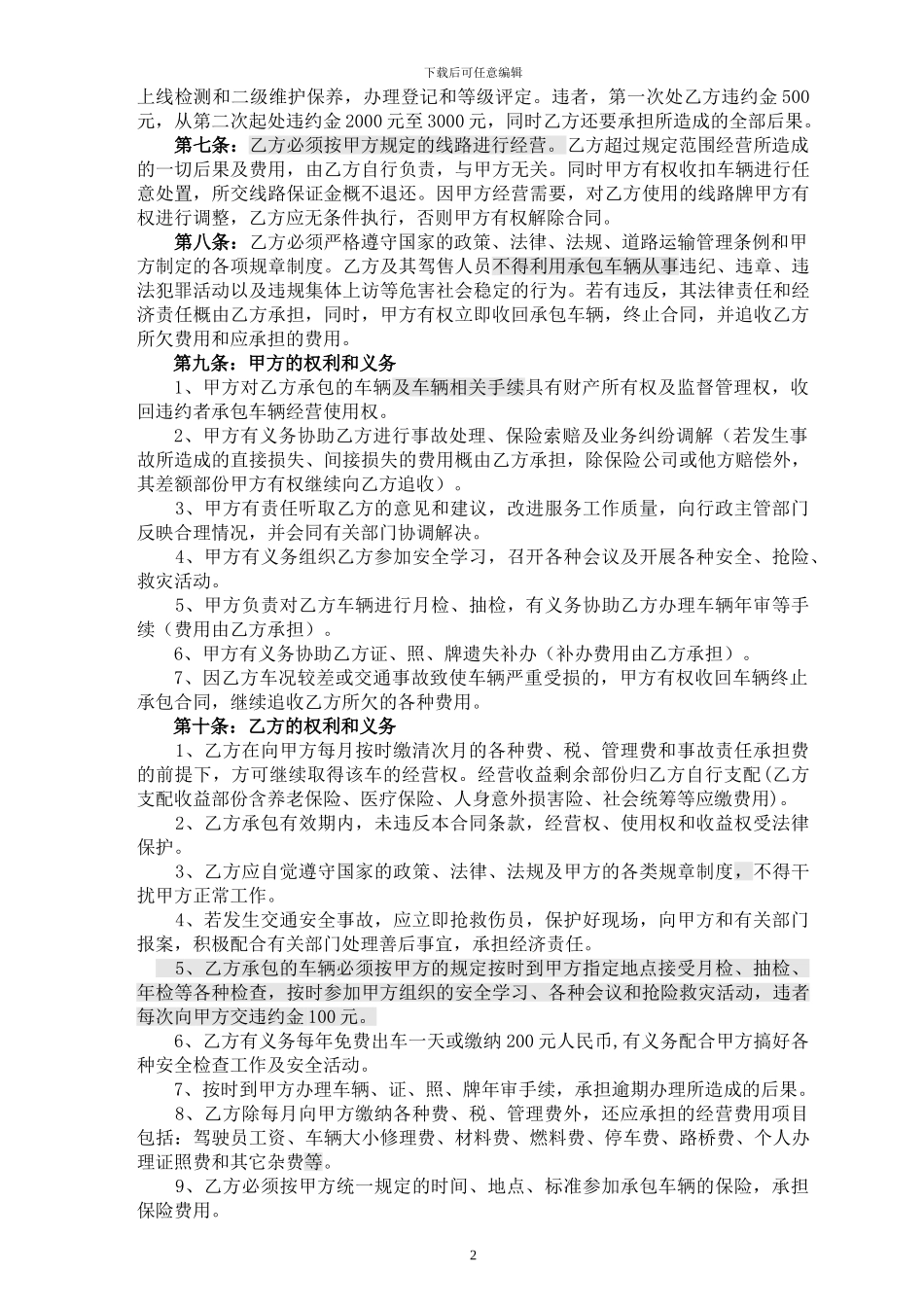
下载后可任意编辑车辆承包经营合同 合同编号:甲方:乙方:乙方自愿在甲方承包经营 牌 车壹辆,经甲、乙双方共同协商,根据中华人民共和国《合同法》,根据“平等互利,协商一致”的原则,签订本合同。第一条:承包经营车辆(以下简称车辆) 牌照号为: ,厂牌型号: ,座 位 数: ,车 架 号: , 购置证号: ,发动机号: , 车身颜色: ,营运证号: 。第二条:承包期限 承包期限:自 年 月 日起至相关主管部门规定的经营年限结束止。 第三条:费、税、承包费和管理费的缴纳及管理办法 1、乙方从接车之日起,在每月 29 日前必须向甲方缴清次月承包费、管理费共计 元及代收国家规定的各种费、税。对逾期缴费、税的,甲方按日向乙方收取应缴金额 3%的滞纳金;逾期五日以上,甲方除追收应交费、税外,同时收回乙方承包车辆,终止承包合同。 2、承包期内,如遇有关部门对费、税、收费项目、客运票价作调整,甲方有权做出相应调整。3、承包期内,如遇政策变化,需对车辆进行改型或其它变更的,甲乙双方必须执行,但全部费用由乙方承担。 4、为加强经营管理,在签订本合同时,乙方必须向甲方缴纳 元安全保证金和 元线路保证金。若乙方在终止(解除)合同前无违约行为,并与甲方或他人无经济纠纷和债务的,乙方凭甲方财务出具的收据,由甲方据实退还(不计息);反之,概不退还。 第四条:保险及车身广告 1、乙方必须按甲方统一规定到甲方为承包车辆缴纳保险费。在保险期到期前10 天,乙方必须根据甲方规定足额续保。乙方如未按甲方规定投保或脱保,视为乙方单方违约,甲方有权收回车辆及其证、照、牌,终止本合同。由此造成的一切损失由乙方承担。 2、(1).承包车辆车身广告发布权属甲方,广告费由甲方收取。乙方必须在甲方规定的时间内到指定地点喷绘广告,违者每次向甲方缴付违约金 500 元整。(2).未经甲方同意,乙方无权改变承包车辆的车身颜色、车辆内部设施,不得在车身、车窗、挡风玻璃等处张贴或喷绘字(画)及商业广告。违者每次处乙方违约金 500元。第五条:乙方负责行车安全,若发生交通事故,乙方必须立即承担车辆发生事故后所造成的一切直接、间接经济损失费用和法律责任。发生事故的费用除保险公司或他方赔偿外,其差额部分由乙方自行承担;若发生车辆被盗(抢)遗失、火灾等所造成的一切经济损失,概由乙方自行承担。无论发生任何事故或纠纷造成车辆停运,停运期间按国家政策规定所有应缴纳的各种费、...

1、当您付费下载文档后,您只拥有了使用权限,并不意味着购买了版权,文档只能用于自身使用,不得用于其他商业用途(如 [转卖]进行直接盈利或[编辑后售卖]进行间接盈利)。
2、本站所有内容均由合作方或网友上传,本站不对文档的完整性、权威性及其观点立场正确性做任何保证或承诺!文档内容仅供研究参考,付费前请自行鉴别。
3、如文档内容存在违规,或者侵犯商业秘密、侵犯著作权等,请点击“违规举报”。

碎片内容

车辆承包经营合同070508

您可能关注的文档

确认删除?
VIP
微信客服
  • 扫码咨询
会员Q群
  • 会员专属群点击这里加入QQ群
客服邮箱
回到顶部