电脑桌面
添加小米粒文库到电脑桌面
安装后可以在桌面快捷访问

80C51的基本结构

80C51的基本结构_第1页
1/6
80C51的基本结构_第2页
2/6
80C51的基本结构_第3页
3/6
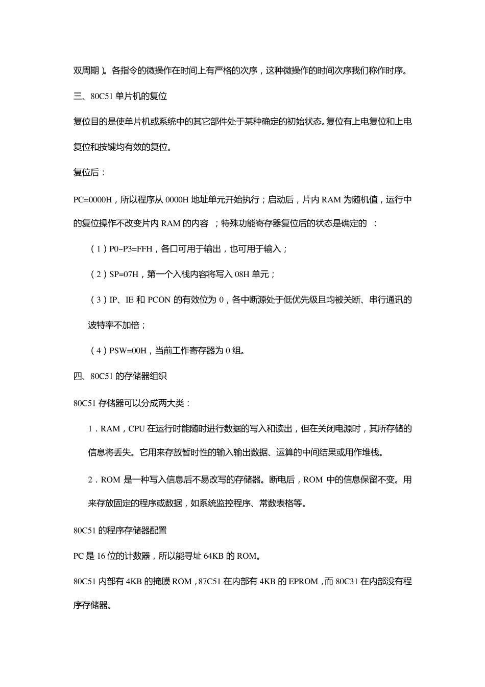
80C 51 的 基本结构 80C 51 的 引脚封装 时钟电路 总线控制 CPU ROM/EPROM/FLASH 4K 字节 RAM 128 字节 SFR 21 个 定时/计数器 2 个 中断系统 5 中断源、2 优先级 串行口 全双工 2 个 并行口 4 个 RST EA ALE PSEN XTAL2 XTAL1 P0 P1 P2 P3 V CC V SS 一 、80C51 的内部结构: 1.80C51 的微处理器(CPU) (1)运算器:累加器 ACC ;寄存器 B ;程序状态字寄存器 PSW 。 (2)控制器:程序计数器 PC ;指令寄存器 IR ;定时与控制逻辑 2.80C51 的片内存储器 在物理上设计成程序存储器和数据存储器两个独立的空间: (1) 内部 ROM 容量 4K 字节, 范围是:000H~0FFFH (2) 内部 RAM 容量 128 字节, 范围是:00H~7FH 3.80C51 的 I/O 口及功能单元 (1)四个 8 位的并行口,即 P0~P3。它们均为双向口,既可作为输入,又可作为输出。每个口各有 8 条 I/O 线。 (2)有一 个全双工的串行口(利用 P3 口的两个引脚 P3.0 和 P3.1); (3)有 2 个 16 位的定时/计数器 ; (4)有 1 套完善的中断系统。 4.80C51 的特殊功能寄存器(SFR) 内部有 SP,DPTR(可分成 DPH、DPL 两个 8 位寄存器),PCON,…,IE,IP 等 21个特殊功能寄存器单元,它们同内部 RAM 的 128 个字节统一 编址,地址范围是 80H~FFH。 增强型单片机的 SFR 有 26 个字节单元,所增加的 5 个单元均与定时/计数器 2 相关。 二、80C51 的时钟与时序 1.80C51 的时钟产生方式可分为内部时钟和外部时钟 2.80C51 的时钟信号 一 个机器周期包含 12 个晶荡周期或 6 个时钟周期, 指令的执行时间称作指令周期 (单、双 周 期 )。 各 指 令 的 微 操 作 在 时 间 上 有 严 格 的 次 序 , 这 种 微 操 作 的 时 间 次 序 我 们 称 作 时 序 。 三 、80C51 单片机的 复位 复位目的 是使单片机或系统中的 其它部件处于某种 确定的 初始状态。复位有 上 电复位和上 电复位和按键均有 效的 复位。 复位后: PC=0000H, 所以程序 从 0000H 地址单元开始执行;启动后, 片内 RAM 为随机值, 运行中的 复位操 作 不改变片内 RAM 的 内容 ;特殊功能寄存器复位后的 状态是确定的 : (1) P0~P3=FFH, 各 口可用于输出, 也可用于输入; (2) SP=07H,...

1、当您付费下载文档后,您只拥有了使用权限,并不意味着购买了版权,文档只能用于自身使用,不得用于其他商业用途(如 [转卖]进行直接盈利或[编辑后售卖]进行间接盈利)。
2、本站所有内容均由合作方或网友上传,本站不对文档的完整性、权威性及其观点立场正确性做任何保证或承诺!文档内容仅供研究参考,付费前请自行鉴别。
3、如文档内容存在违规,或者侵犯商业秘密、侵犯著作权等,请点击“违规举报”。

碎片内容

80C51的基本结构

您可能关注的文档

小辰4+ 关注
实名认证
内容提供者

出售各种资料和文档

相关文档

确认删除?
VIP
微信客服
  • 扫码咨询
会员Q群
  • 会员专属群点击这里加入QQ群
客服邮箱
回到顶部