电脑桌面
添加小米粒文库到电脑桌面
安装后可以在桌面快捷访问

信息系统项目管理师必看重点

信息系统项目管理师必看重点_第1页
1/18
信息系统项目管理师必看重点_第2页
2/18
信息系统项目管理师必看重点_第3页
3/18
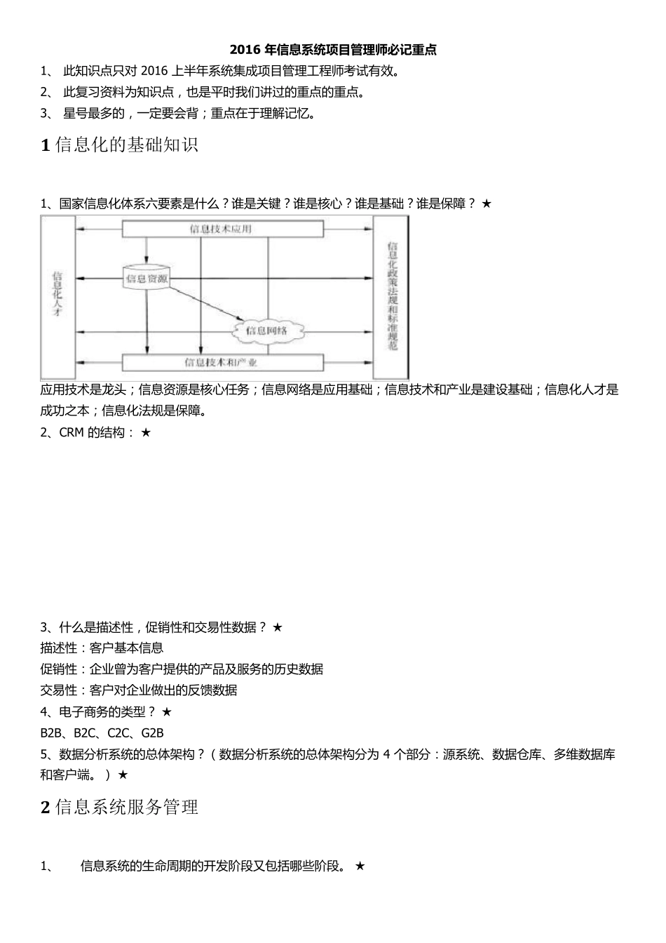
2016 年 信息系统项目管理师必记重点 1、 此 知 识 点 只 对 2016 上 半 年 系 统 集 成 项 目 管 理 工 程 师 考 试 有 效 。 2、 此 复 习 资 料 为 知 识 点 , 也 是 平 时 我 们 讲 过 的 重 点 的 重 点 。 3、 星 号 最 多 的 , 一 定 要 会 背 ; 重 点 在 于 理 解 记 忆 。 1 信息化的基础知识 1、国 家 信 息 化 体 系 六 要 素 是 什 么 ? 谁 是 关 键 ? 谁 是 核 心 ? 谁 是 基 础 ? 谁 是 保 障 ? ★ 应 用 技 术 是 龙 头 ; 信 息 资 源 是 核 心 任 务 ; 信 息 网 络 是 应 用 基 础 ; 信 息 技 术 和 产 业 是 建 设 基 础 ; 信 息 化 人 才 是成 功 之 本 ; 信 息 化 法 规 是 保 障 。 2、CRM 的 结 构 : ★ 3、什 么 是 描 述 性 , 促 销 性 和 交 易 性 数 据 ? ★ 描 述 性 : 客 户 基 本 信 息 促 销 性 : 企 业 曾 为 客 户 提 供 的 产 品 及 服 务 的 历 史 数 据 交 易 性 : 客 户 对 企 业 做 出 的 反 馈 数 据 4、电子商务 的 类型? ★ B2B、B2C、C2C、G2B 5、数 据 分析系 统 的 总体 架构 ? (数 据 分析系 统 的 总体 架构 分为 4 个部分: 源 系 统 、数 据 仓库、多 维数 据 库和 客 户 端。 ) ★ 2 信息系统服务管理 1、 信 息 系 统 的 生命周期的 开发阶段又包括哪些阶段。 ★ C-概 念 阶 段 、D 开 发 阶 段 ( 确 定 成 员 、项 目 边 界 、方 案 研 究 、质 量 标 准 、资 源 保 证 、环 境 保 证 、总 体 计 划 、费 用 预 算 、WBS、政 策 与 程 序 、风 险 评 估 、确 认 有 效 性 ( 检 查 ) 、提 交 概 要 报 告 , 获 准 进 入 ( 评 审 ) ) 、E实 施 阶 段 、F 结 束 阶 段 2、 软 件 维 护 包 括 哪 些 类 型 及 作 用 。 ★ 更 正 性 维 护 ( 修 改 BUG: 设 计 、程 序 、数 据 、文 档 ) ; 适 应 性 维 护 ( 系 统 移 植 ) ; 完 善 性 维 护 ( 增 加 功 能 ,工 作 量 大 ) 3、 几...

1、当您付费下载文档后,您只拥有了使用权限,并不意味着购买了版权,文档只能用于自身使用,不得用于其他商业用途(如 [转卖]进行直接盈利或[编辑后售卖]进行间接盈利)。
2、本站所有内容均由合作方或网友上传,本站不对文档的完整性、权威性及其观点立场正确性做任何保证或承诺!文档内容仅供研究参考,付费前请自行鉴别。
3、如文档内容存在违规,或者侵犯商业秘密、侵犯著作权等,请点击“违规举报”。

碎片内容

信息系统项目管理师必看重点

确认删除?
VIP
微信客服
  • 扫码咨询
会员Q群
  • 会员专属群点击这里加入QQ群
客服邮箱
回到顶部