电脑桌面
添加小米粒文库到电脑桌面
安装后可以在桌面快捷访问

医院IT外包运维VIP免费

医院IT外包运维_第1页
1/20
医院IT外包运维_第2页
2/20
医院IT外包运维_第3页
3/20
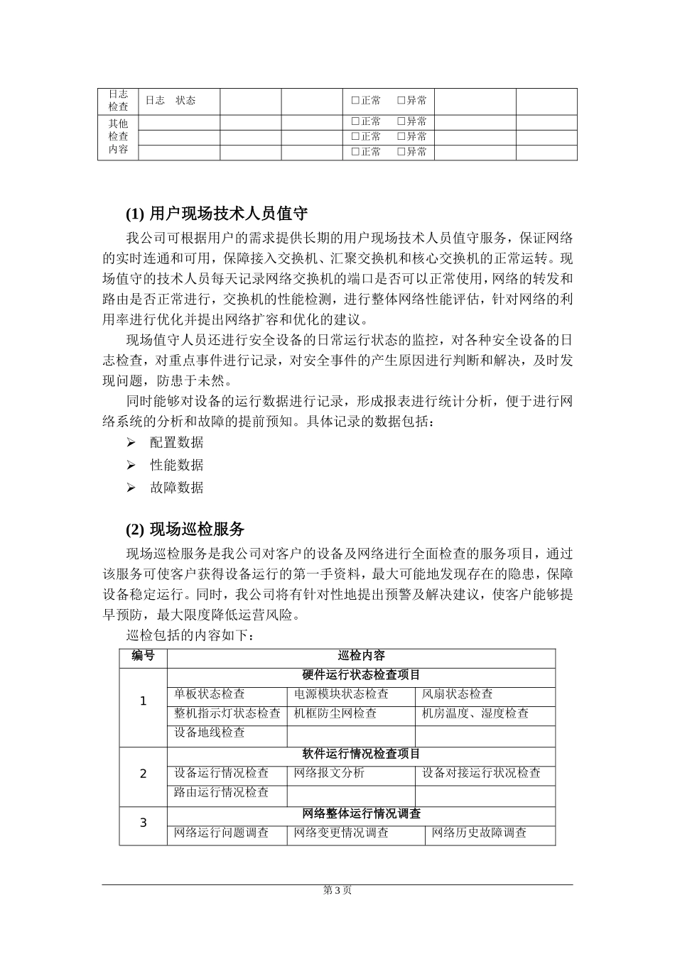
1服务目标我公司可为提供的运行维护服务包括,信息系统相关的主机设备、操作系统、数据库和存储设备的运行维护服务,保证用户现有的信息系统的正常运行,降低整体管理成本,提高网络信息系统的整体服务水平。同时根据日常维护的数据和记录,提供用户信息系统的整体建设规划和建议,更好的为用户的信息化发展提供有力的保障。用户信息系统的组成主要可分为两类:硬件设备和软件系统。硬件设备包括网络设备、安全设备、主机设备、存储设备等;软件设备可分为操作系统软件、典型应用软件(如:数据库软件、中间件软件等)、业务应用软件等。我公司通过运行维护服务的有效管理来提升用户信息系统的服务效率,协调各业务应用系统的内部运作,改善网络信息系统部门与业务部门的沟通,提高服务质量。结合用户现有的环境、组织结构、IT资源和管理流程的特点,从流程、人员和技术三方面来规划用户的网络信息系统的结构。将用户的运行目标、业务需求与IT服务的相协调一致。我公司提供的信息系统服务的目标是,对用户现有的信息系统基础资源进行监控和管理,及时掌握网络信息系统资源现状和配置信息,反映信息系统资源的可用性情况和健康状况,创建一个可知可控的IT环境,从而保证用户信息系统的各类业务应用系统的可靠、高效、持续、安全运行。服务项目范围覆盖的信息系统资源以下方面的关键状态及参数指标:运行状态、故障情况配置信息可用性情况及健康状况性能指标第1页2服务内容2.1信息资产统计服务此项服务为基本服务,包含在运行维护服务中,帮助我们对用户现有的信息资产情况进行了解,更好的提供系统的运行维护服务。服务内容包括:硬件设备型号、数量、版本等信息统计记录软件产品型号、版本和补丁等信息统计记录网络结构、网络路由、网络IP地址统计记录综合布线系统结构图的绘制其它附属设备的统计记录2.2网络、安全系统运维服务从网络的连通性、网络的性能、网络的监控管理三个方面实现对网络系统的运维管理。网络、安全系统基本服务内容:序号服务模块内容描述提供方1现场备件安装配合用户进行,按备件到达现场时间工程师到达现场我公司2现场软件升级首先分析软件升级的必要性和风险,配合用户进行软件升级我公司3现场故障诊断按服务级别:7×24小时5×8小时我公司4电话远程技术支持7×24小时我公司5问题管理系统对遇到的问题进行汇总和发布我公司网络核心交换机巡视典型作业计划书系统管理单位:维保单位:设备名:设备型号:管理IP:检查内容参考标准检查结果检查结论巡视方法描述巡检周期硬件运行状态电源运行状态□正常□异常风扇运行状态□正常□异常模块运行状态□正常□异常系统运行状态检查VLAN状态□正常□异常配置状态□正常□异常OSPF状态□正常□异常第2页日志检查日志状态□正常□异常其他检查内容□正常□异常□正常□异常□正常□异常(1)用户现场技术人员值守我公司可根据用户的需求提供长期的用户现场技术人员值守服务,保证网络的实时连通和可用,保障接入交换机、汇聚交换机和核心交换机的正常运转。现场值守的技术人员每天记录网络交换机的端口是否可以正常使用,网络的转发和路由是否正常进行,交换机的性能检测,进行整体网络性能评估,针对网络的利用率进行优化并提出网络扩容和优化的建议。现场值守人员还进行安全设备的日常运行状态的监控,对各种安全设备的日志检查,对重点事件进行记录,对安全事件的产生原因进行判断和解决,及时发现问题,防患于未然。同时能够对设备的运行数据进行记录,形成报表进行统计分析,便于进行网络系统的分析和故障的提前预知。具体记录的数据包括:配置数据性能数据故障数据(2)现场巡检服务现场巡检服务是我公司对客户的设备及网络进行全面检查的服务项目,通过该服务可使客户获得设备运行的第一手资料,最大可能地发现存在的隐患,保障设备稳定运行。同时,我公司将有针对性地提出预警及解决建议,使客户能够提早预防,最大限度降低运营风险。巡检包括的内容如下:编号巡检内容1硬件运行状态检查项目单板状态检查电源模块状态检查风扇状态检查整机指示灯状态检查机框防尘网检查机房温度、湿度检查...

1、当您付费下载文档后,您只拥有了使用权限,并不意味着购买了版权,文档只能用于自身使用,不得用于其他商业用途(如 [转卖]进行直接盈利或[编辑后售卖]进行间接盈利)。
2、本站所有内容均由合作方或网友上传,本站不对文档的完整性、权威性及其观点立场正确性做任何保证或承诺!文档内容仅供研究参考,付费前请自行鉴别。
3、如文档内容存在违规,或者侵犯商业秘密、侵犯著作权等,请点击“违规举报”。

碎片内容

医院IT外包运维

文章天下+ 关注
实名认证
内容提供者

各种文档应有尽有

确认删除?
VIP
微信客服
  • 扫码咨询
会员Q群
  • 会员专属群点击这里加入QQ群
客服邮箱
回到顶部