电脑桌面
添加小米粒文库到电脑桌面
安装后可以在桌面快捷访问

精神科住院病历书写规范

精神科住院病历书写规范_第1页
1/3
精神科住院病历书写规范_第2页
2/3
精神科住院病历书写规范_第3页
3/3
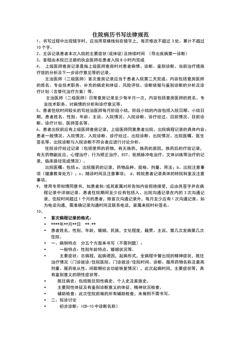
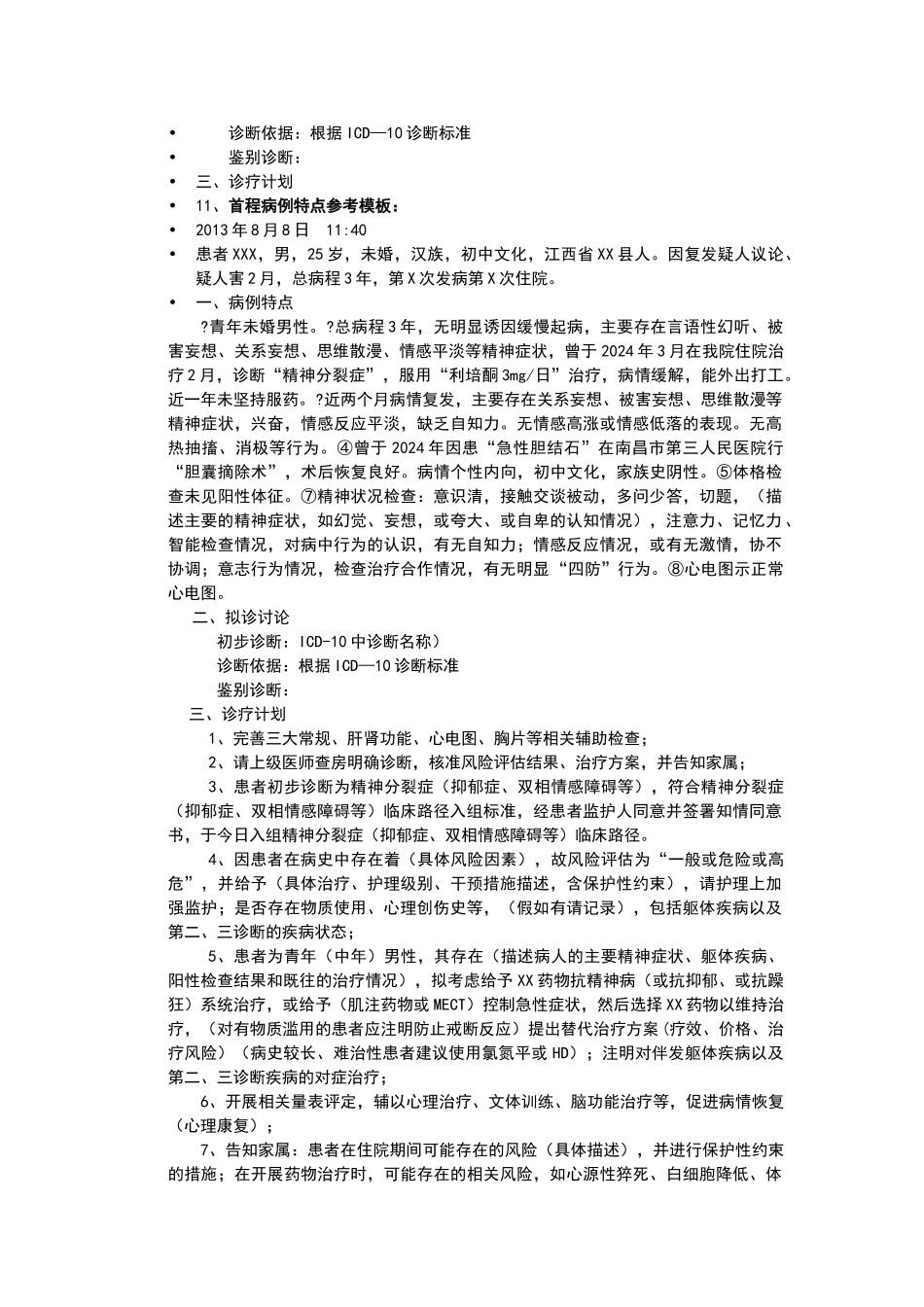
住院病历书写法律规范1、书写过程中出现错字时,应当用双横线划在错字上,每页修改不超过 3 处、累计不超过10 个字。2、主诉记录患者本次入院的主要症状(或体征)及持续时间 (导出疾病第一诊断)3、首程由本院已注册的执业医师在患者入院 8 小时内完成 4、 上级医师查房记录是指上级医师查房时对患者病情、诊断、鉴别诊断、当前治疗措施疗效的分析及下一步诊疗意见等的记录。主治医师(二级医师)首次查房记录应当于患者入院第二天完成。内容包括查房医师的姓名、专业技术职务、补充的病史和体征、风险评估、诊断依据与鉴别诊断的分析及诊疗计划(含替代治疗方案)等。主治医师(二级医师)日常查房记录至少每半月一次,内容包括查房医师的姓名、专业技术职务、对病情的分析和诊疗意见等。5、患者住院时间较长的写经治医师每月阶段小结,阶段小结的内容包括入院日期、小结日期,患者姓名、性别、年龄、主诉、入院情况、入院诊断、诊疗经过、目前情况、目前诊断、诊疗计划、医师签名等。6、患者出院前应有上级医师查房记录,上级医师同意患者出院。出院病程记录的具体内容:患者一般情况、入院情况、入院诊断、诊疗经过、出院诊断、出院情况、出院医嘱、医生签名等。出院诊断与入院诊断不符合者应进行讨论分析。住院诊疗经过记录(包括使用的药物,有无换药,换药的原因,换药后的疗效记录,有无药物副反应,心理治疗、行为矫正治疗,ECT、低频脉冲电治疗、文体训练等治疗的记录,临床路径完成情况)。出院医嘱:包括 a、出院服药的记录,药物品种、规格、剂量、用法;b、出院注意事项(健康教育处方);c、随诊时间及注意事项; d、转院患者记录具体的转院科室及注意事项。 9、 使用专用知情同意书,如患者和/或其家属对所告知内容拒绝接受,应由其签字并在病程记录中详细记录。患者住院期间至少应有包括入、出院沟通记录在内的 3 次沟通记录,住院时间超过 1 个月的患者,除首次沟通记录外,每月至少应有 1 次沟通记录。如为电话沟通,需准确记录沟通时间及联系电话,家属来院时补签名。 10、•首次病程记录的格式:•****年**月**日 **:** •患者姓名,性别,年龄,婚姻,民族,文化程度,籍贯。主诉,第几次发病第几次住院。•一、病例特点 分五个方面来书写(不需列题):• 一般特点:性别年龄特点、婚姻状况等。• 主要症状:总病程,起病诱因,起病形式,全病程中曾出现的精神症状,既往治疗情况(门诊就诊/住院医...

1、当您付费下载文档后,您只拥有了使用权限,并不意味着购买了版权,文档只能用于自身使用,不得用于其他商业用途(如 [转卖]进行直接盈利或[编辑后售卖]进行间接盈利)。
2、本站所有内容均由合作方或网友上传,本站不对文档的完整性、权威性及其观点立场正确性做任何保证或承诺!文档内容仅供研究参考,付费前请自行鉴别。
3、如文档内容存在违规,或者侵犯商业秘密、侵犯著作权等,请点击“违规举报”。

碎片内容

精神科住院病历书写规范

您可能关注的文档

确认删除?
VIP
微信客服
  • 扫码咨询
会员Q群
  • 会员专属群点击这里加入QQ群
客服邮箱
回到顶部