电脑桌面
添加小米粒文库到电脑桌面
安装后可以在桌面快捷访问

东方日升集团薪酬绩效管理办法

东方日升集团薪酬绩效管理办法_第1页
1/5
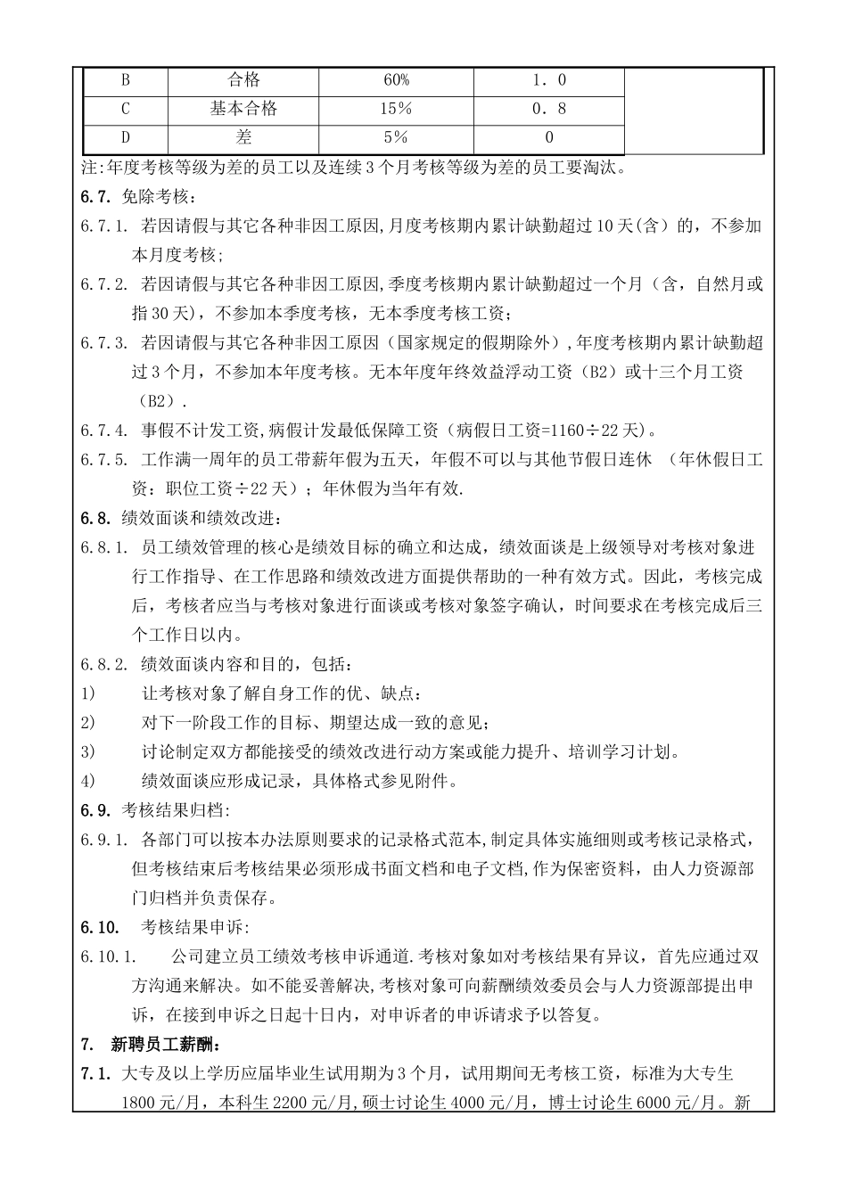
东方日升集团薪酬绩效管理办法_第2页
2/5
东方日升集团薪酬绩效管理办法_第3页
3/5
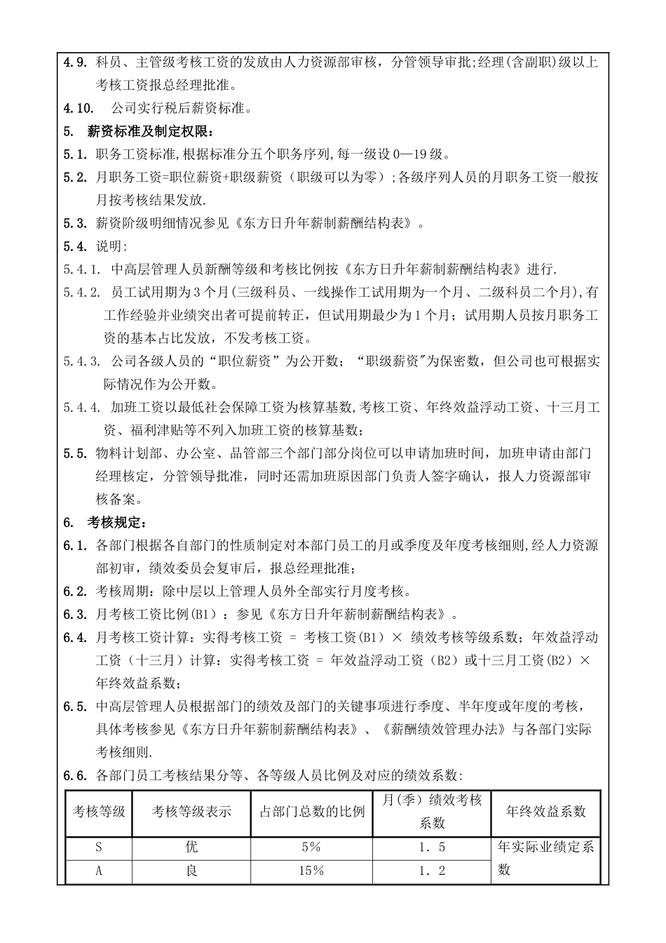
1. 目的:1.1. 建立法律规范的薪酬绩效管理办法,使薪酬调整、激励有可遵循的依据,根据东方日升新能源股份有限公司薪酬政策及实际特点,制定薪酬绩效管理办法.1.2. 本薪酬绩效管理办法强调以职能、职责、才能、素养等为依据制订薪酬绩效标准,以职务承担者所担当的工作职责、工作目标和结果,作为绩效的主要因素和核发薪资的依据。公司提倡:强化贡献、强化能力、强化职责、市场化的分配原则,体现绩效和结果的统一,同时在设计及管理薪酬绩效体系的过程中遵循公平、公正原则和激励原则。2. 范围:2.1. 适用于东方日升新能源股份有限公司的薪酬与绩效考核工作.3. 工资序列:3.1. 员工工资序列适用范围详见《东方日升职位序列表》。4. 薪酬体系说明:4.1. 薪酬绩效结构包括: 职务工资(A)、月(季)考核工资(B1)、年度效益浮动工资或十三月工资(B2)、福利津贴(C)、加班工资五部分构成,其中职务工资(A)、月(季)考核工资(B1)、年度效益浮动工资或十三月工资(B2)三部分构成年工资100%。4.1.1. 月职务工资(A)=职位薪资(A1)+职级薪资(A2);4.1.2. 年度效益浮动工资(B2)=视效益情况而定;十三月工资(B2)=月职务工资(A);4.1.3. 月度工资=职务工资(A)+考核工资(B1)×考核等级系数+福利津贴+加班工资;4.1.4. 年总薪酬=月度工资×12+【十三月工资(B2)或年度效益浮动工资(B2)×年终效益系数×个人绩效等级系数】+福利津贴+加班工资;4.2. 职务工资(A):指公司根据各系列人员的职位、技能、贡献等制定的薪资等级标准(详见《东方日升年薪制薪酬结构表》)。4.3. 考核工资(B1):指公司根据员工岗位职责、工作成果和表现经考核后计发的工资.4.4. 福利津贴(C):指公司根据实际情况为员工制定的各类政策性、福利性的补贴、补助、津贴等。4.5. 加班工资:原则上公司不提倡科员核发加班工资,但因公司实际情况和各部门的差异,此项目仍列入薪酬结构。各级分管领导必须对加班工资作严格控制,并提前申请说明原因批准后方可计酬。(小时加班工资=(最低保障工资÷22 天÷8 小时.)4.6. 年度效益浮动工资(B2):年终经济效益情况而核发的效益工资,适用于正式合同工;年度效益工资额度由总经理核定年终发放。4.7. 十三月工资(B2):指东方日升全部正式转正员工(不满一年按实际月份计算,十三月工资=月职务工资(A)).4.8. 月(季)度考核工资按(B1),由各部门根据员工岗位设定的个人绩效考核细则进行考核,按实际考核等级发放。...

1、当您付费下载文档后,您只拥有了使用权限,并不意味着购买了版权,文档只能用于自身使用,不得用于其他商业用途(如 [转卖]进行直接盈利或[编辑后售卖]进行间接盈利)。
2、本站所有内容均由合作方或网友上传,本站不对文档的完整性、权威性及其观点立场正确性做任何保证或承诺!文档内容仅供研究参考,付费前请自行鉴别。
3、如文档内容存在违规,或者侵犯商业秘密、侵犯著作权等,请点击“违规举报”。

碎片内容

东方日升集团薪酬绩效管理办法

确认删除?
VIP
微信客服
  • 扫码咨询
会员Q群
  • 会员专属群点击这里加入QQ群
客服邮箱
回到顶部