电脑桌面
添加小米粒文库到电脑桌面
安装后可以在桌面快捷访问

客户关系管理终结版

客户关系管理终结版_第1页
1/7
客户关系管理终结版_第2页
2/7
客户关系管理终结版_第3页
3/7
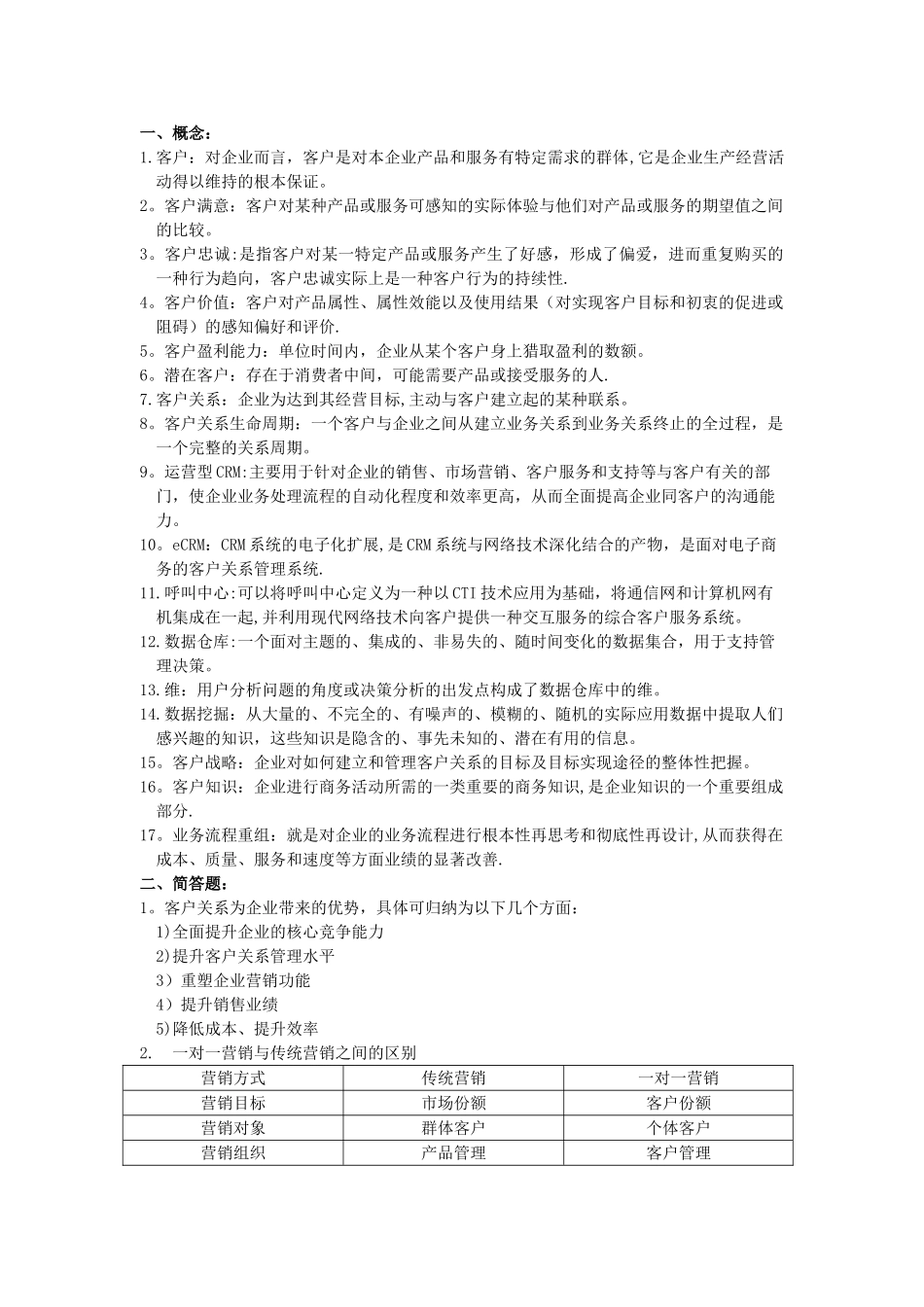
一、概念:1.客户:对企业而言,客户是对本企业产品和服务有特定需求的群体,它是企业生产经营活动得以维持的根本保证。2。客户满意:客户对某种产品或服务可感知的实际体验与他们对产品或服务的期望值之间的比较。3。客户忠诚:是指客户对某一特定产品或服务产生了好感,形成了偏爱,进而重复购买的一种行为趋向,客户忠诚实际上是一种客户行为的持续性.4。客户价值:客户对产品属性、属性效能以及使用结果(对实现客户目标和初衷的促进或阻碍)的感知偏好和评价.5。客户盈利能力:单位时间内,企业从某个客户身上猎取盈利的数额。6。潜在客户:存在于消费者中间,可能需要产品或接受服务的人.7.客户关系:企业为达到其经营目标,主动与客户建立起的某种联系。8。客户关系生命周期:一个客户与企业之间从建立业务关系到业务关系终止的全过程,是一个完整的关系周期。9。运营型 CRM:主要用于针对企业的销售、市场营销、客户服务和支持等与客户有关的部门,使企业业务处理流程的自动化程度和效率更高,从而全面提高企业同客户的沟通能力。10。eCRM:CRM 系统的电子化扩展,是 CRM 系统与网络技术深化结合的产物,是面对电子商务的客户关系管理系统.11.呼叫中心:可以将呼叫中心定义为一种以 CTI 技术应用为基础,将通信网和计算机网有机集成在一起,并利用现代网络技术向客户提供一种交互服务的综合客户服务系统。12.数据仓库:一个面对主题的、集成的、非易失的、随时间变化的数据集合,用于支持管理决策。13.维:用户分析问题的角度或决策分析的出发点构成了数据仓库中的维。14.数据挖掘:从大量的、不完全的、有噪声的、模糊的、随机的实际应用数据中提取人们感兴趣的知识,这些知识是隐含的、事先未知的、潜在有用的信息。15。客户战略:企业对如何建立和管理客户关系的目标及目标实现途径的整体性把握。16。客户知识:企业进行商务活动所需的一类重要的商务知识,是企业知识的一个重要组成部分.17。业务流程重组:就是对企业的业务流程进行根本性再思考和彻底性再设计,从而获得在成本、质量、服务和速度等方面业绩的显著改善.二、简答题:1。客户关系为企业带来的优势,具体可归纳为以下几个方面: 1)全面提升企业的核心竞争能力2)提升客户关系管理水平3)重塑企业营销功能4)提升销售业绩5)降低成本、提升效率2. 一对一营销与传统营销之间的区别营销方式传统营销一对一营销营销目标市场份额客户份额营销对象群体客户个体客户营销组织产品管理...

1、当您付费下载文档后,您只拥有了使用权限,并不意味着购买了版权,文档只能用于自身使用,不得用于其他商业用途(如 [转卖]进行直接盈利或[编辑后售卖]进行间接盈利)。
2、本站所有内容均由合作方或网友上传,本站不对文档的完整性、权威性及其观点立场正确性做任何保证或承诺!文档内容仅供研究参考,付费前请自行鉴别。
3、如文档内容存在违规,或者侵犯商业秘密、侵犯著作权等,请点击“违规举报”。

碎片内容

客户关系管理终结版

确认删除?
VIP
微信客服
  • 扫码咨询
会员Q群
  • 会员专属群点击这里加入QQ群
客服邮箱
回到顶部