电脑桌面
添加小米粒文库到电脑桌面
安装后可以在桌面快捷访问

小升初分班考试数学试卷

小升初分班考试数学试卷_第1页
1/3
小升初分班考试数学试卷_第2页
2/3
小升初分班考试数学试卷_第3页
3/3
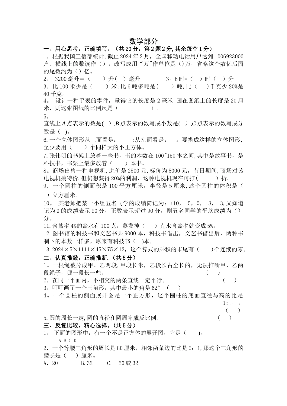
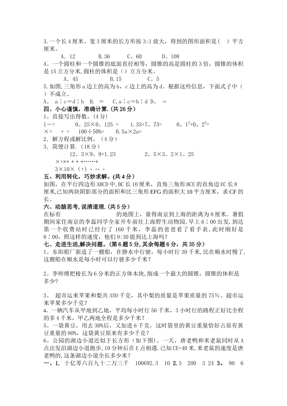
数学部分一、用心思考,正确填写。(共 20 分,第 2 题 2 分,其余每空 1 分)1。根据我国工信部统计,截止 2024 年 2 月,全国移动电话用户达到 1006923000户。横线上的数读作(),改写成用“万"作单位是()万,省略这个数亿后面的尾数约为()亿。2。 3200 毫升=( )升( )毫升 3。6 时=( )时( )分3.比 100 米少是( )米;比 6 吨多吨是( )吨,比( )千克少 20%是40 千克。4。 设计一种手表的零件,量得它的长度是 2 毫米,画在图纸上的长度是 20 厘米,则这张图纸的比例尺是( )。5。直线上 A 点表示的数是( ),B 点表示的数写成小数是( ),C 点表示的数写成分数是( )。6.一个立体图形从上面看是: ;从左面看是: 。要搭成这样的立体图形,至少要用( )个同样大的小正方体。7.张伟明的书架上放着一些书,书的本数在 100~150 本之间,其中是故事书,是科技书,书架上最多放着( )本书。8。商场出售一种电视机,进价是 2500 元,标价为 5000 元,节日期间,商场对该电视机搞特价,但仍想获得 20%的利润,这种电视机现在可打( )折.9.一个圆柱的侧面积是 100 平方厘米,半径是 5 厘米,这个圆柱的体积是( )立方厘米。10。 某老师把某一小组五名同学的成绩简记为:+10,-5,0,+8,-3,又知道记为 0 的成绩表示 90 分,正数表示超过 90 分,则五名同学的平均成绩为()分。11.含盐率 4%的盐水有 100 克,蒸发掉( )克水含盐率就变成 5%。12.图书馆的科技书和文艺书共 9000 本,科技书借出,文艺书借出后,两种书剩下的本数一样多,原来有科技书( )本.13.2024×5×1111×45×75×12,这个算式的乘积的末尾有( )个连续的零。二、认真推敲,正确推断.(共 5 分)1。一根绳被分成甲、乙两段,甲段长米,乙段长占全长的,无法推断甲、乙两段绳子,哪一段长一些。 ( )2。在同一平面内,不相交的两条直线一定平行。 ( )3。叮叮画了一个三角形,其中最小的角是 62° ( )4。一个圆柱的侧面展开图是一个正方形,这个圆柱的底面直径与高的比是1:π 。( )5.圆的周长一定,圆的直径和圆周率成反比例。 ( )三、反复比较,精心选择。(共 5 分)1。 下面的图形中,有一个不是正方体的展开图,它是( )。A.B.C.D.2.一个等腰三角形的周长是 80 厘米,相邻两条边的比是 2:1,那这个三角形的腰长是( )厘米。A.20 B.32 C。 20 或 323.一个长 4 ...

1、当您付费下载文档后,您只拥有了使用权限,并不意味着购买了版权,文档只能用于自身使用,不得用于其他商业用途(如 [转卖]进行直接盈利或[编辑后售卖]进行间接盈利)。
2、本站所有内容均由合作方或网友上传,本站不对文档的完整性、权威性及其观点立场正确性做任何保证或承诺!文档内容仅供研究参考,付费前请自行鉴别。
3、如文档内容存在违规,或者侵犯商业秘密、侵犯著作权等,请点击“违规举报”。

碎片内容

小升初分班考试数学试卷

您可能关注的文档

领读文化+ 关注
实名认证
内容提供者

传播文化,铸就未来

确认删除?
VIP
微信客服
  • 扫码咨询
会员Q群
  • 会员专属群点击这里加入QQ群
客服邮箱
回到顶部