电脑桌面
添加小米粒文库到电脑桌面
安装后可以在桌面快捷访问

小升初数学试卷

小升初数学试卷_第1页
1/2
小升初数学试卷_第2页
2/2
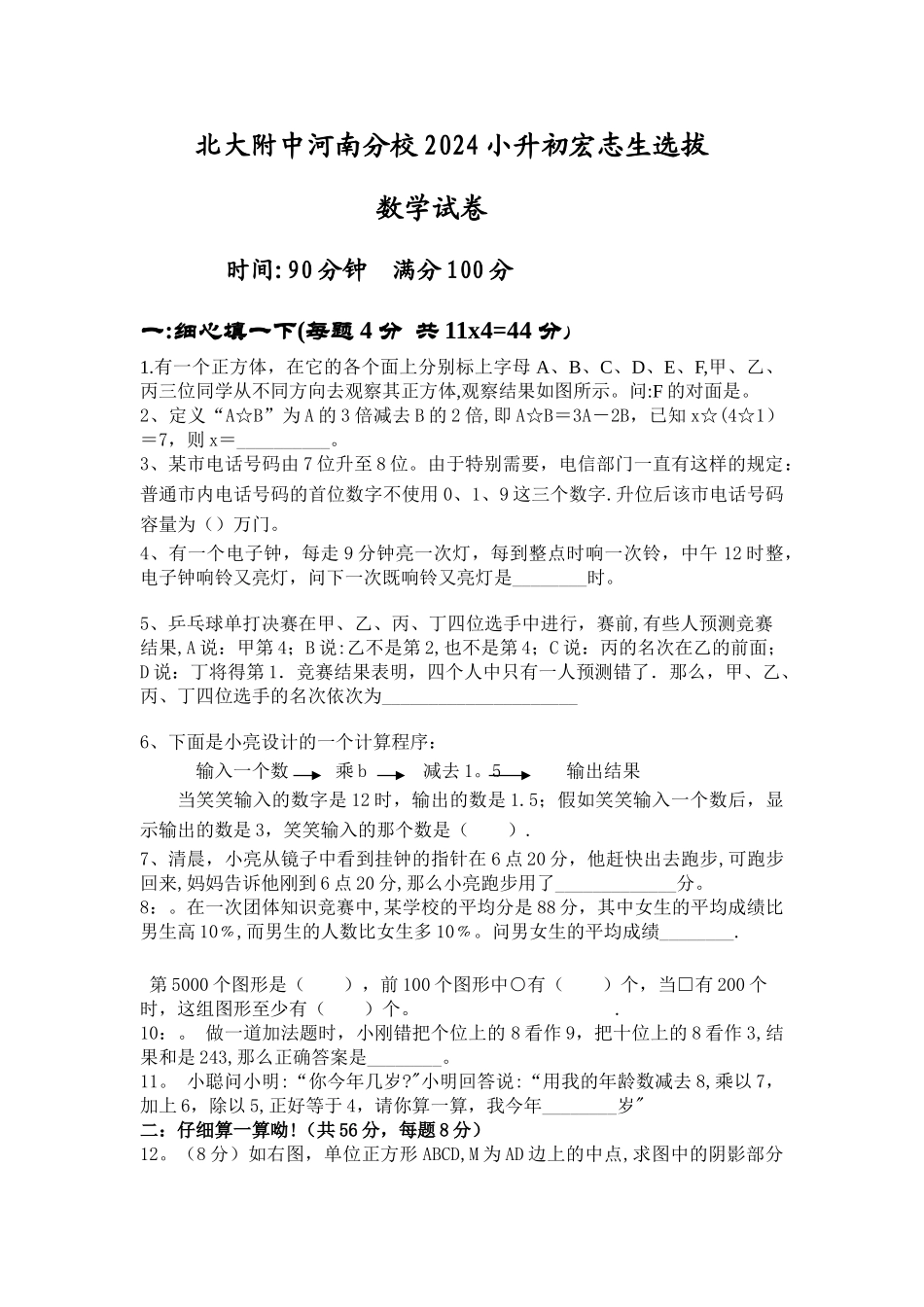
北大附中河南分校 2024 小升初宏志生选拔数学试卷时间:90 分钟 满分 100 分一:细心填一下(每题 4 分 共 11x4=44 分)1.有一个正方体,在它的各个面上分别标上字母 A、B、C、D、E、F,甲、乙、丙三位同学从不同方向去观察其正方体,观察结果如图所示。问:F 的对面是。2、定义“A☆B”为 A 的 3 倍减去 B 的 2 倍,即 A☆B=3A-2B,已知 x☆(4☆1)=7,则 x=__________。3、某市电话号码由 7 位升至 8 位。由于特别需要,电信部门一直有这样的规定:普通市内电话号码的首位数字不使用 0、1、9 这三个数字.升位后该市电话号码容量为()万门。4、有一个电子钟,每走 9 分钟亮一次灯,每到整点时响一次铃,中午 12 时整,电子钟响铃又亮灯,问下一次既响铃又亮灯是________时。5、乒乓球单打决赛在甲、乙、丙、丁四位选手中进行,赛前,有些人预测竞赛结果,A 说:甲第 4;B 说:乙不是第 2,也不是第 4;C 说:丙的名次在乙的前面;D 说:丁将得第 1.竞赛结果表明,四个人中只有一人预测错了.那么,甲、乙、丙、丁四位选手的名次依次为_____________________6、下面是小亮设计的一个计算程序:输入一个数 乘 b 减去 1。5 输出结果当笑笑输入的数字是 12 时,输出的数是 1.5;假如笑笑输入一个数后,显示输出的数是 3,笑笑输入的那个数是( ).7、清晨,小亮从镜子中看到挂钟的指针在 6 点 20 分,他赶快出去跑步,可跑步回来,妈妈告诉他刚到 6 点 20 分,那么小亮跑步用了_____________分。8:。在一次团体知识竞赛中,某学校的平均分是 88 分,其中女生的平均成绩比男生高 10﹪,而男生的人数比女生多 10﹪。问男女生的平均成绩________.一组图形按下面规律排列:△□□○○○△□□○○○……第 5000 个图形是( ),前 100 个图形中○有( )个,当□有 200 个时,这组图形至少有( )个。 .10:。 做一道加法题时,小刚错把个位上的 8 看作 9,把十位上的 8 看作 3,结果和是 243,那么正确答案是________。11。 小聪问小明:“你今年几岁?"小明回答说:“用我的年龄数减去 8,乘以 7,加上 6,除以 5,正好等于 4,请你算一算,我今年________岁"二:仔细算一算呦!(共 56 分,每题 8 分)12。(8 分)如右图,单位正方形 ABCD,M 为 AD 边上的中点,求图中的阴影部分面积.13.(8 分)移动公司有两种手机卡,采纳不同的收费标准,如下表:小李每月通话时间累...

1、当您付费下载文档后,您只拥有了使用权限,并不意味着购买了版权,文档只能用于自身使用,不得用于其他商业用途(如 [转卖]进行直接盈利或[编辑后售卖]进行间接盈利)。
2、本站所有内容均由合作方或网友上传,本站不对文档的完整性、权威性及其观点立场正确性做任何保证或承诺!文档内容仅供研究参考,付费前请自行鉴别。
3、如文档内容存在违规,或者侵犯商业秘密、侵犯著作权等,请点击“违规举报”。

碎片内容

小升初数学试卷

您可能关注的文档

领读文化+ 关注
实名认证
内容提供者

传播文化,铸就未来

相关文档

确认删除?
VIP
微信客服
  • 扫码咨询
会员Q群
  • 会员专属群点击这里加入QQ群
客服邮箱
回到顶部