电脑桌面
添加小米粒文库到电脑桌面
安装后可以在桌面快捷访问

《中华人民共和国行政强制法》题库VIP免费

《中华人民共和国行政强制法》题库_第1页
1/5
《中华人民共和国行政强制法》题库_第2页
2/5
《中华人民共和国行政强制法》题库_第3页
3/5
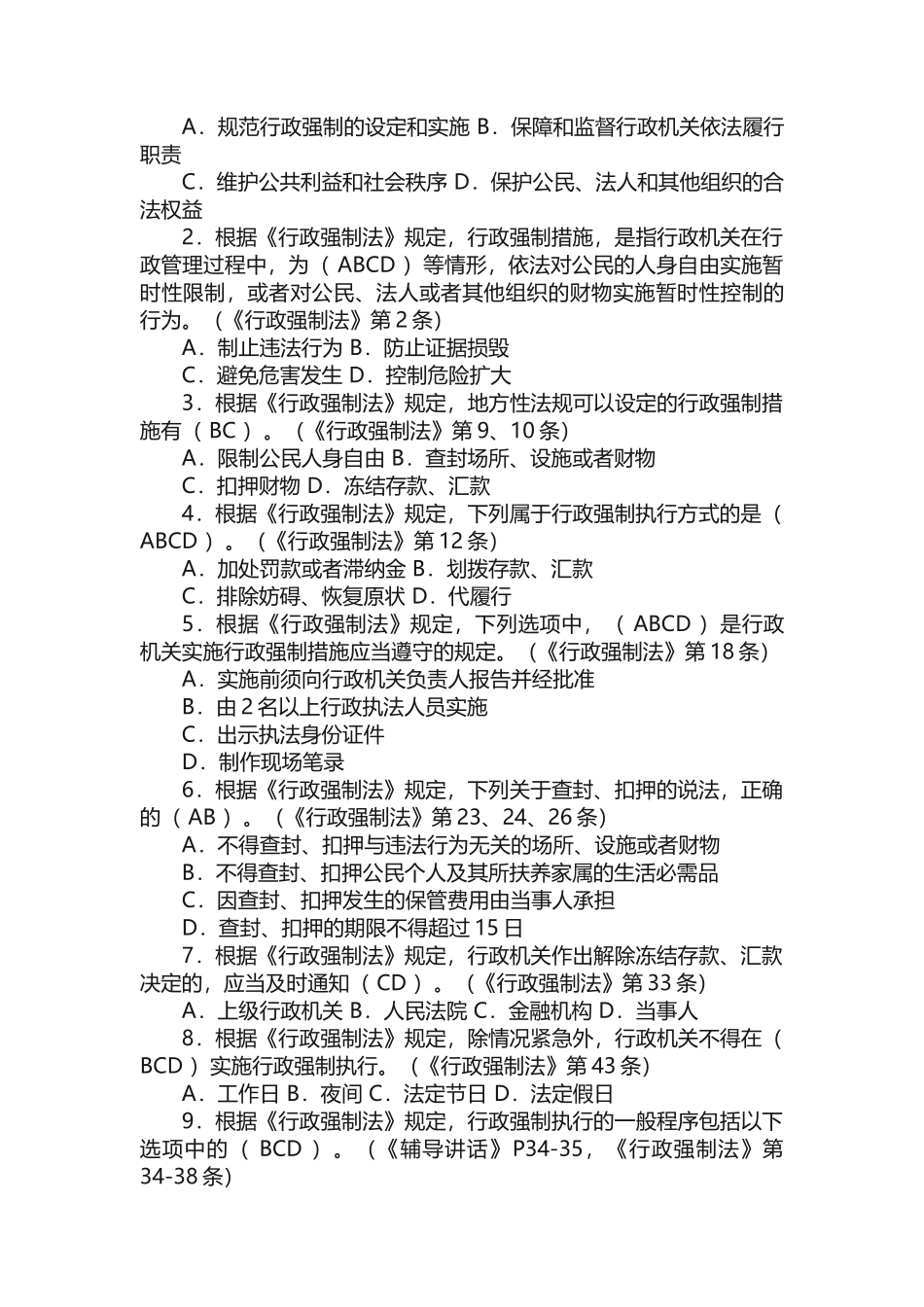
《中华人民共和国行政强制法》题库《中华人民共和国行政强制法》题库一、单项选择题(17题)1.根据《行政强制法》规定,下列不属于行政强制基本原则的是(C)。(《行政强制法》第4—8条)A.法定原则B.适当原则C.强制为主原则2.根据《行政强制法》规定,下列选项中属于行政强制措施种类的是(B)。(《行政强制法》第9条)A.没收违法所得B.限制公民人身自由C.加处罚款或者滞纳金3.根据《行政强制法》规定,下列选项中(A)无权设定行政强制措施。(《行政强制法》第10条)A.政府文件B.行政法规C.法律4.根据《行政强制法》规定,下列不属于行政强制执行方式的是(C)。(《行政强制法》第12条)A、加处罚款或者滞纳金B、划拨存款、汇款C、代扣代缴税款5.某食品厂因食品安全事故被卫生行政部门作出以下处理:(1)查封不符合卫生标准的货物500箱;(2)追究公司法定代表人责任;(3)罚款10000元。上述处理决定中属于行政强制措施的是(A)。(《行政强制法》第9条)A.查封不符合卫生标准的货物500箱B.追究公司法定代表人责任C.罚款10000元6.根据《行政强制法》规定,下列有关行政强制措施的说法,错误的是(B)。(《行政强制法》第16-18条)A.违法行为情节显著轻微的可以不采取行政强制措施B.行政强制措施权可以委托C.行政强制措施应由2名以上行政执法人员实施7.根据有关法律规定,省级政府规章无权设定的是(C)。《辅导讲话》P17-18A.行政处罚B.行政许可C.行政强制8.根据《行政强制法》规定,情况紧急,需要当场实施行政强制措施的,行政执法人员应当在(B)小时内向行政机关负责人报告,并补办批准手续。(《行政强制法》第19条)A.12B.24C.489.解除查封、扣押时已将鲜活物品或者其他不易保管的财物拍卖或者变卖的,变卖价格明显低于市场价格,给当事人造成损失的,应当给予(C)。(《行政强制法》第28条)A.赔礼道歉B.国家赔偿C.补偿10.根据《行政强制法》规定,下列关于冻结存款、汇款的说法,错误的是(C)。(《行政强制法》第29、30条)A.冻结存款、汇款应当由法律规定的行政机关实施·B.行政机关依法决定实施冻结存款、汇款的应当向金融机构交付冻结通知书C.金融机构接到行政机关依法作出的冻结通知书后应立即告知当事人11.根据《行政强制法》规定,依照法律规定冻结存款、汇款的,作出决定的行政机关应当在(A)日内向当事人交付冻结决定书。(《行政强制法》第31条)A.3B.7C.1012.根据《行政强制法》规定,当事人拒绝接收催告书、行政强制执行决定书或者无法直接送达当事人的,应当依照(C)的有关规定送达。(《行政强制法》第38条)A.刑事诉讼法B.行政诉讼法C.民事诉讼法13.根据《行政强制法》规定,在行政强制执行过程中出现当事人履行行政决定确有困难或者暂时无履行能力的情形时,应当(B)。《辅导讲话》P35-36、P39A.撤销决定B.中止执行C.终结执行14.下列关于代履行的做法不符合《行政强制法》规定的是(C)。(《行政强制法》第50-51条)A.行政机关可以委托没有利害关系的第三人代履行B.代履行前要送达代履行决定书C.代履行费用由行政机关承担15.根据《行政强制法》规定,行政机关申请人民法院强制执行的执行对象是不动产的,向(A)所在地有管辖权的人民法院申请强制执行。(《行政强制法》第54条)A.不动产B.申请人C.被申请人16.根据《行政强制法》规定,人民法院对行政机关强制执行的申请应通过(B)进行审查,对符合强制执行条件的应当自受理之日起七日内作出执行裁定。(《行政强制法》第57条)A.开庭B.书面C.听证17.根据《行政强制法》规定,行政机关申请人民法院强制执行的,强制执行的费用由(C)承担。(《行政强制法》第60条)A.行政机关B.法院C.被执行人二、多项选择题(10题)1.《行政强制法》的立法目的包括(ABCD)。(《行政强制法》第1条)A.规范行政强制的设定和实施B.保障和监督行政机关依法履行职责C.维护公共利益和社会秩序D.保护公民、法人和其他组织的合法权益2.根据《行政强制法》规定,行政强制措施,是指行政机关在行政管理过程中,为(ABCD)等情形,依法...

1、当您付费下载文档后,您只拥有了使用权限,并不意味着购买了版权,文档只能用于自身使用,不得用于其他商业用途(如 [转卖]进行直接盈利或[编辑后售卖]进行间接盈利)。
2、本站所有内容均由合作方或网友上传,本站不对文档的完整性、权威性及其观点立场正确性做任何保证或承诺!文档内容仅供研究参考,付费前请自行鉴别。
3、如文档内容存在违规,或者侵犯商业秘密、侵犯著作权等,请点击“违规举报”。

碎片内容

《中华人民共和国行政强制法》题库

您可能关注的文档

确认删除?
VIP
微信客服
  • 扫码咨询
会员Q群
  • 会员专属群点击这里加入QQ群
客服邮箱
回到顶部