电脑桌面
添加小米粒文库到电脑桌面
安装后可以在桌面快捷访问

电梯质保期内保养合同

电梯质保期内保养合同_第1页
1/7
电梯质保期内保养合同_第2页
2/7
电梯质保期内保养合同_第3页
3/7
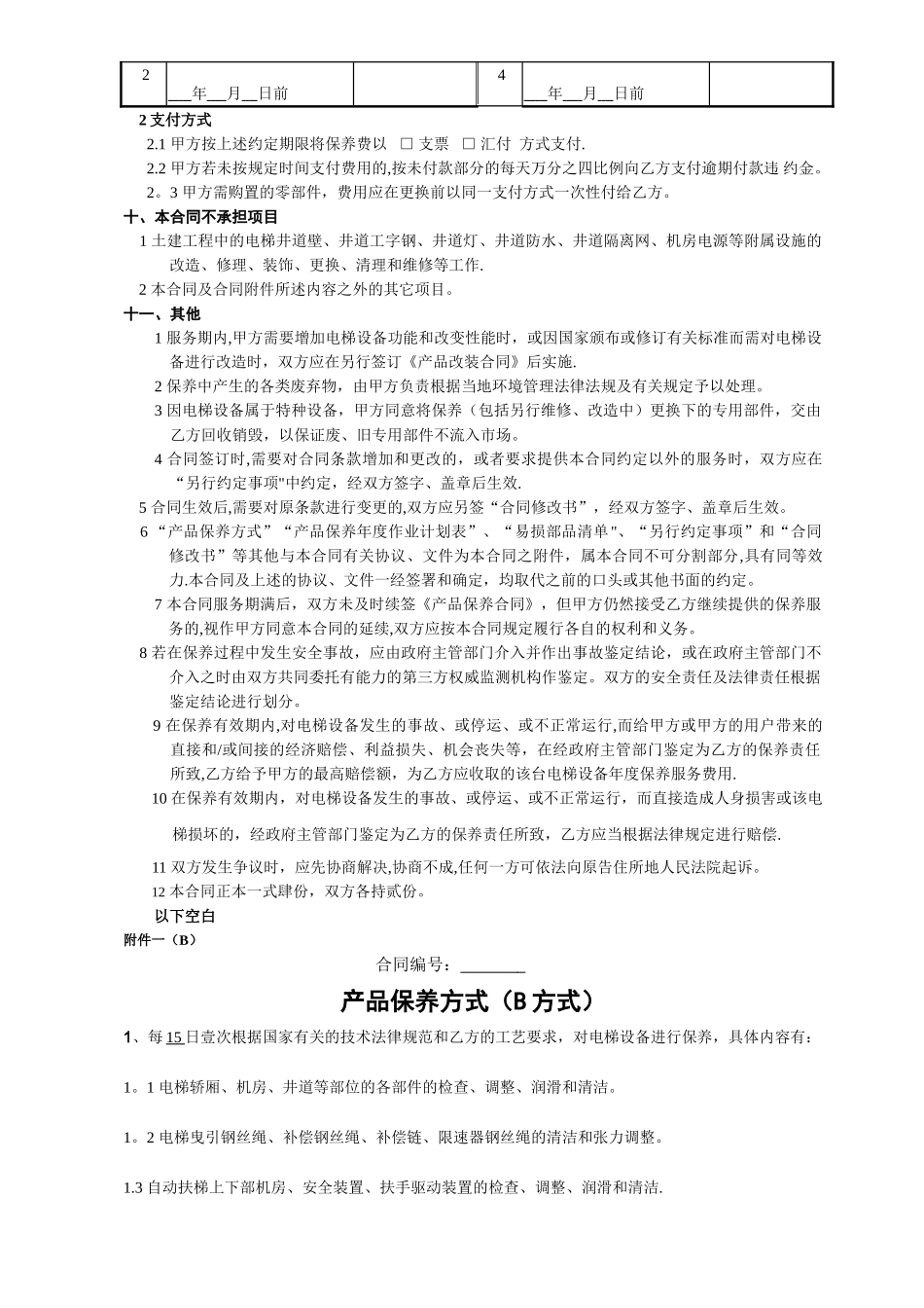
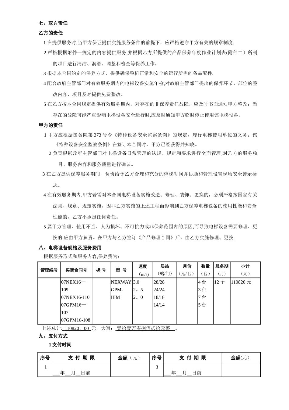
合同编号: 产 品 保 养 服 务 合 同甲方(委托方)乙方(受托方)单 位 名 称:(章) 单 位 名 称:(章) 上海三菱电梯有限公司单 位 地 址: 单 位 地 址:上海市闵行区江川路 811 号法定代表人: 法定代表人: 范 秉 勋法人委托人: 保 养 部 门:上海三菱电梯有限公司北京分公司联 系 人: 地址:朝阳区麦子店西路 3 号新恒基大厦 新横电话: 电话:010-64673030 邮政编码:100016传真: 急修电话: 传真:010—64606016邮 政 编 码: 法人委托人: 休 息 日: 联 系 人: 户名: 户名:上海三菱电梯有限公司北京分公司开 户 银 行: 开户银行:中国银行霄云路支行账号: 账号:808920560008092001签 约 地 点: 签订日期: 年 月 日 双方根据国务院第 373 号令《特种设备安全监察条例》的规定,遵循公平、诚实和信用的原则,共同确定以下由乙方向甲方提供的产品保养服务内容条款。一、本合同经双方代表签字并盖章后,符合本合同第二条的前提情况下生效。二、本合同内所述及的“电梯设备”是指在本合同中列出的、由甲方委托乙方保养的、已经政府主管部门检验合格并允许使用的各类乘客电梯、载货电梯、液压电梯、杂物电梯、自动扶梯和自动人行道等甲方设备的总称。三、服务对象甲方委托乙方对于 年 月安装的、位于地址 的名为 建筑物内的共计 台电梯设备提供保养服务。(电梯设备的具体规格详见本合同条款:“八、电梯设备规格和服务费用”中表一/表二所列)四、服务期限 自 年 月 日起至 年 月 日止.五、服务时间 1 本合同提供的服务,确定在乙方的正常工作时间(周一至周五上午 8:00—-下午 5:30)内进行,甲方若有特别需要,乙方也可在正常工作时间以外的时间内提供服务,但需另行计费. 2 本合同所保养的电梯设备,若发生故障需要应急处理时不受上述时间限制。六、乙方的服务内容 甲方根据需要,确认并要求乙方以 B 方式提供服务,具体服务内容详见“附件一" .七、双方责任乙方的责任 1 在提供服务时,当甲方保证提供实施服务条件的前提下,应严格遵守甲方有关的规章制度. 2 严格根据附件一规定的内容提供服务,并根据乙方所提供的产品保养年度作业计划表(附件二)所列的项目进行清洁、润滑、调整和检查等保养工作。 3 根据本合同约定的保养方式,提供确保整机正常和安全的运行所需的备品配件. 4 配合政府主管部门对有效服务期内的电梯设备实...

1、当您付费下载文档后,您只拥有了使用权限,并不意味着购买了版权,文档只能用于自身使用,不得用于其他商业用途(如 [转卖]进行直接盈利或[编辑后售卖]进行间接盈利)。
2、本站所有内容均由合作方或网友上传,本站不对文档的完整性、权威性及其观点立场正确性做任何保证或承诺!文档内容仅供研究参考,付费前请自行鉴别。
3、如文档内容存在违规,或者侵犯商业秘密、侵犯著作权等,请点击“违规举报”。

碎片内容

电梯质保期内保养合同

您可能关注的文档

确认删除?
VIP
微信客服
  • 扫码咨询
会员Q群
  • 会员专属群点击这里加入QQ群
客服邮箱
回到顶部