电脑桌面
添加小米粒文库到电脑桌面
安装后可以在桌面快捷访问

网络工程专业课程体系

网络工程专业课程体系_第1页
1/16
网络工程专业课程体系_第2页
2/16
网络工程专业课程体系_第3页
3/16
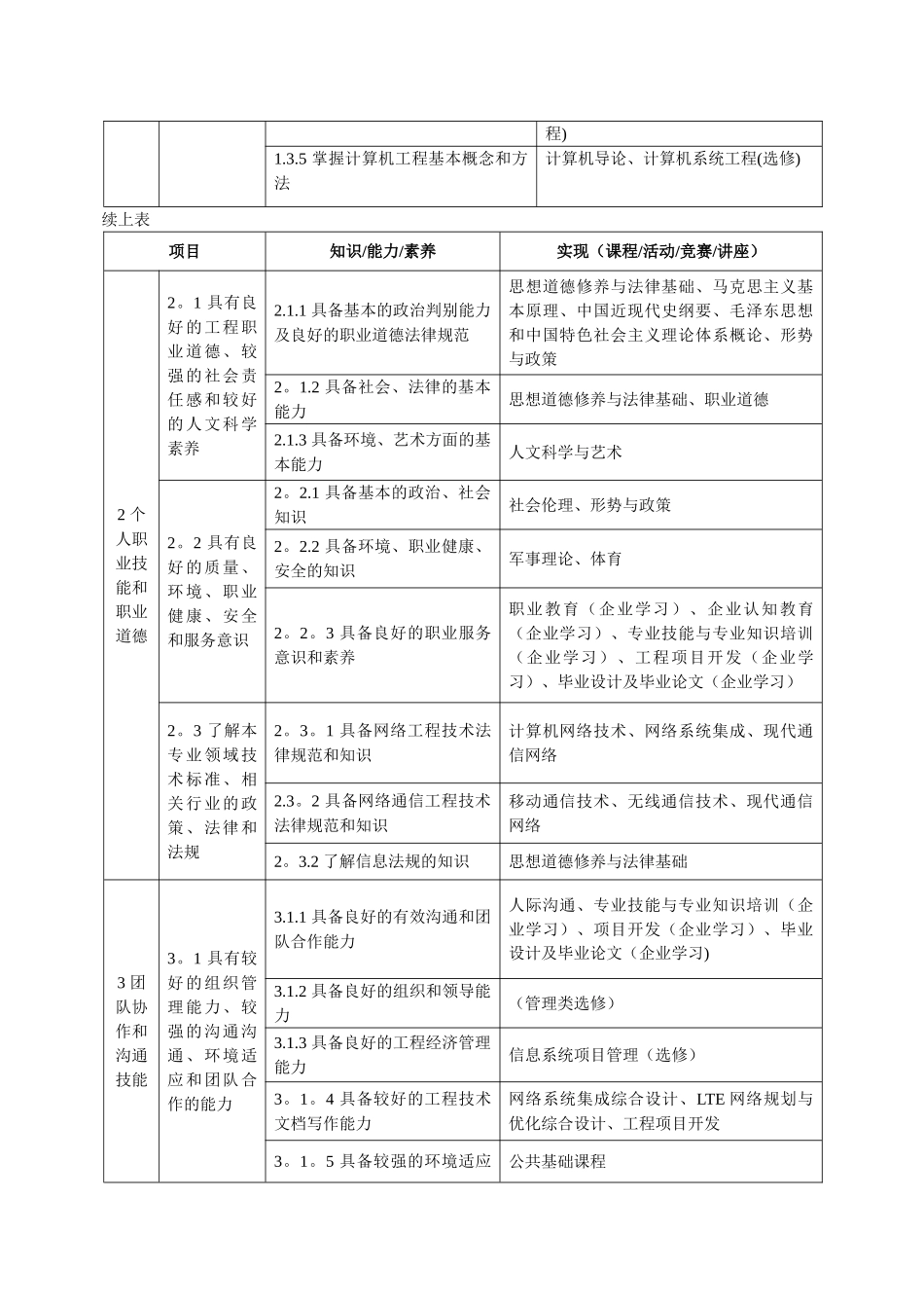
表一:人才培育标准实现矩阵项目知识/能力/素养实现(课程/活动/竞赛/讲座)1 技术知识和推理能力1。1 具有从事工程工作所需的相关数学、自然科学知识以及一定的经济管理知识1.1。1 具备从事计算机应用技术专业所需的高等数学、工程数学理论知识高等数学、线性代数、概率论与数理统计、离散数学1。1。2 具备从事计算机应用技术专业所需的物理基础知识大学物理、大学物理实验1。1。3 具备一定的工程经济管理知识信息系统项目管理(选修)、工程项目开发1。1。4 掌握典型的学科方法计算机系统工程(选修)1.2 掌握扎实的工程基础知识和本专业的基本理论知识,了解本专业的进展现状和趋势1.2。1 熟练掌握电路和信号分析基础知识计算机电路与电子技术基础(1)、信号与系统、企业认知教育(企业学习)1。2。2 熟练掌握模拟电子和数字电子技术基础理论计 算 机 电 路 与 电 子 技 术 基 础 (1 )(2)、电子工艺实习、数字信号处理(选修)、企业认知教育(企业学习)1。2。3 具备计算机软硬件技术基础知识计算机导论1.2。4 具备计算机系统组织与结构的知识计算机组成与结构1。2.5 具备计算机软件与理论知识高级语言程序设计(含课程设计)、算法与数据结构(含课程设计)、数据库系统原理及应用、操作系统原理及应用1.2.6 具备计算机网络的基本原理与技术知识计算机网络通信原理、计算机网络技术、计算机网络工程实践1.2。7 掌握网络通信工程的基本原理现代通信网络、移动通信技术、无线通信技术、LTE 网络原理1.3 具有信息猎取和职业进展学习能力1.3。1 掌握信息化社会沟通表达的方式与信息猎取方法科技文献检索、写作训练1.3。2 了解网络工程专业的软硬件进展现状和趋势网络新技术、(学术讲座)、(企业学习)1.3.3 了解网络工程专业的进展现状和趋势科技文献检索、(学术讲座)、(企业学习)1.3。4 具备良好的学习能力高等数学、线性代数、概率论与数理统计、离散数学、(以及其他基础课程)1.3.5 掌握计算机工程基本概念和方法计算机导论、计算机系统工程(选修)续上表项目知识/能力/素养实现(课程/活动/竞赛/讲座)2 个人职业技能和职业道德2。1 具有良好的工程职业道德、较强的社会责任感和较好的人文科学素养2.1.1 具备基本的政治判别能力及良好的职业道德法律规范思想道德修养与法律基础、马克思主义基本原理、中国近现代史纲要、毛泽东思想和中国特色社会主义理论体系概论、形势与政策2。1.2 具备社会、法律的...

1、当您付费下载文档后,您只拥有了使用权限,并不意味着购买了版权,文档只能用于自身使用,不得用于其他商业用途(如 [转卖]进行直接盈利或[编辑后售卖]进行间接盈利)。
2、本站所有内容均由合作方或网友上传,本站不对文档的完整性、权威性及其观点立场正确性做任何保证或承诺!文档内容仅供研究参考,付费前请自行鉴别。
3、如文档内容存在违规,或者侵犯商业秘密、侵犯著作权等,请点击“违规举报”。

碎片内容

网络工程专业课程体系

您可能关注的文档

确认删除?
VIP
微信客服
  • 扫码咨询
会员Q群
  • 会员专属群点击这里加入QQ群
客服邮箱
回到顶部