电脑桌面
添加小米粒文库到电脑桌面
安装后可以在桌面快捷访问

网络平台信息安全管理制度

网络平台信息安全管理制度_第1页
1/3
网络平台信息安全管理制度_第2页
2/3
网络平台信息安全管理制度_第3页
3/3
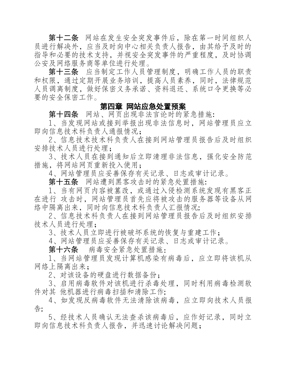
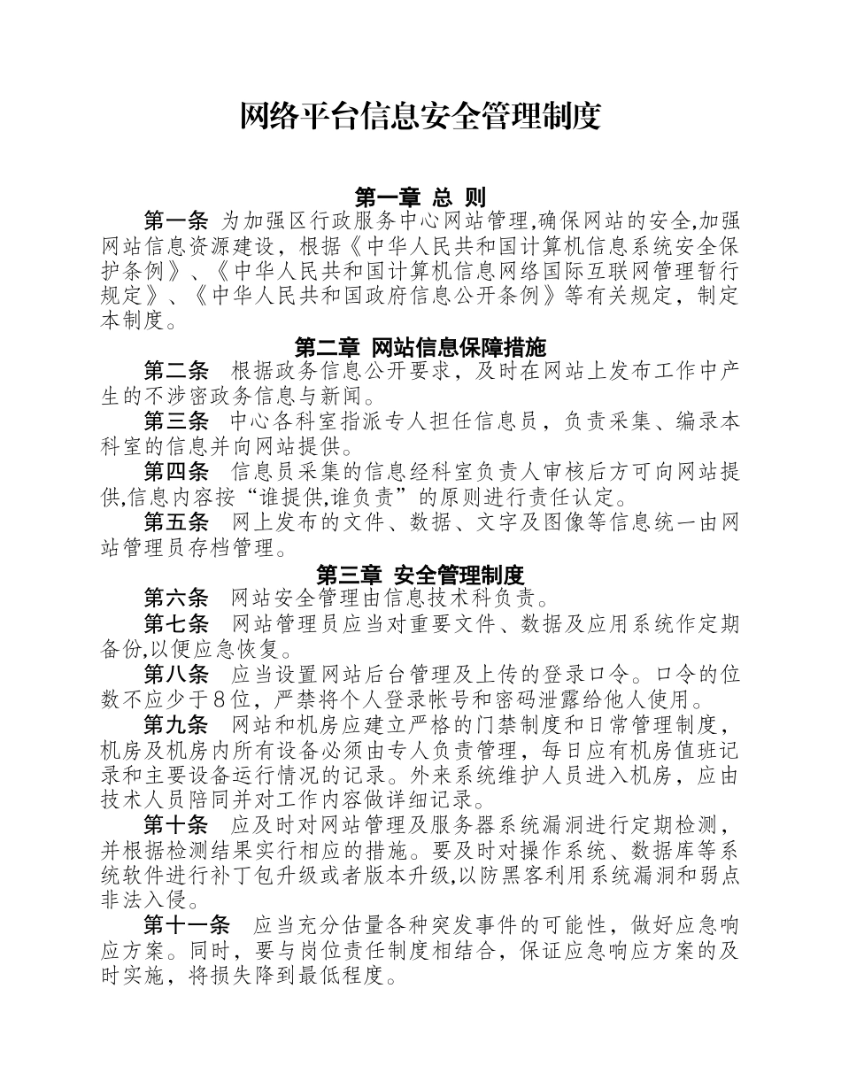
网络平台信息安全管理制度第一章 总 则第一条 为加强区行政服务中心网站管理,确保网站的安全,加强网站信息资源建设,根据《中华人民共和国计算机信息系统安全保护条例》、《中华人民共和国计算机信息网络国际互联网管理暂行规定》、《中华人民共和国政府信息公开条例》等有关规定,制定本制度。 第二章 网站信息保障措施第二条 根据政务信息公开要求,及时在网站上发布工作中产生的不涉密政务信息与新闻。 第三条 中心各科室指派专人担任信息员,负责采集、编录本科室的信息并向网站提供。 第四条 信息员采集的信息经科室负责人审核后方可向网站提供,信息内容按“谁提供,谁负责”的原则进行责任认定。 第五条 网上发布的文件、数据、文字及图像等信息统一由网站管理员存档管理。 第三章 安全管理制度第六条 网站安全管理由信息技术科负责。第七条 网站管理员应当对重要文件、数据及应用系统作定期备份,以便应急恢复。 第八条 应当设置网站后台管理及上传的登录口令。口令的位数不应少于 8 位,严禁将个人登录帐号和密码泄露给他人使用。 第九条 网站和机房应建立严格的门禁制度和日常管理制度,机房及机房内所有设备必须由专人负责管理,每日应有机房值班记录和主要设备运行情况的记录。外来系统维护人员进入机房,应由技术人员陪同并对工作内容做详细记录。第十条 应及时对网站管理及服务器系统漏洞进行定期检测,并根据检测结果实行相应的措施。要及时对操作系统、数据库等系统软件进行补丁包升级或者版本升级,以防黑客利用系统漏洞和弱点非法入侵。 第十一条 应当充分估量各种突发事件的可能性,做好应急响应方案。同时,要与岗位责任制度相结合,保证应急响应方案的及时实施,将损失降到最低程度。 第十二条 网站在发生安全突发事件后,除在第一时间组织人员进行解决外,应当及时向中心相关负责人报告,由其给予及时的指导和必要的技术支持,并视安全突发事件的严重程度,及时协调公安及网络服务商等单位进行处理。 第十三条 应当制定工作人员管理制度,明确工作人员的职责和权限,通过定期开展业务培训,提高人员素养,同时,法律规范人员调离制度,做好保密义务承诺、资料退还、系统口令更换等必要的安全保密工作。 第四章 网站应急处置预案第十四条 网站、网页出现非法言论时的紧急措施:1、当发现网站或接到举报出现非法信息时,网站管理员应立即向信息技术科负责人通报情况; 2、信息技术技术科负责人在...

1、当您付费下载文档后,您只拥有了使用权限,并不意味着购买了版权,文档只能用于自身使用,不得用于其他商业用途(如 [转卖]进行直接盈利或[编辑后售卖]进行间接盈利)。
2、本站所有内容均由合作方或网友上传,本站不对文档的完整性、权威性及其观点立场正确性做任何保证或承诺!文档内容仅供研究参考,付费前请自行鉴别。
3、如文档内容存在违规,或者侵犯商业秘密、侵犯著作权等,请点击“违规举报”。

碎片内容

网络平台信息安全管理制度

您可能关注的文档

确认删除?
VIP
微信客服
  • 扫码咨询
会员Q群
  • 会员专属群点击这里加入QQ群
客服邮箱
回到顶部