电脑桌面
添加小米粒文库到电脑桌面
安装后可以在桌面快捷访问

EMI滤波器

EMI滤波器_第1页
1/6
EMI滤波器_第2页
2/6
EMI滤波器_第3页
3/6
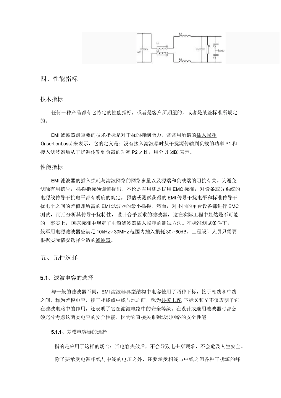
EMI 滤波器标准的 EMI 滤波器通常由串联电抗器和并联电容器组成的低通滤波电路,其作用是允许设备正常工作时的频率信号进入设备,而对高频的干扰信号有较大的阻碍作用。EMI 滤波器的由来电源线是干扰传入设备和传出设备的主要途径,通过电源线,电网的干扰可以传入设备,干扰设备的正常工作,同样设备产生的干扰也可能通过电源线传到电网上,干扰其他设备的正常工作。必须在设备的电源进线处加入 EMI 滤波器。一、工作频率一般来说,就是工频 50/60HZ 或者中频 400HzEMI 滤波器的作用,主要体现在以下两个方面:复合滤波器2.1、抑制高频干扰抑制交流电网中的高频干扰对设备的影响;2.2、抑制设备干扰抑制设备(尤其是高频开关电源)对交流电网的干扰。三、典型结构EMI 滤波器是一种由电感和电容组成的低通滤波器,它能让低频的有用信号顺利通过,而对咼频干扰有抑制作用。四、性能指标技术指标任何一种产品都有它特定的性能指标,或者是客户所期望的,或者是某些标准所规定的。EMI 滤波器最重要的技术指标是对干扰的抑制能力,常常用所谓的插入损耗(InsertionLoss)来表示,它的定义是:没有接入滤波器时从干扰源传输到负载的功率 P1 和接入滤波器后从干扰源传输到负载的功率 P2 之比,用分贝(dB)表示。性能指标EMI 滤波器的插入损耗与滤波网络的网络参量以及源端和负载端的阻抗有关。为避免滤除有用信号,插损指标须谨慎提出。不论是军用还是民用 EMC 标准,对设备或分系统的电源线传导干扰电平都有明确的规定,预估或测试获得的 EMI 传导干扰电平和标准传导干扰电平之间的差值即所需的 EMI 滤波器的最小插损。然而,对不同的单台设备都进行 EMC测试,而后分析其传导干扰特性,设计合乎要求的滤波器,这在实际工程中显然是不可能的。事实上,国家标准中规定了电源滤波器插入损耗的测试方法。在标准测试条件下,一般军用电源滤波器应满足 10kHz〜30MHz 范围内插入损耗 30〜60dB。工程设计人员只需要根据实际情况选择合适的滤波器。五、元件选择5.1、滤波电容的选择与一般的滤波器不同,EMI 滤波器典型结构中电容使用了两种下标,接于相线和中线之间,称为差模电容,接于相线或中线与地之间,称为共模电容,下标 X 和 Y 不仅表明了它在滤波电路中的作用,还表明了它在滤波电路中的安全等级。在设计或选用滤波器时都必须充分考虑这两类电容的安全性能,因为它直接关系到滤波网络的安全性能。5.1.1、差模电容器的选择指的...

1、当您付费下载文档后,您只拥有了使用权限,并不意味着购买了版权,文档只能用于自身使用,不得用于其他商业用途(如 [转卖]进行直接盈利或[编辑后售卖]进行间接盈利)。
2、本站所有内容均由合作方或网友上传,本站不对文档的完整性、权威性及其观点立场正确性做任何保证或承诺!文档内容仅供研究参考,付费前请自行鉴别。
3、如文档内容存在违规,或者侵犯商业秘密、侵犯著作权等,请点击“违规举报”。

碎片内容

确认删除?
VIP
微信客服
  • 扫码咨询
会员Q群
  • 会员专属群点击这里加入QQ群
客服邮箱
回到顶部