电脑桌面
添加小米粒文库到电脑桌面
安装后可以在桌面快捷访问

2010版高中化学一轮复习 81弱电解质的电离精品学案 新人教版

2010版高中化学一轮复习 81弱电解质的电离精品学案 新人教版_第1页
1/17
2010版高中化学一轮复习 81弱电解质的电离精品学案 新人教版_第2页
2/17
2010版高中化学一轮复习 81弱电解质的电离精品学案 新人教版_第3页
3/17
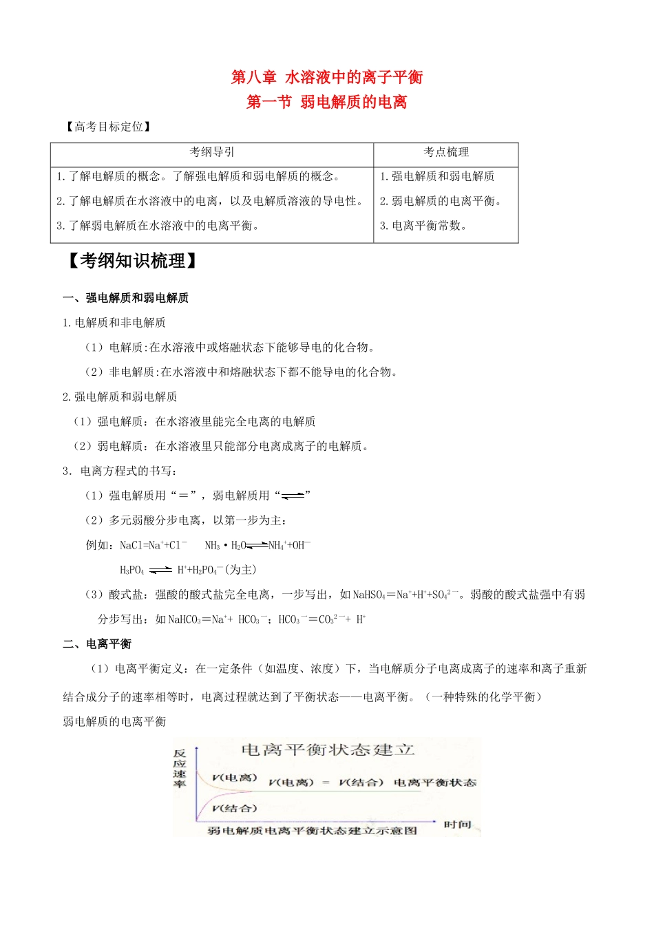
第八章 水溶液中的离子平衡第一节 弱电解质的电离【高考目标定位】考纲导引考点梳理1.了解电解质的概念。了解强电解质和弱电解质的概念。2.了解电解质在水溶液中的电离,以及电解质溶液的导电性。3.了解弱电解质在水溶液中的电离平衡。1.强电解质和弱电解质2.弱电解质的电离平衡。3.电离平衡常数。【考纲知识梳理】一、强电解质和弱电解质1.电解质和非电解质(1)电解质:在水溶液中或熔融状态下能够导电的化合物。(2)非电解质:在水溶液中和熔融状态下都不能导电的化合物。2.强电解质和弱电解质 (1)强电解质:在水溶液里能完全电离的电解质(2)弱电解质:在水溶液里只能部分电离成离子的电解质。3.电离方程式的书写:(1)强电解质用“=”,弱电解质用“”(2)多元弱酸分步电离,以第一步为主: 例如:NaCl=Na++Cl- NH3·H2ONH4++OH— H3PO4 H++H2PO4—(为主)(3)酸式盐:强酸的酸式盐完全电离,一步写出,如 NaHSO4=Na++H++SO42 一。弱酸的酸式盐强中有弱分步写出:如 NaHCO3=Na++ HCO3 一;HCO3 一=CO32 一+ H+二、电离平衡(1)电离平衡定义:在一定条件(如温度、浓度)下,当电解质分子电离成离子的速率和离子重新结合成分子的速率相等时,电离过程就达到了平衡状态——电离平衡。(一种特殊的化学平衡)弱电解质的电离平衡(2)特点:逆:弱电解质的电离 等:V 电离=V 分子化≠0 动:电离平衡是一种动态平衡 定:条件不变,溶液中各分子、离子的浓度不变,溶液里既有离子又有分子。 变:条件改变时,电离平衡发生移动。 三、电离平衡常数1、电离平衡常数是指在一定条件下,弱电解质在溶液中达到平衡时,溶液中电离所生成的各种离子浓度的乘积与溶液中未电离的分子浓度的比值。 HA H+ + A- 2、电离度 注:弱电解质的电离度与溶液的浓度有关,一般而言,浓度越大,电离度越小 ;浓度越小,电离度越大。【要点名师精解】一、强电解质与弱电解质1. 强电解质与弱电解质区别强电解质弱电解质相同点都是电解质,在水溶液中(或熔融状态下)都能电离,都能导电,与溶解度无关不[]键型离子键或极性键极性键[电离程度完全部分表示方法电离方程式用等号电离方程式用可逆号电解质在溶液中粒子形式水合离子分子、水合离子离子方程式中表示形式离子符号或化学式化学式2.常见的强弱电解质(1)强电解质:① 强酸:HCl、H2SO4、HNO3、HClO4、HBr、HI、HMnO4② 强碱:NaOH、Ca(OH)2、Ba(OH)2、KOH、RbOH…③ ...

1、当您付费下载文档后,您只拥有了使用权限,并不意味着购买了版权,文档只能用于自身使用,不得用于其他商业用途(如 [转卖]进行直接盈利或[编辑后售卖]进行间接盈利)。
2、本站所有内容均由合作方或网友上传,本站不对文档的完整性、权威性及其观点立场正确性做任何保证或承诺!文档内容仅供研究参考,付费前请自行鉴别。
3、如文档内容存在违规,或者侵犯商业秘密、侵犯著作权等,请点击“违规举报”。

碎片内容

2010版高中化学一轮复习 81弱电解质的电离精品学案 新人教版

文章天下+ 关注
实名认证
内容提供者

各种文档应有尽有

确认删除?
VIP
微信客服
  • 扫码咨询
会员Q群
  • 会员专属群点击这里加入QQ群
客服邮箱
回到顶部