电脑桌面
添加小米粒文库到电脑桌面
安装后可以在桌面快捷访问

2014高中数学 3.3.2简单的线性规划教案 北师大版必修5

2014高中数学 3.3.2简单的线性规划教案 北师大版必修5_第1页
1/4
2014高中数学 3.3.2简单的线性规划教案 北师大版必修5_第2页
2/4
2014高中数学 3.3.2简单的线性规划教案 北师大版必修5_第3页
3/4
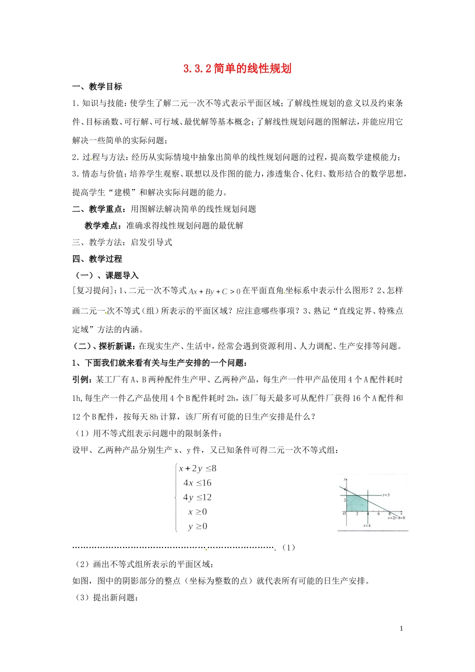
3.3.2 简单的线性规划一、教学目标1.知识与技能:使学生了解二元一次不等式表示平面区域;了解线性规划的意义以及约束条件、目标函数、可行解、可行域、最优解等基本概念;了解线性规划问题的图解法,并能应用它解决一些简单的实际问题;2.过程与方法:经历从实际情境中抽象出简单的线性规划问题的过程,提高数学建模能力;3.情态与价值:培养学生观察、联想以及作图的能力,渗透集合、化归、数形结合的数学思想,提高学生“建模”和解决实际问题的能力。二、教学重点:用图解法解决简单的线性规划问题教学难点:准确求得线性规划问题的最优解三、教学方法:启发引导式四、教学过程(一)、课题导入[复习提问]:1、二元一次不等式在平面直角坐标系中表示什么图形?2、怎样画二元一次不等式(组)所表示的平面区域?应注意哪些事项?3、熟记“直线定界、特殊点定域”方法的内涵。(二)、探析新课:在现实生产、生活中,经常会遇到资源利用、人力调配、生产安排等问题。1、下面我们就来看有关与生产安排的一个问题:引例:某工厂有 A、B 两种配件生产甲、乙两种产品,每生产一件甲产品使用 4 个 A 配件耗时1h,每生产一件乙产品使用 4 个 B 配件耗时 2h,该厂每天最多可从配件厂获得 16 个 A 配件和12 个 B 配件,按每天 8h 计算,该厂所有可能的日生产安排是什么?(1)用不等式组表示问题中的限制条件:设甲、乙两种产品分别生产 x、y 件,又已知条件可得二元一次不等式组: ……………………………………………………………….(1)(2)画出不等式组所表示的平面区域:如图,图中的阴影部分的整点(坐标为整数的点)就代表所有可能的日生产安排。(3)提出新问题:1进一步,若生产一件甲产品获利 2 万元,生产一件乙产品获利 3 万元,采用哪种生产安排利润最大?(4)尝试解答:设生产甲产品 x 件,乙产品 y 件时,工厂获得的利润为 z,则 z=2x+3y.这样,上述问题就转化为:当 x,y 满足不等式(1)并且为非负整数时,z 的最大值是多少?把 z=2x+3y 变形为,这是斜率为,在 y 轴上的截距为的直线。当 z变化时,可以得到一族互相平行的直线,如图,由于这些直线的斜率是确定的,因此只要给定一个点,(例如(1,2)),就能确定一条直线(),这说明,截距可以由平面内的一个点的坐标唯一确定。可以看到,直线与不等式组(1)的区域的交点满足不等式组(1),而且当截距最大时,z 取得最大值。因此,...

1、当您付费下载文档后,您只拥有了使用权限,并不意味着购买了版权,文档只能用于自身使用,不得用于其他商业用途(如 [转卖]进行直接盈利或[编辑后售卖]进行间接盈利)。
2、本站所有内容均由合作方或网友上传,本站不对文档的完整性、权威性及其观点立场正确性做任何保证或承诺!文档内容仅供研究参考,付费前请自行鉴别。
3、如文档内容存在违规,或者侵犯商业秘密、侵犯著作权等,请点击“违规举报”。

碎片内容

2014高中数学 3.3.2简单的线性规划教案 北师大版必修5

您可能关注的文档

文章天下+ 关注
实名认证
内容提供者

各种文档应有尽有

确认删除?
VIP
微信客服
  • 扫码咨询
会员Q群
  • 会员专属群点击这里加入QQ群
客服邮箱
回到顶部