电脑桌面
添加小米粒文库到电脑桌面
安装后可以在桌面快捷访问

危化品安全标准化评审员培训考试复习材料

危化品安全标准化评审员培训考试复习材料_第1页
1/4
危化品安全标准化评审员培训考试复习材料_第2页
2/4
危化品安全标准化评审员培训考试复习材料_第3页
3/4
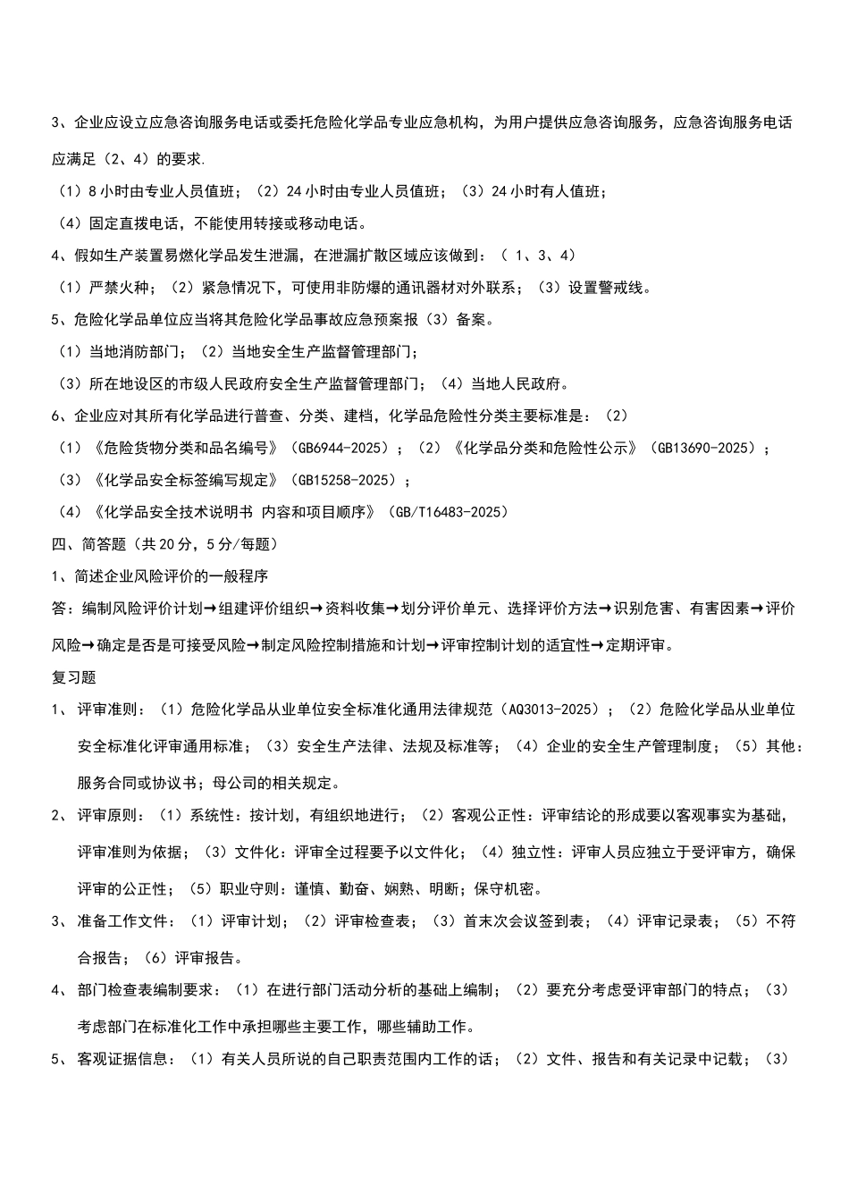
一、填空题(共 30 分,每空 1 分)1、 应急预案演练结束后,应急预案演练组织单位应当对应急预案演练效果进行评估,填写应急预案演练评估报告,分析存在的问题,并对应急预案提出修订意见。2、 企业应对其所有接触和产生的化学品进行普查,建立化学品档案。3、 剧毒化学品以及储存数量构成重大危险源的其他危险化学品,应当在专用仓库内单独存放,并实行双人收发、双人保管制度。二、推断题(共 20 分,2 分/题)1、企业如存在法定职业病目录的职业危害因素,应及时、如实向卫生行政部门申报。(×)2、生产、储存危险化学品的企业,应当委托具备国家规定的资质条件的机构,对本企业的安全生产条件每 3 年进行一次安全评价,提出安全评价报告。(√)3、工业毒物进入人体的途径有经呼吸道进入、经皮肤吸收、经消化系统进入,其中最主要、最常见、最危险的途径是经呼吸道进入。(√)4、拆除有危险化学品的容器、设备、管道时,物料放净冲洗后即可实施拆除工作。(×)5、个体防护装备是从业人员为防备物理、化学、生物等外界因素损害所穿戴、配备和使用的各种护品的总称。(√)6、建设项目在竣工验收前,建设单位应当进行职业病危害控制效果评价,其职业病防护设施不需卫生行政部门验收即可投入正式生产和使用。(×)三、选择题(3 分每题,共 30 分,少选 1 个扣 1 分,错选不得分)1、用人单位应当实行下列哪些职业病防治管理措施:(1-6)(1)设置或者指定职业卫生管理机构或者组织,配备专职或者兼职的职业卫生专业人员,负责本单位的职业病防治工作;(2)制定职业病防治计划和设施方案;(3)建立、健全职业卫生管理制度和操作规程;(4)建立、健全职业卫生档案盒劳动者健康监护档案;(5)建立、健全工作场所职业病危害因素监测及评价制度;(6)建立、健全职业病危害事故的应急救援预案。2、关于危险化学品的储存,下列哪个说法是正确的(1)(1)危险化学品必须储存在专用仓库、专用场地或者专用储存室内,危险化学品的储存方式、方法以及储存数量应当符合国家标准或者国家有关规定;(2)危险化学品出入库,不需进行核查登记。库存危险化学品应当定期检查;(3)危险化学品专用仓库,应当符合国家标准对安全、消防的要求,设置明显标志,危险化学品专用仓库的储存设备和安全设施不需定期检测;(4)危险化学品出库时,必须进行核查登记,入库时可视具体情况而定。3、企业应设立应急咨询服务电话或委托危险化学品...

1、当您付费下载文档后,您只拥有了使用权限,并不意味着购买了版权,文档只能用于自身使用,不得用于其他商业用途(如 [转卖]进行直接盈利或[编辑后售卖]进行间接盈利)。
2、本站所有内容均由合作方或网友上传,本站不对文档的完整性、权威性及其观点立场正确性做任何保证或承诺!文档内容仅供研究参考,付费前请自行鉴别。
3、如文档内容存在违规,或者侵犯商业秘密、侵犯著作权等,请点击“违规举报”。

碎片内容

危化品安全标准化评审员培训考试复习材料

您可能关注的文档

确认删除?
VIP
微信客服
  • 扫码咨询
会员Q群
  • 会员专属群点击这里加入QQ群
客服邮箱
回到顶部