电脑桌面
添加小米粒文库到电脑桌面
安装后可以在桌面快捷访问

08场地、设施、设备策划有效性控制程序1

08场地、设施、设备策划有效性控制程序1_第1页
1/3
08场地、设施、设备策划有效性控制程序1_第2页
2/3
08场地、设施、设备策划有效性控制程序1_第3页
3/3
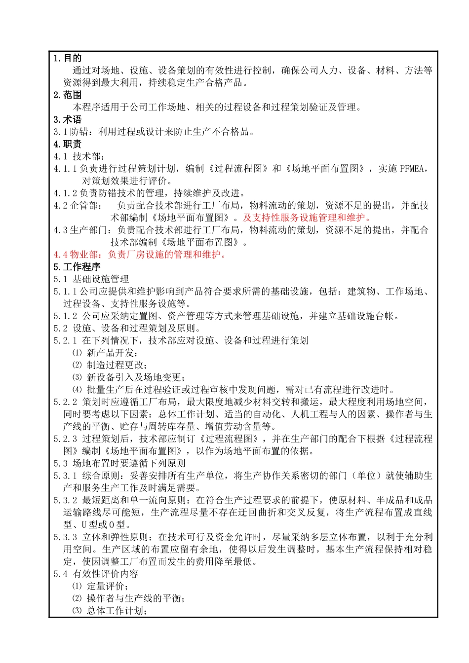
1.目的通过对场地、设施、设备策划的有效性进行控制,确保公司人力、设备、材料、方法等资源得到最大利用,持续稳定生产合格产品。2.范围本程序适用于公司工作场地、相关的过程设备和过程策划验证及管理。3.术语3.1 防错:利用过程或设计来防止生产不合格品。4.职责4.1 技术部: 4.1.1 负责进行过程策划计划,编制《过程流程图》和《场地平面布置图》,实施 PFMEA,对策划效果进行评价。4.1.2 负责防错技术的管理,持续维护及改进。4.2 企管部: 负责配合技术部进行工厂布局,物料流动的策划,资源不足的提出,并配技术部编制《场地平面布置图》。及支持性服务设施管理和维护。4.3 生产部门:负责配合技术部进行工厂布局,物料流动的策划,资源不足的提出,并配合技术部编制《场地平面布置图》。4.4 物业部:负责厂房设施的管理和维护。5.工作程序 5.1 基础设施管理5.1.1 公司应提供和维护影响到产品符合要求所需的基础设施,包括:建筑物、工作场地、过程设备、支持性服务设施等。5.1.2 公司应采纳定置图、资产管理等方式来管理基础设施,并建立基础设施台帐。5.2 设施、设备和过程策划及原则。5.2.1 在下列情况下,技术部应对设施、设备和过程进行策划⑴ 新产品开发;⑵ 制造过程更改;⑶ 新设备引入及场地变更;⑷ 批量生产后在过程验证或过程审核中发现问题,需对已有流程进行改进时。5.2.2 策划时应遵循工厂布局,最大限度地减少材料交转和搬运,最大程度利用场地空间,同时要考虑以下因素:总体工作计划、适当的自动化、人机工程与人的因素、操作者与生产线的平衡、贮存与周转库存量、增值劳动含量等。5.2.3 过程策划后,技术部应制订《过程流程图》,并在生产部门的配合下根据《过程流程图》编制《场地平面布置图》,以作为场地平面布置的依据。5.3 场地布置时要遵循下列原则5.3.1 综合原则:妥善安排所有生产单位,将生产协作关系密切的部门(单位)就使辅助生产和服务生产工作及时满足需要。5.3.2 最短距离和单一流向原则:在符合生产过程要求的前提下,使原材料、半成品和成品运输路线尽可能短,生产流程尽量不存在迂回曲折和交叉反复,将生产流程布置成直线型、U 型或 O 型。5.3.3 立体和弹性原则:在技术可行及资金允许时,尽量采纳多层立体布置,以利于充分利用空间。生产区域的布置应留有余地,使得以后发生调整时,基本生产流程保持相对稳定,使因调整工厂布置而发生的费用降至最低。5.4 有效性评价...

1、当您付费下载文档后,您只拥有了使用权限,并不意味着购买了版权,文档只能用于自身使用,不得用于其他商业用途(如 [转卖]进行直接盈利或[编辑后售卖]进行间接盈利)。
2、本站所有内容均由合作方或网友上传,本站不对文档的完整性、权威性及其观点立场正确性做任何保证或承诺!文档内容仅供研究参考,付费前请自行鉴别。
3、如文档内容存在违规,或者侵犯商业秘密、侵犯著作权等,请点击“违规举报”。

碎片内容

08场地、设施、设备策划有效性控制程序1

确认删除?
VIP
微信客服
  • 扫码咨询
会员Q群
  • 会员专属群点击这里加入QQ群
客服邮箱
回到顶部