电脑桌面
添加小米粒文库到电脑桌面
安装后可以在桌面快捷访问

医疗废物分类名录及处理方法

医疗废物分类名录及处理方法_第1页
1/2
医疗废物分类名录及处理方法_第2页
2/2
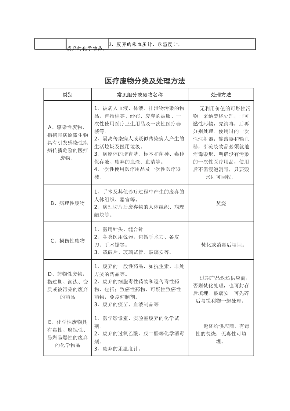
医疗废物分类名录中华人民共和国国家卫生和计划生育委员会 2025-06-06类 别特 征常见组分或者废物名称感染性废物携带病原微生物具有引发感染性疾病传播危险的医疗废物。1、被病人血液、体液、排泄物污染的物品,包括:——棉球、棉签、引流棉条、纱布及其他各种敷料;——一次性使用卫生用品、一次性使用医疗用品及一次性医疗器械;——废弃的被服;——其他被病人血液、体液、排泄物污染的物品。2、医疗机构收治的隔离传染病病人或者疑似传染病病人产生的生活垃圾。3、病原体的培育基、标本和菌种、毒种保存液。4、各种废弃的医学标本。5、废弃的血液、血清。6、使用后的一次性使用医疗用品及一次性医疗器械视为感染性废物。病理性废物诊疗过程中产生的人体废弃物和医学实验动物尸体等。1、手术及其他诊疗过程中产生的废弃的人体组织、器官等。2、医学实验动物的组织、尸体。3、病理切片后废弃的人体组织、病理腊块等。损伤性废物能够刺伤或者割伤人体的废弃的医用锐器。1、医用针头、缝合针。2、各类医用锐器,包括:解剖刀、手术刀、备皮刀、手术锯等。3、载玻片、玻璃试管、玻璃安瓿等。药物性废物过期、淘汰、变质或者被污染的废弃的药品。1、废弃的一般性药品,如:抗生素、非处方类药品等。2、废弃的细胞毒性药物和遗传毒性药物,包括:——致癌性药物,如硫唑嘌呤、苯丁酸氮芥、萘氮芥、环孢霉素、环磷酰胺、苯丙胺酸氮芥、司莫司汀、三苯氧氨、硫替派等;——可疑致癌性药物,如:顺铂、丝裂霉素、阿霉素、苯巴比妥等;——免疫抑制剂。3、废弃的疫苗、血液制品等。化学性废物具有毒性、腐蚀性、易燃易爆性的1、医学影像室、实验室废弃的化学试剂。2、废弃的过氧乙酸、戊二醛等化学消毒剂。废弃的化学物品。3、废弃的汞血压计、汞温度计。医疗废物分类及处理方法类别常见组分或废物名称处理方法A、感染性废物,指携带病原微生物具有引发感染性疾病传播危险的医疗废物。1、被病人血液、体液、排泄物污染的物品,包括棉签、纱布、废弃的被服、一次性使用医疗卫生用品及一次性医疗器械等。2、隔离传染病人或疑似传染病人产生的生活垃圾及医用垃圾。3、病原体的培育基、标本和菌种、毒种保存液、废弃的血液、血清等。4.一次性使用医疗用品及一次性医疗器械。 无利用价值的可燃性污物,采纳焚烧处理,非可燃性污物,先消毒,后再分别处理。使用过的一次性注射器,输液器和输血器,引流袋物品必须就地消毒毁形,明确没有污染的一次性医疗用品,...

1、当您付费下载文档后,您只拥有了使用权限,并不意味着购买了版权,文档只能用于自身使用,不得用于其他商业用途(如 [转卖]进行直接盈利或[编辑后售卖]进行间接盈利)。
2、本站所有内容均由合作方或网友上传,本站不对文档的完整性、权威性及其观点立场正确性做任何保证或承诺!文档内容仅供研究参考,付费前请自行鉴别。
3、如文档内容存在违规,或者侵犯商业秘密、侵犯著作权等,请点击“违规举报”。

碎片内容

医疗废物分类名录及处理方法

一二三四传媒+ 关注
实名认证
内容提供者

大量资料供您选择,没有合适的可以联系小二。

相关文档

确认删除?
VIP
微信客服
  • 扫码咨询
会员Q群
  • 会员专属群点击这里加入QQ群
客服邮箱
回到顶部