电脑桌面
添加小米粒文库到电脑桌面
安装后可以在桌面快捷访问

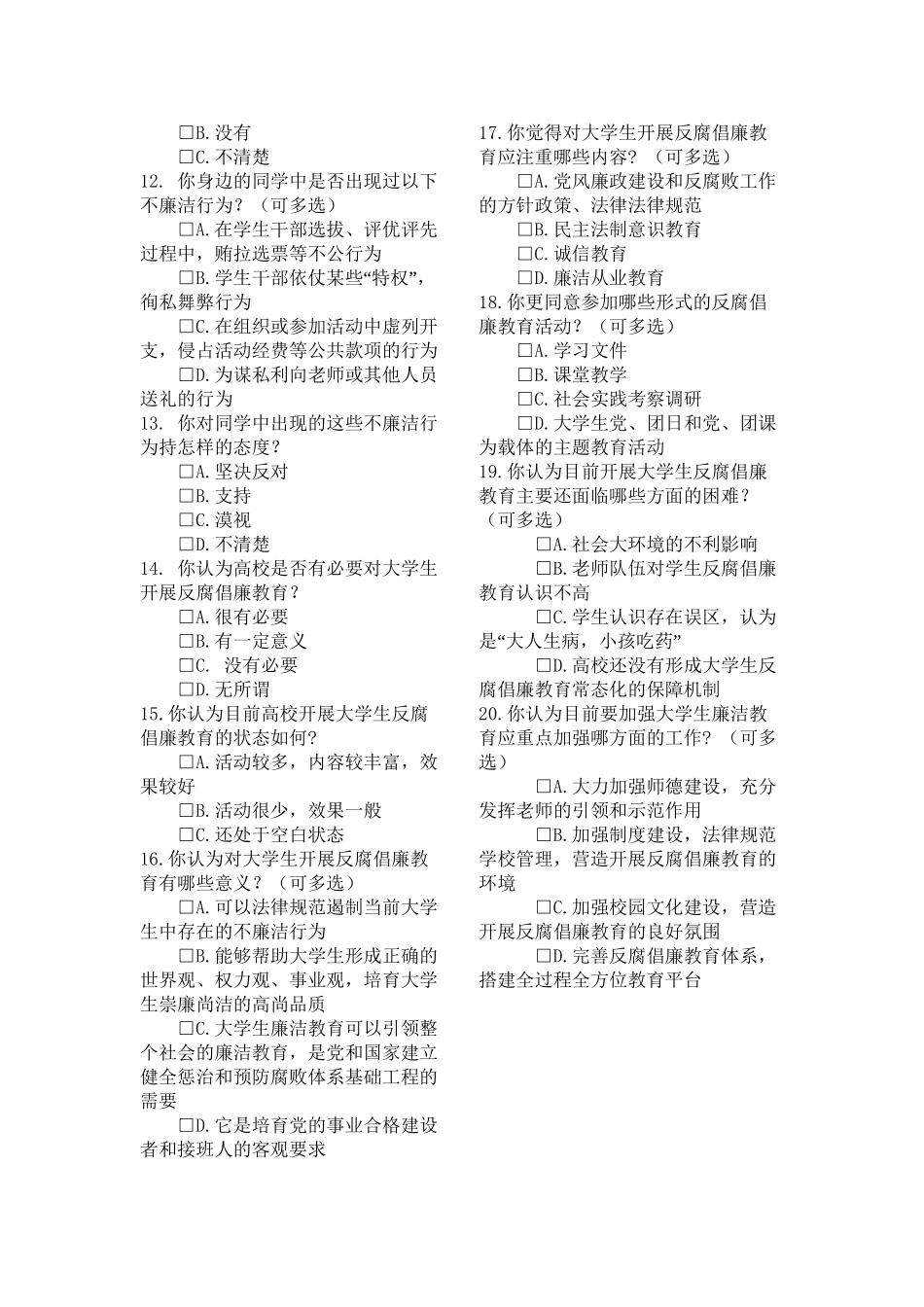
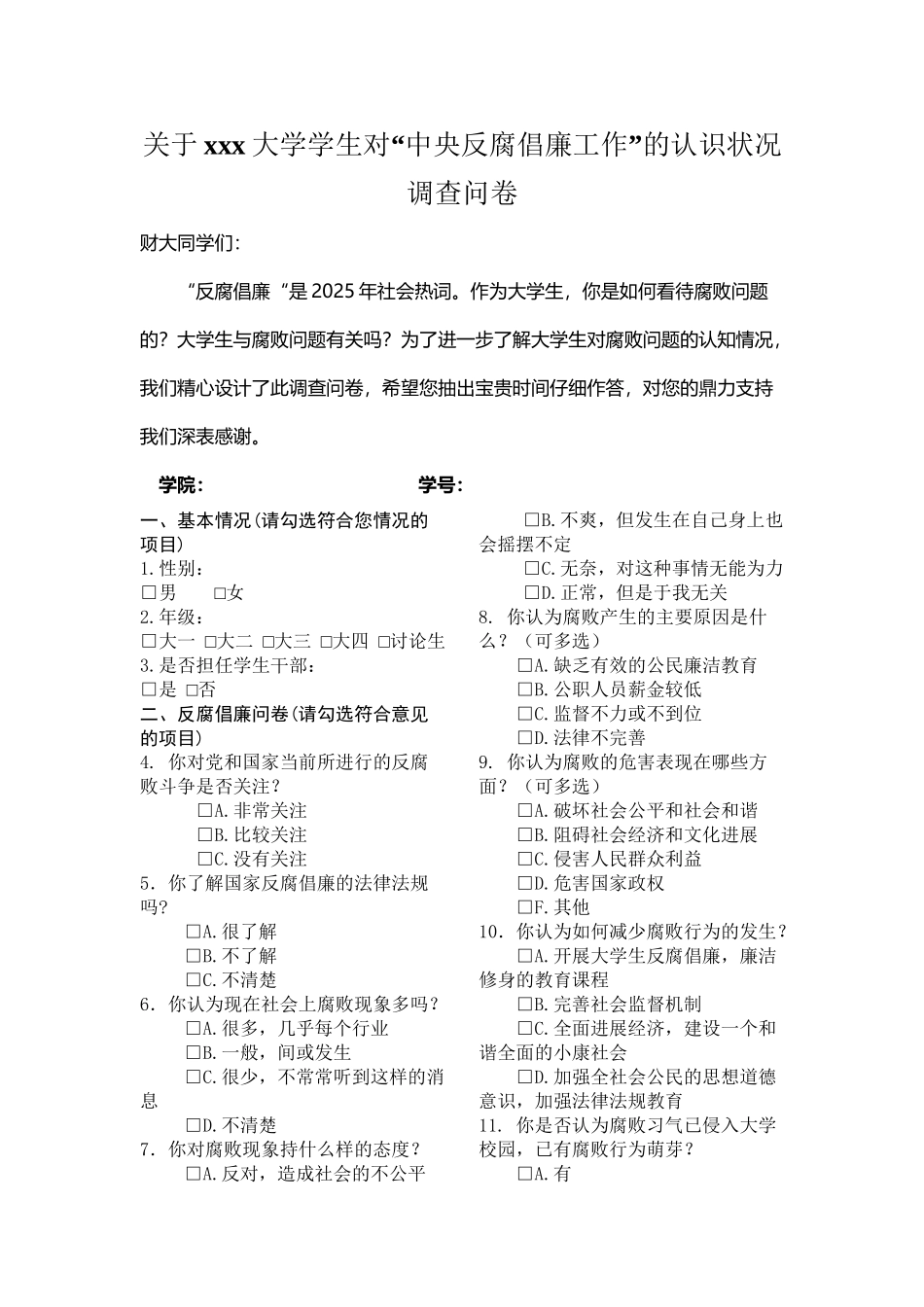
反腐倡廉调查问卷

反腐倡廉调查问卷_第1页
1/3
反腐倡廉调查问卷_第2页
2/3
反腐倡廉调查问卷_第3页
3/3
反腐倡廉调查问卷(2 页)Good is good, but better carries it.精益求精,善益求善。关于 xxx“”大学学生对 中央反腐倡廉工作 的认识状况调查问卷财大同学们:“反腐倡廉“是 2025 年社会热词。作为大学生,你是如何看待腐败问题的?大学生与腐败问题有关吗?为了进一步了解大学生对腐败问题的认知情况,我们精心设计了此调查问卷,希望您抽出宝贵时间仔细作答,对您的鼎力支持我们深表感谢。学院: 学号:一、基本情况(请勾选符合您情况的项目) 1.性别:□男 □女2.年级:□大一 □大二 □大三 □大四 □讨论生3.是否担任学生干部:□是 □否二、反腐倡廉问卷(请勾选符合意见的项目)4. 你对党和国家当前所进行的反腐败斗争是否关注?□A.非常关注 □B.比较关注 □C.没有关注5.你了解国家反腐倡廉的法律法规吗?□A.很了解 □B.不了解 □C.不清楚6.你认为现在社会上腐败现象多吗?□A.很多,几乎每个行业□B.一般,间或发生□C.很少,不常常听到这样的消息□D.不清楚7.你对腐败现象持什么样的态度?□A.反对,造成社会的不公平□B.不爽,但发生在自己身上也会摇摆不定□C.无奈,对这种事情无能为力□D.正常,但是于我无关8. 你认为腐败产生的主要原因是什么?(可多选)□A.缺乏有效的公民廉洁教育 □B.公职人员薪金较低□C.监督不力或不到位 □D.法律不完善9. 你认为腐败的危害表现在哪些方面?(可多选)□A.破坏社会公平和社会和谐 □B.阻碍社会经济和文化进展□C.侵害人民群众利益 □D.危害国家政权□F.其他 10.你认为如何减少腐败行为的发生? □A.开展大学生反腐倡廉,廉洁修身的教育课程□B.完善社会监督机制□C.全面进展经济,建设一个和谐全面的小康社会□D.加强全社会公民的思想道德意识,加强法律法规教育11. 你是否认为腐败习气已侵入大学校园,已有腐败行为萌芽?□A.有 □B.没有 □C.不清楚12. 你身边的同学中是否出现过以下不廉洁行为?(可多选)□A.在学生干部选拔、评优评先过程中,贿拉选票等不公行为□B.“”学生干部依仗某些 特权 ,徇私舞弊行为□C.在组织或参加活动中虚列开支,侵占活动经费等公共款项的行为□D.为谋私利向老师或其他人员送礼的行为13. 你对同学中出现的这些不廉洁行为持怎样的态度?□A.坚决反对 □B.支持 □C.漠视 □D.不清楚14. 你认为高校是否有必要对大学生开展反腐倡廉教育?□A.很有必要 □B.有一定意义□C. 没有必要 □D.无所谓15.你认为目前高...

1、当您付费下载文档后,您只拥有了使用权限,并不意味着购买了版权,文档只能用于自身使用,不得用于其他商业用途(如 [转卖]进行直接盈利或[编辑后售卖]进行间接盈利)。
2、本站所有内容均由合作方或网友上传,本站不对文档的完整性、权威性及其观点立场正确性做任何保证或承诺!文档内容仅供研究参考,付费前请自行鉴别。
3、如文档内容存在违规,或者侵犯商业秘密、侵犯著作权等,请点击“违规举报”。

碎片内容

反腐倡廉调查问卷

范哲铺+ 关注
实名认证
内容提供者

想你所想,急你所急,你需要的都在店铺里可以找到。

确认删除?
VIP
微信客服
  • 扫码咨询
会员Q群
  • 会员专属群点击这里加入QQ群
客服邮箱
回到顶部