电脑桌面
添加小米粒文库到电脑桌面
安装后可以在桌面快捷访问

小儿外科-小儿腹股沟疝腹腔镜修补术

小儿外科-小儿腹股沟疝腹腔镜修补术_第1页
1/4
小儿外科-小儿腹股沟疝腹腔镜修补术_第2页
2/4
小儿外科-小儿腹股沟疝腹腔镜修补术_第3页
3/4
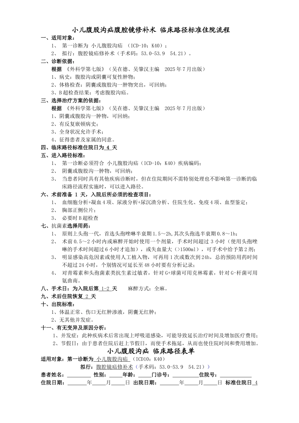
小儿腹股沟疝腹腔镜修补术 临床路径标准住院流程一、适用对象:1、 第一诊断为 小儿腹股沟疝 (ICD-10:K40);2、 拟行:腹腔镜疝修补术(手术码:53.0-53.9 54.21)。二、诊断依据:根据 《外科学第七版》(吴在德、吴肇汉主编 2025 年 7 月出版)1、病史:腹股沟或阴囊可复性肿物;2、体格检查:阴囊或腹股沟一肿物突出,可回纳;3、B 超检查结果:考虑腹股沟疝。三、选择治疗方案的依据:根据 《外科学第七版》(吴在德、吴肇汉主编 2025 年 7 月出版)1、阴囊或腹股沟一肿物,可回纳;2、有反复嵌顿病史;3、全身状况允许手术;4、征得患者及家属的同意。四、临床路径标准住院日为 4 天五、进入路径标准:1、 第一诊断必须符合 小儿腹股沟疝(ICD-10:K40)疾病编码;2、 阴囊或腹股沟一肿物,可回纳;3、 当患者同时具有其他疾病诊断时,但在住院期间不需特别处理也不影响第一诊断的临床路径流程实施时,可以进入路径。六、术前准备 1 天,入院后所必须的检查项目:1、 血细胞分析+凝血 4 项、尿液分析+尿沉渣分析、住院生化、免疫 4 项、血型鉴定;2、 胸部正侧位片;3、 必要时 B 超检查七、抗菌素选择用药:1、 原则上头孢一代,首选头孢唑啉半衰期 1.5~2h,其次头孢选半衰期 0.8~1h;2、 术前 0.5~2 小时内或麻醉开始时使用一个剂量,手术时间超过 3 小时(使用头孢唑啉的手术时间超过 6 小时才追加),或失血量大(>1500ml),可手术中给予第 2 剂;3、 明显感染高危因素或使用人工植入物,可再用 1 次或数次到 24h,总的预防用药时间不超过 24 小时,个别情况可延长至 48 小时要有分析记录;4、 对青霉素和头孢菌素类抗生素过敏者,针对 G+球菌可用克林霉素,针对 G-杆菌可用氨曲南。八、手术日:为入院后第 1-2 天 麻醉方式:全麻。九、术后住院恢复 2 天十、出院标准:1、体温正常、伤口无红肿渗液,阴囊无红肿;2、无其他并发症。十一、有无变异及原因分析:1、并发症:此种疾病术后常出现上呼吸道感染,可能导致延长治疗时间及增加医疗费用;2、节假日:由于患者住院后赶上节假日,而使手术拖延,从而也使住院时间和费用增加。 小儿腹股沟疝 临床路径表单适用对象:第一诊断为 小儿腹股沟疝 (ICD10:K40) 拟行:腹腔镜疝修补术(手术码:53.0-53.9 54.21))患者姓名: 性别: 年龄: 门诊号: 住院号: 住院日期: 年 月 日 出院日期: 年 ...

1、当您付费下载文档后,您只拥有了使用权限,并不意味着购买了版权,文档只能用于自身使用,不得用于其他商业用途(如 [转卖]进行直接盈利或[编辑后售卖]进行间接盈利)。
2、本站所有内容均由合作方或网友上传,本站不对文档的完整性、权威性及其观点立场正确性做任何保证或承诺!文档内容仅供研究参考,付费前请自行鉴别。
3、如文档内容存在违规,或者侵犯商业秘密、侵犯著作权等,请点击“违规举报”。

碎片内容

小儿外科-小儿腹股沟疝腹腔镜修补术

确认删除?
VIP
微信客服
  • 扫码咨询
会员Q群
  • 会员专属群点击这里加入QQ群
客服邮箱
回到顶部