电脑桌面
添加小米粒文库到电脑桌面
安装后可以在桌面快捷访问

常减压蒸馏装置停工操作方案

常减压蒸馏装置停工操作方案_第1页
1/17
常减压蒸馏装置停工操作方案_第2页
2/17
常减压蒸馏装置停工操作方案_第3页
3/17
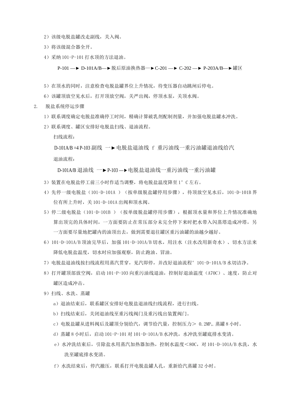
常减压蒸馏装置停工操作方案第一节停工要求与准备工作一、停工要求1.装置停工要达到安全、平稳、文明、卫生的要求,做到统一指挥,各岗位要密切配合,有条不紊,忙而不乱。2.参加停工的所有人员,必须严格按方案工作,工作仔细细致,每项工作都预先考虑好、联系好、准备好。要保证做到:不冒罐、不串油、不超压、不超温、不损坏设备、不着火、不爆炸、不伤人、不跑油、不出次品。3.3^以上、需将检修的法兰、人孔的螺栓需用油点浸,以便于拆卸。4.退油时,各塔和容器内存油尽量送往罐区,严禁大量排入下水道。各种油品出装置线必须保持畅通。5.电缆沟、仪表引线沟不得进油,沟内有油时,要用水或风赶走,若需动火则要作气体分析。6.瓦斯排凝放出的油一定要引入下水道冲到隔油池。瓦斯放空一定要在加热炉熄火以后进行,并伴以蒸汽。液化气不许放入下水道,放低压瓦斯管线。7.要处理的设备管线一律要吹扫洁净,符合动火要求,动火要加的盲板一定要挂牌登记,动火结束后拆除。塔人孔要自上而下打开。8.检修中清除出的硫化亚铁要及时送往装置外并马上在指定地点用土埋好,防止自燃。9.停工扫线期间,装置内严禁动火。10. 装置停工要求做到:停得稳、放得空、扫得净,一次分析合格达到动火检修条件。11. 装置大修施工作业,严格根据 HSE 要求,落实安全措施,办理作业票证,才能施工作业。二、停工注意事项1.停工过程中要注意控制好降量的速度,注意控制好产品质量,按“宁轻勿重”的原则调节产品质量,做到不出污油。2.降量降温熄油嘴时,要求逐一熄油嘴,每熄灭一个吹扫一个,防止冻死。加热炉熄火后,要注意不能向炉膛吹扫,应采纳倒吹扫方法。3.破真空过程中要注意严防空气倒窜入减压塔。4.在停工过程中要注意控好减顶油水分液罐的液位,防止罐满跑油。5.扫线时应按扫线流程走,严防油串入蒸汽中。6.扫线时应先扫重油线,后扫轻油线。7.执行 HSE 有关规定,扫线中不乱排乱放。8.检修动火时,看火人必须加强安全措施和监护。9.停工要求做到:停得稳、放得空、扫得净,一次分析合格达到动火检修条件。三、停工前的准备工作1.提前 24 小时停电脱盐,降量降温前切除 104-E-403o2.提前 2 天把轻、重污油罐内存油退尽,装置内轻、重污油线给汽贯穿扫线备用。3.提前 8 小时将过热蒸汽改用系统 1. OMPa 蒸汽,108-D-801 自产低压蒸汽放空。4.降量降温前停加热炉空气预热器。5.停工前各岗位应将本岗位需检修的设备、管线、阀门、法兰等存在问...

1、当您付费下载文档后,您只拥有了使用权限,并不意味着购买了版权,文档只能用于自身使用,不得用于其他商业用途(如 [转卖]进行直接盈利或[编辑后售卖]进行间接盈利)。
2、本站所有内容均由合作方或网友上传,本站不对文档的完整性、权威性及其观点立场正确性做任何保证或承诺!文档内容仅供研究参考,付费前请自行鉴别。
3、如文档内容存在违规,或者侵犯商业秘密、侵犯著作权等,请点击“违规举报”。

碎片内容

常减压蒸馏装置停工操作方案

文本预览

{php // 将文本按句子/段落分割,输出为段落标签,更利于SEO $paragraphs = preg_split('/[\n\r]+/', trim($seo_txt)); foreach($paragraphs as $p) { $p = trim($p); if(strlen($p) > 5) { echo '

' . htmlspecialchars($p) . '

'; } } }
展开全部 ▼
确认删除?
VIP
微信客服
  • 扫码咨询
会员Q群
  • 会员专属群点击这里加入QQ群
客服邮箱
回到顶部