电脑桌面
添加小米粒文库到电脑桌面
安装后可以在桌面快捷访问

生活垃圾分类处理工作考评细则

生活垃圾分类处理工作考评细则_第1页
1/1
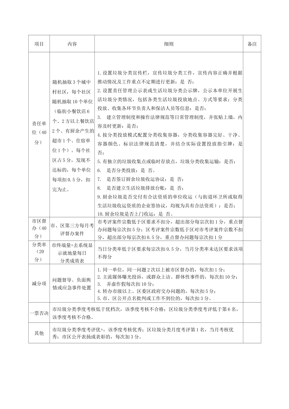
项目内容细则备注责任单位(40分)随机抽取 3 个城中村社区,每个社区随机抽取 10 个单位(临街小餐饮店 6个、2 方以上餐饮店2 个、有厨余产生的超市 1 个、住宿单位 1 个)。每个社区占 5 分,发现不达标的,每个单位每项扣 0.5 分,扣完为止。1.设置垃圾分类宣传栏,宣传垃圾分类工作,宣传内容正确并根据推动情况及工作重点不定期进行更新:是 否;2.设置责任管理公示表或生活垃圾分类公示牌,公示本单位开展生活垃圾分类情况,包括各类生活垃圾投放地点、方式等要求;分类投放、收集各环节负责人和保洁人员等信息:是否;3.建立管理制度和操作法律规范等日常管理制度,并张贴上墙,内容及时更新:是否;4.按分类投放模式配置分类收集容器,分类收集容器完好、干净、容器颜色、标识法律规范清楚,并结合实际设置投放指引牌:是 否;5.有独立的垃圾收集点或临时存放点,垃圾分类收集运输:是否;6.是否分类投放:是 否。7.是否签订厨余垃圾收运协议:是 否;8.是否建立生活垃圾排放台账:是 否;9.厨余垃圾是否交付有合法资质的单位收运(与街道环卫所或取得生活垃圾收运资质的企业签协议,均视为具有合法资质):是否;10.厨余垃圾是否上门收运:是 否。市区督办(40分)市、区第三方每月考评督办案件市考评案件宗数低于区要求不扣分,超出部分每宗次扣 1 分,重点督办问题每宗次扣 5 分;区考评案件宗数低于区对市考评案件宗数不扣分,超出部分每宗次扣 0.5 分,重点督办问题每宗次扣 1 分分类率(20分)市终端量+去系统显示就地量每日分类成效表当日分类率低于区要求每宗次扣 0.5 分,当月分类率未达区要求该项不得分减分项问题督导、负面舆情或应急事件处置1.同一单位,同一问题 2 次以上被市区督办的,每次扣 1 分;2.主流媒体曝光投诉,或群众上访、群体性事件的,每次扣 10 分;3.弄虚作假每次扣 10 分;4.转办市级以上、区委区政府交办问题的,每次扣 5 分;5.市、区公开点名批判或工作不到位的,每次扣 3 分。一票否决市垃圾分类季度考核低于优档次,该季度考核不合格;区垃圾分类季度考评低于第 6 名,该季度考核不合格。其他市垃圾分类季度考评优+,该季度考核优秀;区垃圾分类月度考评第 1 名,当月考核优秀;市区公开表扬或表彰的,每次加 3 分。

1、当您付费下载文档后,您只拥有了使用权限,并不意味着购买了版权,文档只能用于自身使用,不得用于其他商业用途(如 [转卖]进行直接盈利或[编辑后售卖]进行间接盈利)。
2、本站所有内容均由合作方或网友上传,本站不对文档的完整性、权威性及其观点立场正确性做任何保证或承诺!文档内容仅供研究参考,付费前请自行鉴别。
3、如文档内容存在违规,或者侵犯商业秘密、侵犯著作权等,请点击“违规举报”。

碎片内容

生活垃圾分类处理工作考评细则

确认删除?
VIP
微信客服
  • 扫码咨询
会员Q群
  • 会员专属群点击这里加入QQ群
客服邮箱
回到顶部