电脑桌面
添加小米粒文库到电脑桌面
安装后可以在桌面快捷访问

门禁及门禁权限申请管理办法

门禁及门禁权限申请管理办法_第1页
1/3
门禁及门禁权限申请管理办法_第2页
2/3
门禁及门禁权限申请管理办法_第3页
3/3
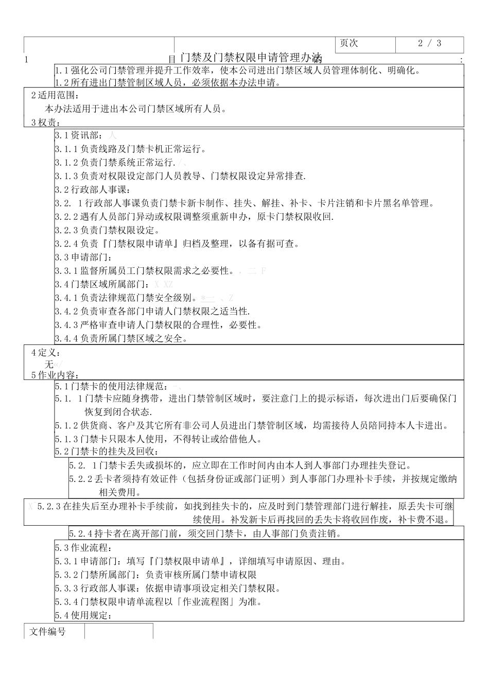
门禁及门禁权限申请管理办法文件编号制订单位页次1/3文书履历修订一览表版本修订日期修订内容核准审查制订(修订一览表不足使用时于次页接续)会签部门审核人员及日期门禁及门禁权限申请管理办法文件编号制定单位页次2 / 31目的:1.1 强化公司门禁管理并提升工作效率,使本公司进出门禁区域人员管理体制化、明确化。1.2 所有进出门禁管制区域人员,必须依据本办法申请。2 适用范围:本办法适用于进出本公司门禁区域所有人员。3 权责:3.1 资讯部:人3.1.1 负责线路及门禁卡机正常运行。3.1.2 负责门禁系统正常运行./、3.1.3 负责对权限设定部门人员教导、门禁权限设定异常排查.3.2 行政部人事课:3.2. 1 行政部人事课负责门禁卡新卡制作、挂失、解挂、补卡、卡片注销和卡片黑名单管理。3.2.2 遇有人员部门异动或权限调整须重新申办,原卡门禁权限收回.3.2.3 负责门禁权限设定。3.2.4 负责『门禁权限申请单』归档及整理,以备有据可查。3.3 申请部门:3.3.1 监督所属员工门禁权限需求之必要性。,二 F3.4 门禁区域所属部门:X XZ3.4.1 负责法律规范门禁安全级别。* 一 、Z3.4.2 负责审查各部门申请人门禁权限之适当性.3.4.3 严格审查申请人门禁权限的合理性,必要性。3.4.4 负责所属门禁区域之安全。4 定义:无«/5 作业内容:5.1 门禁卡的使用法律规范:-、5.1. 1 门禁卡应随身携带,进出门禁管制区域时,要注意门上的提示标语,每次进出门后要确保门恢复到闭合状态.5.1.2 供货商、客户及其它所有非公司人员进出门禁管制区域,均需接待人员陪同持本人卡进出。5.1.3 门禁卡只限本人使用,不得转让或给借他人。5.2 门禁卡的挂失及回收:5.2. 1 门禁卡丢失或损坏的,应立即在工作时间内由本人到人事部门办理挂失登记。5.2.2 丢卡者须持有效证件(包括身份证或部门证明)到人事部门办理补卡手续,并按规定缴纳相关费用。X^5.2.3 在挂失后至办理补卡手续前,如找到挂失卡的,应及时到门禁管理部门进行解挂,原丢失卡可继续使用。补发新卡后再找回的丢失卡将收回作废,补卡费不退。5.2.4 持卡者在离开部门前,须交回门禁卡,由人事部门负责注销。5.3 作业流程:5.3.1 申请部门:填写『门禁权限申请单』,详细填写申请原因、理由。5.3.2 门禁所属部门:负责审核所属门禁申请权限5.3.3 行政部人事课:依据申请事项设定相关门禁权限。5.3.4 门禁权限申请单流程以「作业流程图」为准。5.4 使用规定:文件编号门...

1、当您付费下载文档后,您只拥有了使用权限,并不意味着购买了版权,文档只能用于自身使用,不得用于其他商业用途(如 [转卖]进行直接盈利或[编辑后售卖]进行间接盈利)。
2、本站所有内容均由合作方或网友上传,本站不对文档的完整性、权威性及其观点立场正确性做任何保证或承诺!文档内容仅供研究参考,付费前请自行鉴别。
3、如文档内容存在违规,或者侵犯商业秘密、侵犯著作权等,请点击“违规举报”。

碎片内容

门禁及门禁权限申请管理办法

确认删除?
VIP
微信客服
  • 扫码咨询
会员Q群
  • 会员专属群点击这里加入QQ群
客服邮箱
回到顶部