电脑桌面
添加小米粒文库到电脑桌面
安装后可以在桌面快捷访问

肇庆市中小学教学质量评估 高中毕业班第一次统一测试生物试卷VIP免费

肇庆市中小学教学质量评估 高中毕业班第一次统一测试生物试卷_第1页
1/12
肇庆市中小学教学质量评估 高中毕业班第一次统一测试生物试卷_第2页
2/12
肇庆市中小学教学质量评估 高中毕业班第一次统一测试生物试卷_第3页
3/12
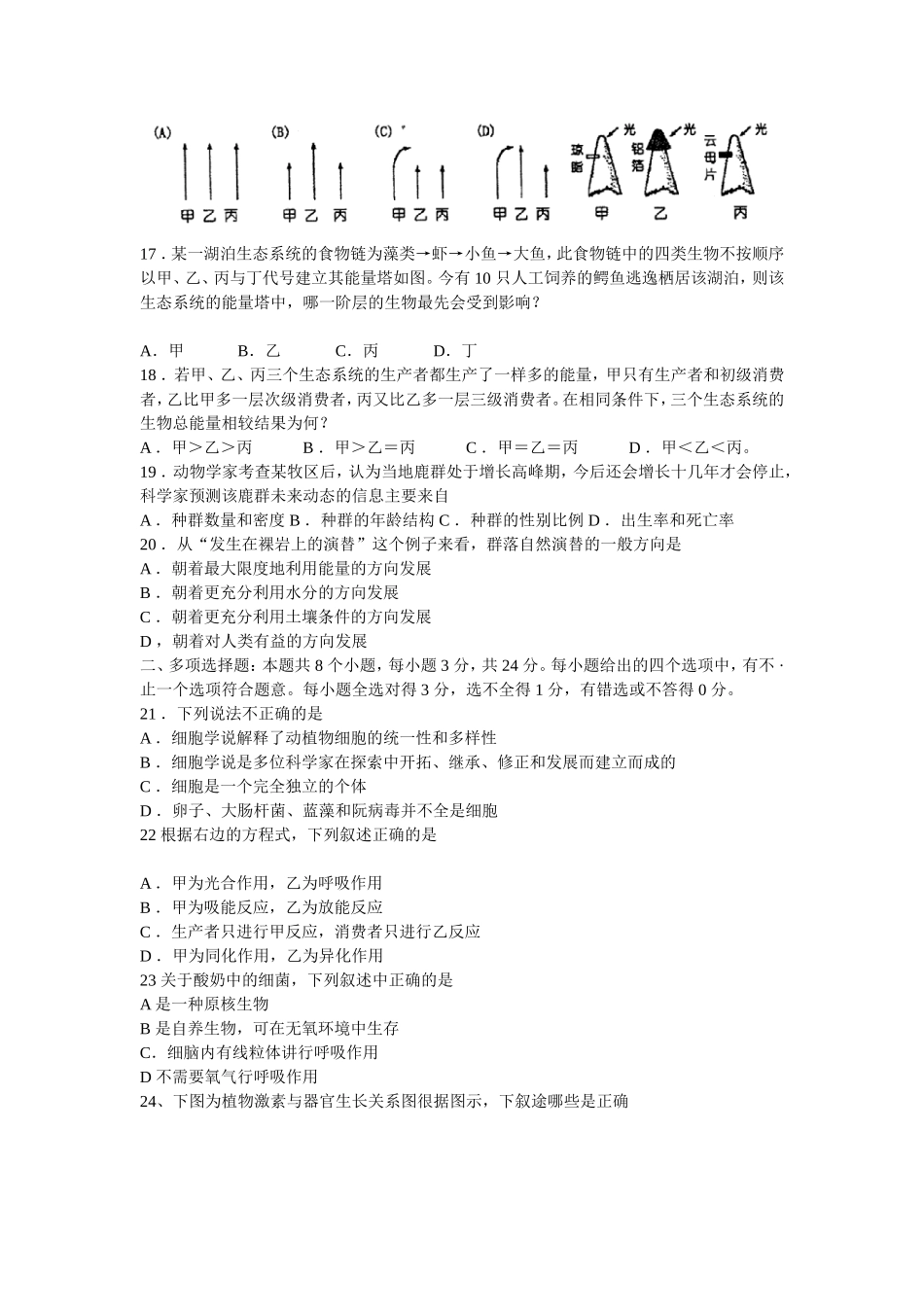
肇庆市中小学教学质量评估高中毕业班第一次统一测试生物试卷一、单项选择题:本题共20小题。每小题2分。共40分。每小题给出的四个选项中。只有一个选项最符合题目要求。1.下列关于生命系统的叙述,错误的是A.生命系统的各个层次可以相互联系B,生物个体是生命系统结构和功能的基本单位C一个草履虫可以说是细胞生命层次,也可以说是个体生命层次D,细胞是地球上最基本的生命系统2.下列哪一项是禽流感病毒和“SARS”病毒的共同特征A.基本组成都是蛋白质和核酸B.体内只有核糖体一种细胞器C.能独立地进行各种生命活动D.体内的核酸成分包括DNA和RNA3.下列关于健那绿染液的叙述不正确的是A.是一种活细胞染料B.由0.5g健那绿溶于50mL95%的酒精中配制而C.是一种专一性染料D.可使活细胞中的线粒体呈现蓝绿色4比较植物有氧呼吸和无氧呼吸,正确的是A.葡萄糖是有氧呼吸的主要能源,不是无氧呼吸的主要能源B.CO2是有氧呼吸的产物,不是无氧呼吸的产物C.有氧呼吸逐步释放能量,无氧呼吸瞬间释放能量D.有氧呼吸产生还原性氢,无氧呼吸过程中也能产生还原性氢5,若植物利用14C16O2和H218O行光合作用,则所释出的氧和葡萄糖,应为哪一项?A.18O2,14C6H1218O2B.18O2,14C6H1216O2C.16O2,14C6H1218O2D.16O2,14C6H1216O26.下表有关光合作用中光反应与暗反应的叙述哪个是正确?光反应暗反应(A)反应条件需光需CO2、ATP、[H](B)进行场所叶绿体基质基粒片层膜上(C)产物O2、水葡萄糖、水(D)电子传递有有7、下列有关DNA结构的叙述,不正确的一项是()A.DNA分子中的五碳糖是脱氧核糖B.双链DNA中A/T的比值等于C/GC.单链DNA中A和T的百分组成相同D.双链DNA中,由一条链的序列可推出另一条链的序列8、用花药离体培养法得到马铃薯单倍体植株当它进行减数分裂时能观察到染色体两两配对,共12对;据此可推知原马铃薯品种是A.二倍体B.三倍体C,四倍体D.六倍体9、去年夏天,一组同学在某地区进行野兔的种群调查研究,结果发现该种群中的野兔毛色不一(如图)。试问造成种群的野兔毛色不同的最主要原因为下列哪一项A.变异B.竞争C.适应D.自然选择10.长期以来人们只注重稻米培育种的产量及质量,却忽略野生种之保存。近有学者的实验结果发现,受到某些细菌感染的野生品种水稻有40%的存活率,而人工育种的水稻遭受感染后则全数死亡,下列与之相关的叙述中,合理的一项是A.人工育种的水稻品种缺乏遗传变异B.野生品种的水稻有较高的物种多样性C.野生品种的水稻对病毒具较强的适应力D.由此可知野生种灭绝后会使水稻的基因的多样性降低11.下列遗传病的人群中,哪一类的遗传符合孟德尔遗传定律A.单基因遗传病B.多基因遗传病C.染色体异常遗传病D.传染病12.下列对达尔文的进化理论具有挑战性的事实是A.常刮大风的海岛上生活着大批无翅昆虫B.长期使用杀虫剂,不但没有消灭害虫,害虫的抗药性反而越来越强C北学研究表明,云南澄江地区寒武纪地层中大量新物种的产生只用了200万年,这在几十亿年的生物进化史中只能说是“一瞬间”D.研究发现人与其他哺乳动物之间相同的基因非常多,不同的基因只是少数13.右图为人类身体上的一种神经元,若a为细胞体、b为轴突、c为树突,则该神经元冲动的传导方向为:A.abcB.cabC.bacD.acb14.内环境稳态调节是依靠A.神经调节独立完成B.体液调节独立完成C.神经调节和体液调节共同完成D.神经调节、体液调节和免疫调节共同完成15.运动时,由于血液中的哪一种成分含量改变,会刺激呼吸中枢发出强而急速的讯息,使呼吸运动加强加快?A.CO2↑B.O2↓C.C6H12O6↓D.血红素↓16.下图是有关胚芽鞘向光性的实验,下列哪一项可表示甲、乙、丙三个胚芽鞘的生长反应?(→:箭头表生长方向)17.某一湖泊生态系统的食物链为藻类→虾→小鱼→大鱼,此食物链中的四类生物不按顺序以甲、乙、丙与丁代号建立其能量塔如图。今有10只人工饲养的鳄鱼逃逸栖居该湖泊,则该生态系统的能量塔中,哪一阶层的生物最先会受到影响?A.甲B.乙C.丙D.丁18.若甲、乙、丙三个生态系统的生产者都生产了一样多的能量,甲只有生产者和初级消费者,乙比甲多一...

1、当您付费下载文档后,您只拥有了使用权限,并不意味着购买了版权,文档只能用于自身使用,不得用于其他商业用途(如 [转卖]进行直接盈利或[编辑后售卖]进行间接盈利)。
2、本站所有内容均由合作方或网友上传,本站不对文档的完整性、权威性及其观点立场正确性做任何保证或承诺!文档内容仅供研究参考,付费前请自行鉴别。
3、如文档内容存在违规,或者侵犯商业秘密、侵犯著作权等,请点击“违规举报”。

碎片内容

肇庆市中小学教学质量评估 高中毕业班第一次统一测试生物试卷

文章天下+ 关注
实名认证
内容提供者

各种文档应有尽有

确认删除?
VIP
微信客服
  • 扫码咨询
会员Q群
  • 会员专属群点击这里加入QQ群
客服邮箱
回到顶部